
ׯÏÐÆåÅÆ¹ÙÍø¹Ù·½°æÖйúо ¡ª¡ª×¨ÒµÁ¢ÒìЧÀÍÍøÂçÍÆ¶¯Ð¾Æ¬¹¤ÒµÉú³¤Êµ¼ù´òÓ¡
Ðû²¼Ê±¼ä£º2021-07-07À´Ô´£ºÍõ¼ÃÎä¡¢Ñîºì÷¡¢ÑîÃ÷
¸ïпª·Å40¶àÄêÀ´£¬ÎÒ¹ú¾¼Ã·ÉËÙÉú³¤£¬¾¼Ã×ÜÁ¿Õ¼ÊÀ½ç¾¼ÃµÄ·Ý¶î´Ó1978ÄêµÄ1.8%Ôö³¤µ½2020µÄ17%£¨Ô¤¼Æ£©¡£1978Äê¾¼Ã×ÜÁ¿Î»ÁÐÊÀ½çµÚ10룬2008Äê¡¢2010Äê»®·ÖÁè¼ÝµÂ¹úºÍÈÕ±¾³ÉΪ½ö´ÎÓÚÃÀ¹úµÄ¾¼Ã´ó¹ú¡£Í¬Ê±£¬ÎÒ¹úÉî¶È¼ÓÈ뵽ȫÇò¾¼Ã´óÑ»·ÖУ¬2013Äê³ÉΪÊÀ½çµÚÒ»´óóÒ×¹ú£¬ËäÔÚ2016Äê±»ÃÀ¹úÓâÔ½£¬2020ÄêÓÖÖØÐ»ص½ÊÀ½çµÚÒ»´óóÒ×¹úµÄλÖá£2020ÄêÎÒÍâÑóó×ܶîÁè¼Ý4.6ÍòÒÚÃÀÔª£¬½ø¿ÚÉÌÆ·×ܶî2.0ÍòÒÚÃÀÔª£¬³ö¿ÚÉÌÆ·×ܶî2.6ÍòÒÚÃÀÔª£¬Ã³Ò×˳²î½ü6000ÒÚÃÀÔª£¬³ÉΪȫÇòóÒ×˳²î×î´óµÄ¹ú¼Ò¡£

2010ÄêÒÔÀ´ÎÒ¹ú½ø³ö¿ÚóÒ××ܶî
ÔÚ½ø¿ÚµÄÉÌÆ·ÖУ¬Ê²Ã´Êǽø¿Ú¶î×î´óµÄÉÌÆ·ÄØ£¿»òÐíµÚÒ»Ó¡Ïó»áÈÏΪÊÇÔÓÍ¡£¼òÖ±£¬ÎªÂú×ã¡°ÊÀ½ç¹¤³§¡±ÐèÒª£¬Ò»Ö±ÒÔÀ´ÔÓÍÊÇÎÒ¹ú½ø¿ÚµÄ×î´ó×ÚÉÌÆ·Ö®Ò»£¬µ«2015Ä꿪ʼ£¬ÎÒ¹úоƬ½ø¿Ú¶î¿ªÊ¼Áè¼ÝÔÓÍ¡£2020Ä꣬ȫÇòоƬÏúÊÛ×ܶîΪ4,390ÒÚÃÀÔª£¬ÕÛºÏÈËÃñ±Ò28,390ÒÚÔª£»ÎÒ¹ú½ø¿Ú»õÎï×ܶîΪ14.2ÍòÒÚÔª£¬½ø¿ÚʯÓÍÔÓÍ×ܽð¶îΪ1.22ÍòÒÚÔª£¬½ø¿ÚоƬ½ð¶îΪ2.4ÍòÒÚÔª£¬³ö¿Ú½ð¶îΪ0.8ÍòÒÚÔª£¬ÎÒ¹úÒѳÉΪȫÇò×î´óµÄоƬÏû·ÑÊг¡£¬×î´óоƬ½ø¿Ú¹ú¡£

2010ÄêÒÔÀ´ÎÒ¹úоƬºÍÔÓͽø¿Ú¶î
µ«Ð¾Æ¬È´¸úÒ»°ãÉÌÆ·²î±ð£¬²»Êǰ´Êг¡¼ÍÂÉÏëÂò¾ÍÄÜÂòµ½µÄ²úÆ·¡£2018Äê4Ô£¬ÃÀ¹úÉÌÎñ²¿Ðû²¼Í¨¸æ³Æ£¬ÃÀ¹úÕþ¸®ÔÚδÀ´7ÄêÄÚ½ûÖ¹ÖÐÐËͨѶÏòÃÀ¹úÆóÒµ¹ºÖÃÃô¸Ð²úÆ·£»Í¬Äê5Ô£¬ÖÐÐËͨѶͨ¸æ³Æ£¬ÊܾܾøÁîÓ°Ï죬¹«Ë¾Ö÷Òª¾ÓªÔ˶¯ÒÑÎÞ·¨½øÐС£2019Äê5Ô£¬ÃÀ¹úÉÌÎñ²¿ÉùÃ÷£¬½«°Ñ»ªÎª¼°70¸öÁ¥Êô¹«Ë¾ÔöÁÐÈë³ö¿Ú¹ÜÖÆµÄ¡°ÊµÌåÇåµ¥¡±£¬ÃÀ¹úÆóÒµ±ØÐëÒª¾¹ýÃÀ¹úÕþ¸®Åú×¼²Å¿ÉÒԺͻªÎª½»Òס£ÎªÊ²Ã´Ð¾Æ¬ÁìÓò£¬Êг¡¾¼ÃÕâË«¡°¿´²»¼ûµÄÊÖ¡±»áʧÁ飿ΪʲôÃÀ¹úÄܽ«Ð¾Æ¬×÷Ϊ̸ÅеijïÂ룬ÆÈʹÆäËû¹ú¼ÒÌý´ÓÃÀ¹úµÄ¡°°ÔȨÖ÷Ò塱£¿ÎÒ¹úоƬ¹¤ÒµÏÖ×´ÈçºÎ£¬Î´À´Í»ÆÆ¿ÚÔÚÄÄÀ±¾ÎĽ«ÊµÑé¶ÔÒÔÉÏÎÊÌâ×öÌáÒªÆÊÎö£¬²¢¼òÒª»ØÊ×ׯÏÐÆåÅÆ¹ÙÍø¹Ù·½°æ¿Ø¹É×÷ΪרҵÁ¢ÒìЧÀÍÆ½Ì¨ÔÚ·õ»¯ÅàÓýоƬÆóÒµ¡¢ÖúÁ¦Ð¾Æ¬ÆóÒµÉú³¤×³´óµÄʵ¼ù¡£
Ò»¡¢Ð¾Æ¬µÄ½µÉúÓëÉú³¤ÀúÊ·
оƬ£¬¼´·â×°ºóµÄ¼¯³Éµç·£¨IC£©£¬Ð¾Æ¬×îÔçÓÚ1958-1959Äê¼ä½µÉúÓÚÃÀ¹ú£¬ÊÇËùÓеç×Ó²úÆ·µÄ¡°ÐÄÔࡱ¡£×Ô½µÉúÒÔÀ´£¬Ð¾Æ¬¾ÍʼÖÕ´¦ÓÚÈ«Çò¿Æ¼¼Á¢ÒìµÄÇ°ÑØ£¬ÊÇÊÀ½çÖ÷ÒªÁ¢Òì´ó¹ú¾¡Á¦Éú³¤¡¢Õ¹¿ª¾ºÕùºÍÕù¶áµÄÖ÷ҪĿ±êÖ®Ò»¡£
£¨Ò»£©1950Äê´ú¾§Ìå¹ÜµÄ½µÉúÓë¹è¹ÈµÄÆðÔ´
ÖÚËùÖÜÖª£¬Ð¾Æ¬ÊÇÓɾ§Ìå¹Ü×é³ÉµÄ¡£1947Ä꣬ÃÀ¹ú±´¶ûʵÑéÊÒµÄФ¿ËÀûºÍËûµÄÁ½Î»Í¬°éÑÐÖÆ³öÒ»ÖÖµã½Ó´¥Ð͵ÄÕྦྷÌå¹Ü£¬Ëü¿ÉÒÔͨ¹ýµçÐźſØÖÆ×ÔÉíµÄ¿ªºÏ´Ó¶øÊµÏÖ0ºÍ1µÄÂß¼¹¦Ð§£¬ÕýÊÇÕâÖÖÒÔ°ëµ¼ÌåÖÊÁÏ×é³ÉµÄ»ù´¡Ôª¼þ£¬ÎªÐ¾Æ¬Ç¿´óÔËË㹦ЧµÄʵÏÖµÓÚ¨ÁË»ù´¡¡£Ð¤¿ËÀûÒ²Òò¾§Ìå¹ÜµÄ·¢Ã÷ÈÙ»ñÁËŵ±´¶ûÎïÀíѧ½±£¬±»ÓþΪ¾§Ìå¹ÜÖ®¸¸¡£
20ÊÀ¼Í50Äê´ú£¬Ëæ×Ÿߴ¿¹èµÄ¹¤ÒµÌáÁ¶¼¼ÊõÈÕ½¥³ÉÊ죬ÒÔ¹èΪÔÖÊÁÏÉú²úµÄ¾§Ìå¹ÜÖð½¥ÉÌÒµ»¯¡£¿´µ½ÉÌ»úµÄФ¿ËÀû»ØµÖ¼ÒÏçÊ¥¿ËÀÀ¹È¿ª°ìÁË×Ô¼ºµÄ¹«Ë¾¡£¶øËûÕÐļµÄ°ËλÄêÇáÌì²ÅÔÚÁ½Äêºó¿ª°ìÁË¿°³Æ¡°´«Ææ¡±µÄÏÉͯ°ëµ¼Ìå¡£ØÊºó£¬Ò»ÅúÓÖÒ»Åú¾«Ó¢È˲ŴÓÏÉͯ×ß³öºÍ´´Òµ£¬¿ª°ìÁËÓ¢ÌØ¶û¡¢AMD¡¢ÃÀ¹ú¹ú¼Ò°ëµ¼ÌåµÈÖªÃûÆóÒµ£¬½«Ê¥¿ËÀÀ¹È´òÔì³ÉΪÁËÒÔ¹èΪ»ù´¡µÄоƬÑз¢ÖÆÔ칤ҵ¾Û¼¯µØ¡ª¡ª¹è¹È¡£
ÔçÆÚÔÚ¹è¹È·õ»¯½¨Á¢µÄоƬ¹«Ë¾£¬´ó¶à½ÓÄÉÉè¼ÆÖÆÔì·â×°Ò»ÌåµÄ IDM ģʽ£¬¸Ãģʽ´ÓоƬICÉè¼Æµ½ÖÆÔìËùÐèʱ¼ä½Ï¶Ì¡¢Êг¡¼ÓÈë±ÚÀݸߣ¬¹«Ë¾µÃÒÔ¿ìËÙÉú³¤¡£¸ÃģʽϺã¾ÃµÄ¼¼ÊõÓë×ʱ¾»ýÀÛ¡¢Á¬ÐøµÄÑз¢Í¶ÈëʹµÃÃÀ¹úÔÚ20ÊÀ¼Í50Äê´úÖÁ70Äê´úÖ÷µ¼×ÅоƬ¹¤ÒµµÄÉú³¤£¬Ö±µ½20ÊÀ¼Í80Äê´ú£¬ÈÕ±¾°ëµ¼Ì幤ҵ¿ìËÙáÈÆð£¬°ëµ¼ÌåÖÆÔì×°Öùú²ú»¯ÂʵִïÁË70%ÒÔÉÏ£¬ ²¢ÓÚ1985 ÄêÔÚÈ«ÇòоƬÊг¡·Ý¶îÉÏÓâÔ½ÃÀ¹ú¡£
£¨¶þ£©1970Äê´úµÚÒ»´Î¹¤Òµ×ªÒÆ¡ª¡ªÈÕ±¾Ð¾Æ¬¹¤ÒµµÄ»Ô»Í
ÔçÔÚ20ÊÀ¼Í50Äê´ú£¬ÈÕ±¾±ã³Ë×ŶþÕ½ºóÃÀ¹ú¡°Ô®ÈÕ¿¹ËÕ¡±µÄÍⲿÓÅÊÆ£¬ÒԵͼۻñÈ¡ÁË´ó×ÚÃÀ¹ú¼¼ÊõµÄÊÚȨ¡£1955Äê¶«¾©Í¨ÐŽèÖú´ÓÃÀ¹úÒý½øµÄ¾§Ìå¹Ü¼¼ÊõÐû²¼ÁËÈÕ±¾µÚһ̨ÐãÕäÊÕÒô»ú£¬¹«Ë¾Ò²Õýʽ¸üÃûΪË÷Äá¡£20ÊÀ¼Í60Äê´ú£¬NECÓëÏÉͯ°ëµ¼Ìå¡¢ÈÕÁ¢ÓëRCA¡¢Ë÷ÄáÓëµÂÖÝÒÇÆ÷µÈÈÕÃÀÆóÒµ·×·×¡°Åä¶Ô¡±£¬¸æ¿¢ÏàÖú¹ØÏµ£¬Í¨¹ýÒÔÊг¡»»¼¼ÊõµÄ·½·¨¼ÓËÙ¹¤ÒµÉú³¤ËÙ¶È¡£NECÔÚ»ñµÃÆ½Ãæ¹â¿ÌÉú²ú¹¤Òպ󣬽â¾öÁ˼¯³Éµç·ÅúÁ¿Éú²úÖÆÔìµÄÎÊÌ⣬²úÁ¿ÊµÏÖ5Äê1000±¶Ôö³¤¡£
1976Ä꣬ÈÕ±¾³ǫ̈¡°³¬´ó¹æÄ£¼¯³Éµç·£¨VLSI£©Ñо¿¼Æ»®¡±£¬ÓÉÕþ¸®Ç£Í·Ö÷µ¼¸÷´óÆóÒµ¼äµÄÏàÖúÑо¿²¢Ìṩ×ʽð²¹Ìù£¬»ý¼«ÒýÈëÍâÑóÏȽø¼¼Êõ£¬ÒÔ¾Ù¹úÌåÖÆ´óÁ¦Éú³¤Ð¾Æ¬¹¤Òµ¡£¸»Ê¿Í¨¡¢NEC¡¢ÈÕÁ¢¡¢ÈýÁâºÍ¶«Ö¥Îå´ó¹¤ÒµÁúÍ·½¨Á¢ÁË¡°VLSIÑо¿×éºÏ¡±£¬×¨¹¥DRAM´æ´¢Æ÷ÁìÓòµÄ»ù´¡¼¼Êõ¡£ÖÁ20ÊÀ¼Í80Äê´úÄ©£¬ÈÕ±¾Æ¾½èÔÚ²úÆ·ÖÊÁ¿¡¢¼Û¸ñ¡¢½»»õʱ¼äµÈ·½ÃæµÄ¾ø¶ÔÓÅÊÆ£¬ÔÚDRAMÁìÓòµÄÈ«ÇòÊг¡·Ý¶îÕ¼ÓÐÂÊÁè¼Ý80%£¬È«ÇòÓªÊÕÅÅÃûǰʮ°ëµ¼Ì幫˾ÖÐ6¼ÒÀ´×ÔÈÕ±¾£¬ÈÕ±¾³ÉΪоƬÉú³¤Ê·ÉϵÚÒ»´Î¹¤Òµ×ªÒƵÄ×î´óÓ®¼Ò¡£
£¨Èý£©1980Äê´úµÚ¶þ´Î¹¤Òµ×ªÒÆ¡ª¡ªÓ¢¡¢Öйų́Íå¡¢º«·¢¶¯ÏµĻ¨ÑùÖØËÜ
ÈÕ±¾Ð¾Æ¬¹¤ÒµµÄáÈÆðÍþвµ½ÁËÃÀ¹úµÄÐÐÒµÁ쵼ְ룬20ÊÀ¼Í80Äê´úÃÀ¹ú¶ÔÈÕ·¢¶¯¡°Ð¾Æ¬Ã³Ò×Õ½¡±£¬Í¨¹ý·´ÇãÏúËßËÏ¡¢Á½´ÎÇ©¶©ÃÀÈÕ°ëµ¼ÌåÐÒéµÈÊֶΣ¬È«Ãæ´òѹÈÕ±¾Ð¾Æ¬¹¤ÒµÉú³¤¡£±ðµÄ£¬80Äê´úÄ©ÈÕ±¾º£ÄÚ´ó×Ú×ʱ¾Á÷Èë·¿µØ²ú£¬¶ÔоƬÁìÓòµÄͶ×ʼõÉÙ£¬´íʧÁËÐÐÒµµÚ¶þ´Î¹Õµãʱ»ú¡ª¡ª¾«Ï¸»¯×¨Òµ·Ö¹¤´Ùʹ¹¤Òµ»¨ÑùÖØËÜ¡£
1987Äę̂»ýµç¿ª´´ÁËFoundryģʽ£¬¼´Ö»½øÐÐоƬÉú²úÖÆÔìµÄ¾§Ôª´ú¹¤³§£»3Äêºó£¬Ó¢¹úARM¿ª´´ÁËIPÊÚȨģʽ£¬½«×ÔÓн¹µãÖ¸ÁIPÊÚÓèÆäËû¹«Ë¾½øÐдú¹¤£¬×Ô¼º²»ÂôÁ¦Éú²ú¡£FoundryģʽºÍIPÊÚȨģʽµÄ½µÉú£¬½«Ð¾Æ¬ÆóÒµµÄÉÌҵģʽ´Ó¡°Ò»¸ö¹«Ë¾ÔìËùÓС±µÄIDMģʽÏò¡°¸÷¹«Ë¾×¨¹¥²î±ð»·½Ú¡±µÄ±ÊÖ±·Ö¹¤Ä£Ê½Áѱ䣬´ó´ó½µµÍÁËоƬ¹¤ÒµµÄ×¼ÈëÃż÷¡£ARMºĮ́»ýµç»®·Öµ£¸ºÁËоƬ¹¤ÒµÁ´Ò»Í·Ò»Î²µÄÊÂÇ飬¶ø¹¤ÒµÁ´ÖÐÓεÄоƬÉè¼Æ»·½ÚÒòÎÞÐèµ×²ãÑз¢¡¢ÖØ×ʲúͶÈëºÍ½¨³§Éú²ú£¬´ßÉú³öÒÔ¸ßͨ¡¢Ó¢Î°´ïµÈΪ´ú±íµÄ´ó×ÚFabless¡°ÎÞ¹¤³§¡±ÆóÒµ¡£´ó×ÚFablessÇá×ʲú¹«Ë¾µÄÓ¿È룬ʹµÃоƬÐÐÒµµÄ¾ºÕùÔ½·¢³ä·Ö¡¢Ô½·¢Êг¡»¯£¬Ôö½øÁ˹¤Òµ¼¼ÊõµÄ¿ìËÙµü´ú½ø»¯¡£Ëæ×Ą̊»ýµçÔÚÖÆÔì»·½Ú»°ÓïȨµÄÕÆ¿Ø£¬ÒÔ¼°ARMºÍÓ¢ÌØ¶û»®·ÖÔÚÒÆ¶¯¶ËºÍPC¶ËоƬÊг¡µÄ¢¶Ï£¬Ð¾Æ¬¹¤ÒµÉÏÓεÄIPÑз¢¡¢ÖÐÓÎÉè¼ÆºÍÏÂÓεÄÖÆÔì¸÷×ÔÆÊÎö³ÉÁ˵¥¶ÀµÄÐÐÒµ¡£
Ôڴ˴ηֹ¤ÁѱäµÄÐÂÇ÷ÊÆÏ£¬º«¹úҲץסÁ˹¤Òµ¹ÕµãµÄʱ»ú¡£1981Ä꣬º«¹úÖÆ¶¨ÁË¡°°ëµ¼Ì幤ҵÓý³É¼Æ»®¡±ÒÔÍÆ¶¯¼¯³Éµç·¹¤ÒµÉú³¤£¬±ðµÄÕþ¸®»¹¹«²¼Á˰뵼Ì幤ҵµÄ»ù´¡ÐÔºã¾Ã¼Æ»®£¨1982-1986£©£¬ÒÔÆÚ½«º«¹ú¹¤Òµ´Ó¼òµ¥µÄ×°ÅäÉú²úÉý¼¶µ½¾«Ãܵľ§Æ¬¼Ó¹¤¡£ÔÚÕþ²ß´óÁ¦Ö§³ÖÏ£¬º«¹úÈýÐÇ¡¢½ðÐÇÉçÒÔ¼°ÏÖ´ú¹«Ë¾£¨ºó¸üÃûº£Á¦Ê¿£¬±»SK¼¯ÍŲ¢¹º£©µÈ²ÆÍÅÐû²¼×Ý�¼ÓÈ볬´ó¹æÄ£¼¯³Éµç·ÓÈÆäÊÇDRAMµÄÉú²ú¡£20ÊÀ¼Í80Äê´ú£¬DRAMоƬ¼Û¸ñ²»¾øÏÂ̽£¬Ó¢ÌضûÍ˳öDRAMÐÐÒµ£¬NECµÈÈÕÆó´ó·ùÏ÷¼õ×ʱ¾¿ªÖ§£¬µ«ÈýÐÇÄæÖÜÆÚͶ×Ê£¬¼ÌÐøÀ©´ó²úÄÜ£¬²¢¿ª·¢¸ü´óÈÝÁ¿µÄDRAM¡£ÈÕÁ¢¡¢NEC¡¢ÈýÁâµÄÄڴ沿·Ö²»¿°Öظº£¬±»Ä¸¹«Ë¾°þÀ룬ÖÁ1995ÄêÖ®ºó£¬ÈýÐǶà´ÎÌᳫ¡°·´ÖÜÆÚ¶¨ÂÉ¡±¼Û¸ñÕ½£¬ÒÔÁ¬Ðø¿÷ËðµÄ¼ÛÇ®²»¾øÀ©´ó×ÔÉíÊг¡Õ¼ÓзݶÈÕÁ¢¡¢NEC¡¢ÈýÁâµÈÀÏÅÆ¾ÞÍ·µÄÄڴ沿·Ö²»¿°Öظº£¬±»Ä¸¹«Ë¾°þÀ룬DRAMÁìÓòÆäËû³§ÉÌ´ó¶¼Ò²×ßÏòÆÆ²ú¡£2017Ä꣬ÈýÐǽ«Ó¢Ìضû¼·ÏÂÈ«Çò°ëµ¼ÌåÓªÊÕÁúÍ·µÄ±¦×ù£¬Ó¢Ìضû×Ô1992ÄêÒÔÀ´Á¬Ðø25Äê¡°È«ÇòµÚÒ»´ó³§¡±µÄÃûÍ·¾Í´ËÈÃλ¡£
ÔÚº«¹ú¡¢Öйų́ÍåоƬ¹¤ÒµáÈÆðµÄ90Äê´ú£¬ÈÕ±¾Òò´í¹ý±¾´Î¹¤Òµ×ªÒƵķֹ¤Áѱäʱ»ú¶øÑ¸ËÙ°ÜÂ䡣̨»ýµç¡¢ÈýÐÇµÈÆóÒµ½èµ£¸ºÐµķֹ¤½Çɫ֮»ú£¬¼ÈʵÏÖÁË×ÔÉíµÄÉÌÒµÀֳɣ¬Ò²ÅäºÏ´Ù³ÉÁËÈ«ÇòоƬ¹¤ÒµÉúÌ¬ÖØËÜ¡£
£¨ËÄ£©21ÊÀ¼Í¾«Ï¸»¯·Ö¹¤ÏµÄÈ«ÇòÐͬÇ÷ÊÆ
Ïà±ÈÓÚÈÕº«ÔÚоƬ¹¤ÒµÉú³¤Éϵ綠ø£¬Å·ÖÞÒÀÍÐ×ÔÉí¼«ºÃµÄ¹¤Òµ»ù´¡¡¢È˲ÅÑз¢ÓÅÊÆ£¬ÒÔ¼°ÓëÃÀ¹úµÄµØÔÃ÷ÈÕþÖÎÁªÏµ£¬¸÷¹úÔÚоƬ¹¤ÒµµÄ½á¹¹ÓëÉú³¤ÉÏÖÕÄêά³Ö¡°ËÄÆ½°ËÎÈ¡±µÄ״̬¡£Ó¢·ÉÁè¡¢¶÷ÖÇÆÖ¡¢Òâ·¨°ëµ¼ÌåÈý¼ÒÆóÒµ¾Û½¹¹¤ÒµºÍÆû³µÐ¾Æ¬ÁìÓò£¬±»³ÆÎªÅ·Ö޵İ뵼Ìå¡°Èý¾ÞÍ·¡±£¬½ü30ÄêÎȾÓоƬ¹¤ÒµÈ«Çò20Ç¿¡£Ó¢¹úµÄARM ·ÅÆúÁ˶Դ¦ÀíÆ÷оƬµÄÉú²ú£¬×ªÐÍΪһ¼Ò´¦ÀíÆ÷IP ÊÚȨµÄЧÀÍÉÌ¡£Å·ÖÞ¸÷¹úËäûÓÐÏñÈÕ±¾Ò»ÑùÔÚÈ«Çò¾ºÕù»¨ÑùÖзºÆð¹ý¶ÌÔݵĻԻͣ¬È´Ò²Ò»Ö±ÔÚ×ÔÉíÉú³¤ÁìÓò¼á³Ö¾ºÕùÓÅÊÆ¡£
Öйú´ó½ÓÚ20ÊÀ¼ÍÄ©³ÉΪ¼ÓÈëоƬ¹¤Òµ¾ºÕùµÄ×îÐÂÍæ¼Ò£¬×Ô2000ÄêÒÔÀ´£¬¹ú¼ÒÂ½Ðø³ǫ̈ÁËһϵÁÐÔö½ø¼¯³Éµç·¹¤ÒµÉú³¤µÄÏà¹ØÕþ²ß£¬2014Äê¡¶¹ú¼Ò¼¯³Éµç·¹¤ÒµÉú³¤Íƽø¸ÙÒª¡·¹«²¼ºó£¬¸÷µØÕþ¸®·×·×ÏìÓ¦£¬ÎÒ¹úоƬ¹¤ÒµÉú³¤Ñ¸ÃÍ¡£´ÓµÍ¶Ëµ½¸ß¶Ë¡¢´Ó¼òµ¥µ½ÅӴ󣬱ܿª¼¼ÊõÃż÷×î¸ßµÄCPUÁìÓò£¬ÒÀÍк£ÄÚÅÓ´óµÄÊг¡ÐèÇó£¬Ë³ÊƶøÎª£¬ÔÚÈ«Çò»¯·Ö¹¤µÄ´óÇ÷ÊÆÖÐıÇóһϯ֮µØ¡£
ÖÁ½ñ£¬È«ÇòÔÙÎÞÈκÎÒ»¸ö¹ú¼Ò¿ÉÒÔʵÏÖоƬȫ¹¤ÒµÁ´µÄ×Ô¸ø×Ô×ã¡£ÔÚ¾«Ï¸»¯·Ö¹¤ÏµÄÈ«Çò»¯Ç÷ÊÆÏ£¬¼ÓÈëоƬ¹¤ÒµµÄ¸÷¸ö¹ú¼ÒÒÑÔÚ´ó·Ö¹¤ÌåϵÖÐÕÒµ½Á˸÷×ÔµÄÁ¢ÉíËù³¤£ºÃÀ¹ú×÷ΪӵÓÐÓ¢ÌØ¶û¡¢¸ßͨ¡¢Ó¢Î°´ï¡¢AMDµÈ¶¥¼âоƬÉè¼Æ£¬Î¢Èí¡¢Æ»¹û¡¢¹È¸èµÈ²Ù×÷ϵͳÉú̬ͬ°é£¬Cadence¡¢Synopsys¡¢Mentor 3´óÖ÷Á÷EDA¹¤¾ß³§É̵Ĺú¼Ò£¬×ÛºÏʵÁ¦³Æ°ÔÈ«Çò£»Å·ÖÞÓÐÓëx86ƽ·ÖÌìϵÄÓ¢¹úARM£¬È«Çò¹â¿Ì»úÉ豸¢¶ÏÉ̺ÉÀ¼ASML£¬½ü30ÄêÎȾÓоƬ¹¤ÒµÈ«Çò20Ç¿µÄÅ·ÖÞIDMÖÆÔìÉÌÈý¾ÞÍ·Òâ·¨°ëµ¼Ìå¡¢Ó¢·ÉÁè¡¢¶÷ÖÇÆÖ£»ÈÕ±¾Ç¿ÓÚÖÊÁÏ£¬Â¢¶ÏÈ«Çò52%µÄ°ëµ¼ÌåÖÊÁÏÊг¡£»º«¹úÓÅÊÆÔÚÓÚ´æ´¢ºÍÏÔʾ£¬ÈýÐÇÓ뺣Á¦Ê¿Õ¼¾ÝÈ«ÇòDRAMÁìÓò70%ÒÔÉϷݶÖйų́ÍåÓÐÈ«Çò×î´ó¡¢¹¤ÒÕ×îÏȽøµÄ´ú¹¤Æóҵ̨»ýµç£¬Öйú´ó½ÊÇ×î´óµÄоƬ×é×°µØ£¬º£ÄÚоƬÉè¼ÆÆóҵҲո¶ͷ½Ç¡£

оƬµÄÉú³¤Ó빤ҵÁ´×ªÒÆÊ·
¶þ¡¢Ð¾Æ¬¹¤Òµ¸ß¼¼ÊõÃܼ¯¡¢¸ß×ʽðÃܼ¯¡¢Í¶×ÊÖÜÆÚ³¤ºÍΣº¦¸ß
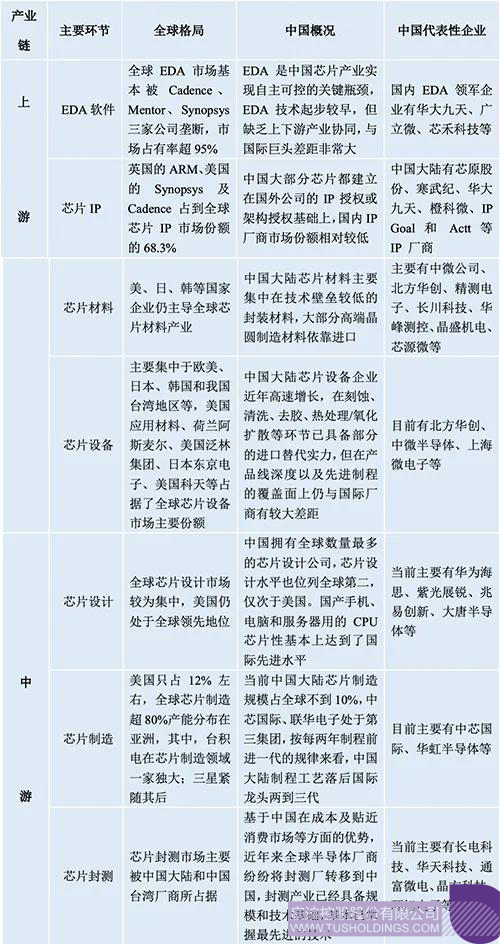
оƬ¹¤ÒµÅÓ´ó¶øÅӴ󣬹¤ÒµÁ´Ö÷Òª°üÀ¨ÉÏÓι¤Òµ¡¢ÖÐÓι¤ÒµºÍÏÂÓÎÓ¦Ó᣾ßÌåÀ´¿´£¬ÉÏÓÎEDAÈí¼þºÍIP¡¢ÖÊÁϺÍÉ豸ÊÇоƬ¹¤ÒµÑз¢ºÍÉú²úµÄ»ù´¡ÒªËØ£¬ÆäÖÐEDAÈí¼þºÍIPÊÇÖÐÓÎоƬÉè¼ÆµÄÖ÷ÒªÈí¼þ¹¤¾ß£»ÖÐÓι¤ÒµÊÇоƬ¹¤ÒµÁ´µÄ½¹µã£¬°üÀ¨Ð¾Æ¬Éè¼Æ¡¢Ð¾Æ¬ÖÆÔìºÍ·â×°²âÊÔ£»ÏÂÓÎÓ¦ÓÃÁìÓòº¸ÇͨѶÉ豸¡¢Æû³µµç×Ó¡¢Ïû·Ñµç×Ó¡¢¾üÊ¡¢¹¤Òµ¡¢ÎïÁªÍø¡¢ÐÂÄÜÔ´¡¢È˹¤ÖÇÄܵÈÏÕЩ¹úÃñ¾¼ÃÈ«²¿ÐÐÒµÁìÓò¡£ÓÉÓÚоƬ²úÆ·ÖÖÀà¶à¡¢Ó¦ÓÃÁìÓò¹ã£¬Éú²ú¹¤Ðò¶à¡¢¼¼Êõ»»´ú¿ì£¬ËùÒÔÊǸ߶ȼ¼ÊõÃܼ¯¡¢È˲ÅÃܼ¯ºÍ×ʽðÃܼ¯Ð͹¤Òµ£¬Í¶×ÊÖÜÆÚ³¤ÇÒΣº¦¸ß¡£

оƬ¹¤ÒµÁ´Ö÷Òª»·½ÚʾÒâͼ
£¨Ò»£©È˲𢼼ÊõÃż÷¸ß
ÔÚ¼¼Êõ²ãÃæ£¬ÒÔÐ¾Æ¬ÖÆÔìËùÐèµÄ¹â¿Ì»úΪÀý£¬¹â¿Ì¹¤ÒÕÖ±½Ó¾ö¶¨ÁËоƬÖо§Ìå¹ÜµÄ³ß´çºÍоƬµÄÐÔÄÜ¡¢¹¦ºÄ£¬ÊÇоƬÉú²úÖÐ×îΪҪº¦µÄÀú³ÌÖ®Ò»¡£Ò»Ì¨¸ß¾«¶È¹â¿Ì»úÓÐÁè¼ÝÊ®Íò¸öÁã¼þ¡¢4Íò¸öÂÝ˨ÒÔ¼°3000¶àÌõÏß·£¬µ¥Ì¨¸ß¶Ë¹â¿Ì»úµÄ×é×°µ÷ÊÔÉõÖÁÐèÒªÒ»ÄêµÄʱ¼ä£»ÔÚÈ˲ŲãÃæ£¬Ð¾Æ¬ÐÐÒµ¸ß¾«¼âÈ˲ŵġ°ÇÀ¶á¡±Ò»Ö±ÊÇ´ó¹ú²©ÞĵĽ¹µã£¬Ò²ÊǾö¶¨Ò»¸ö¹ú¼ÒÔÚÏà¹Ø¹¤Òµ¾ºÕùÓÅÊÆµÄÒªº¦¡£ÉÏÊÀ¼Í°ËÊ®Äê´ú£¬º«¹ú°ëµ¼Ì幤ҵ¸ÕÆð²½£¬ÎªÎüÒýÈ˲ÅÀ´º«£¬ÈýÐÇÔÚ¹è¹ÈÉèÁ¢±±ÃÀÑо¿Ôº£¬ÓÃÁ½±¶Ð½×ÊÕÐļÊý°ÙλÍâÑóÔÚ¶Á²©Ê¿¡£±ðµÄÈýÐÇͨ¹ýÈý±¶Ð½³êÇÀ¶áÈÕÆóÈ˲š¢¸ß¼Û´ÓÈÕ±¾¡¢ÃÀ¹ú¹ºÖÃÖü´æÐ¾Æ¬µÄ¼¼Êõ¼°Éú²úÏß¡£Ê®ÄêºóÈýÐdzưÔÖü´æÐ¾Æ¬¹¤Òµ£¬Êг¡Õ¼ÓÐÂÊÁè¼Ý40%¡£Ïà±ÈÓÚÃÀ¡¢ÈÕ¡¢º«µÄÈ˲źͼ¼ÊõÃØÎÅ£¬ÖйúоƬ¹¤ÒµµÄÉú³¤Êܵ½¹¤ÒµÈ˲ÅȱʧµÄ³¸Ö⡣ƾ¾Ý¡¶Öйú¼¯³Éµç·¹¤Òµ°×ƤÊé¡·£¬ÎÒ¹ú2021Ä꼯³Éµç·ÐÐÒµµÄÈ˲ÅÐèÇóÔ¤¼ÆµÖ´ï71ÍòÈË£¬¶ø2020Äê´Óʼ¯³Éµç·¹¤ÒµµÄÈËÔ±¹æÄ£ÔÚ52Íò×óÓÒ£¬±£´æ¸ß¶ËÁì¾üÈË²ÅØÑ·¦¡¢Ï²ãʵ²ÙÈËÔ±ÀíÂÛʵ¼ù½áºÏ±¡Èõ¡¢È±ÉÙÁ¢ÒìÈ˲ŵÈÎÊÌâ¡£
£¨¶þ£©×ʽð¸ß¶ÈÃܼ¯
оƬ¹¤Òµ´ËǰµÄÉú³¤×ñÑ¡°Ä¦¶û¶¨ÂÉ¡±£¬¼´Ð¾Æ¬Éϵľ§Ìå¹ÜÃܶÈÿ¸ô18¸öÔ¾ͷһ·¬¡£Ò»·½Ã棬Ħ¶û¶¨ÂÉʹµÃоƬ¹¤ÒµµÄ¼¼ÊõÁìÅÜÕßÐèÒªÁ¬Ðø²»¾øµÄÑз¢Í¶ÈëÀ´¼á³Ö¾ºÕùÓÅÊÆ¡£2019ÄêÃÀ¹úÔÚоƬÁìÓòÑз¢Í¶Èë´ï398ÒÚÃÀÔª£¬Õ¼ÏúÊÛÊÕÈë±ÈÀýΪ16.5%£¬ÊÇÃÀ¹ú¸ßм¼Êõ¹¤ÒµÖÐÑз¢Ö§³öÕ¼ÏúÊÛÊÕÈë×î¶àµÄÐÐÒµÖ®Ò»£¬½ö´ÎÓÚÉúÎïÒ½Ò©ÐÐÒµµÄ20.8%¡£ÁíÒ»·½Ã棬Ħ¶û¶¨ÂÉÒ²Òâζ×ÅÆóÒµÔÚÉè¼Æ¹¤ÒÕ¡¢ÖÆÔì²úÄÜ¡¢·â²â¼¼ÊõµÈ·½ÃæÍ¶ÈëµÄÖ¸ÊýÐÍÔö³¤£¬¸ß¶ËÐ¾Æ¬ÖÆÔìÁìÓòǰÆÚµÄ²úÏßͶ×ÊÄÑÒÔÁ¬Ðø¼á³Ö¹æÄ£ÓÅÊÆ£¬ÇÒ²úÏߵĸüл»´úÐèÒªµÄ×ʽðÔ½À´Ô½¶à¡£ÒÔÈ«ÇòÐ¾Æ¬ÖÆÔìÆóÒµÊÐÖµµÚÒ»µĄ̈»ýµçΪÀý£¬Æä2019ÄêÀûÈó117ÒÚÃÀÔª£¬µ«µ±ÄêµÄ×ʱ¾¿ªÖ§¸ß´ï152ÒÚÃÀÔª¡£2021Ä꺫¹úÐû²¼¡°Ç¿Ð¾¡±¼Æ»®£¬Á¦ÕùÔÚ2030Äê³ÉΪ×ۺϰ뵼ÌåÇ¿¹ú¡£ÎªÊµÏÖ¸ÃÄ¿±ê£¬º«¹ú153¼Ò°ëµ¼Ì幫˾¼Æ»®Ê®ÄêͶ×Ê5000ÒÚÃÀÔª£¬ÆäÖÐ2021ÄêµÄͶ×Ê×ܶî½ü400ÒÚÃÀÔª£¬Ï൱ÓÚº«¹ú°ëµ¼Ì幤ҵÄêÏúÊÛ¶îµÄÈý·ÖÖ®Ò»¡¢Äê¾»ÀûÈóµÄÁ½±¶¡£
£¨Èý£©Î£º¦´ó¡¢Í¶×ʻر¨ÖÜÆÚ³¤
оƬÐÐÒµ±£´æÖÜÆÚ¼ÍÂÉ£¬ÓÈÆäÔÚÖÆÔì»·½Ú£¬Ò»¸öÏîÄ¿´ÓÁ¢Ïî¡¢¹¤³Ì½¨Éè¡¢ÊÔ²ú¡¢Á¼ÂÊÅÀÉý¡¢Âú²ú£¬ÐèÒª2-4Äê¡£ÔÚÏÂÓÎÐèÇóÍúÊ¢¡¢¼Û¸ñ¸ßÕǵÄʱºò£¬»áÎüÒý´ó×ÚÐÂÈë¾ÖÕßÁ¢ÏîͶ×Ê£¬¶øËæ×ÅÏîÄ¿µÄÂ½Ðø´ï²ú£¬ÈçÇ¡·ê¾¼ÃΣ»ú»òÓ¦ÓÃÁ¢ÒìÇ÷»º£¬¿ÉÄܵ¼Ö²úÄܵĹýÊ££¬Ðγɼ۸ñ±©µø¡£2017ÄêDRAMоƬÐèÇóÍúÊ¢£¬¹©²»Ó¦Çó£¬ÈýÐÇ¡¢º£Ê¿Á¦µÈÁúÍ·ÆóҵϰëÄêÓ¯Àûͬ±ÈʵÏÖ·±¶Ôö³¤£¬ÐÐÒµµÖ´ïÖÜÆÚ¼«µã¡£Ëæºó½ØÖÁ2019Ä꣬DRAMоƬ¹©¹ýÓÚÇó£¬¿â´æÁ¬Ðø»ýѹ£¬DRAMоƬ·ºÆðÁ˵¥¼¾¶È30%µÄ¼Û¸ñ±©µø¡£ÆäËû´æ´¢¡¢OLED¡¢¹â·üµÈϸ·ÖоƬÐÐҵͬÑù±£´æ×ÅÀàËÆµÄÖÜÆÚ¼ÍÂÉ¡£

оƬÐÐÒµÖÜÆÚ¼ÍÂÉʾÒâͼ
±ðµÄ£¬ÀàËÆÐÂÄÜÔ´³µ¡¢¹â·ü¹¤Òµ£¬ÎÒ¹úµØ·½Õþ¸®ºÍÆóÒµÄËÖÁͶ×ÊÈËͶ×ÊоƬ¹¤ÒµµÄÖ÷ÒªÇý¶¯Á¦Ö®Ò»ÊÇÕþ²ß²¹Ìù£¬Õþ²ßµÄ½ø³ö¡¢ÍËÆÂ¶ÔͶ×ÊÕߵĹ¥»÷Á¦ºÜ´ó¡£ÐÐÒµµÄÖÜÆÚÐԽϸߡ¢Õþ²ß²¹ÌùÈŶ¯½Ï´ó£¬¼Ó֮ǰÆÚͶÈë´ó¡¢¼¼Êõ¸üеü´ú¿ì¡¢ÏÂÓÎÐèÇó±ä¸ï¿ì¡¢ÐÂÐËÓ¦ÓÃÁìÓò¶àµÈÌØµã£¬ÈôÆóÒµ·ºÆð¼¼Êõ·Ïß¾ö²ßʧÎó»ò²úÄÜÅÀÆÂÂäºó£¬ÎóÅÐͶ×ÊÆ«Ïòʵʱ»ú£¬¼«ÓпÉÄÜÃæÁÙɥʧÊг¡¡¢³õʼͶ×ÊÄÑÊջء¢±»ÌÔ̳ö¾ÖµÄΣº¦¡£2012ÄêÈ«ÇòµÚÈý´óÐ¾Æ¬ÖÆÔìÉ̶û±Ø´ïÐû²¼ÆÆ²ú£¬±³ºóµÄÔÒòÊÇiphone¼°ipadÐËÆð´ßÉúµÄÉÁ´æÐèÇóʹµÃ¹Å°åÄÚ´æÐ¾Æ¬ÐèÇóÊܵ½¹¥»÷£¬¶û±Ø´ï¼òµ¥µÄ¼¼ÊõºÍ²úƷģʽÄÑÒÔÔÚ×îÐµĹ¤Òµ¾ºÕù»¨ÑùÖÐÁ¢×ã¡£
Σº¦¸ß¡¢Í¶×ʻر¨ÆÚ³¤µÄÌØµãÒ²ÖÆÔ¼ÁËÒ»°ãÉç»á×ʱ¾µÄͶÈ룬оƬ¹¤ÒµµÄÉú³¤¸ü¶àÐèÒªÕ½ÂÔÐÔ¹¤ÒµÍ¶×Ê»ù½ðµÄÖ§³ÖÒÔ¼°Ïà¹Ø²úÒÃ÷ÈÕþ²ßµÄÅäÌ×Ö§³Å¡£ÈÕ±¾ÉÏÊÀ¼Í70Äê´úÓÉÕþ¸®Ö÷µ¼µÄ³¬´ó¹æÄ£¼¯³Éµç·¼Æ»®£¬Õþ¸®¸øÓèµÄ×ʽðÖ§³ÖµÖ´ïоƬÆóÒµÑз¢×ÜÖ§³öµÄ40%£¬ÇÒÔ¼¶¨Ñз¢½á¹ûÈ«²¿¹éÆóÒµËùÓС£2014ÄêÖйú½¨Á¢¹ú¼Ò¼¯³Éµç·¹¤ÒµÍ¶×Ê»ù½ð£¬Ò»ÆÚͶ×ʹæÄ£½ü1400ÒÚÔª£¬Í¶×ÊÖÜÆÚ³¤´ï5Äê£¬ËæºóµÄ¶þÆÚ»ù½ð¹æÄ£½ÏÒ»ÆÚÔö¼ÓÁË45%¡£
£¨ËÄ£©ÁìÅÜÕß¡°¾ÝÏÕ°ÑÊØ¡±£¬ÈüµÀÕù¶áÃÍÁÒ
ÔÚоƬÁìÓò£¬ÓµÓÐÏÈ·¢ÓÅÊÆµÄÅ·ÃÀ¹ú¼Ò¶ÔÆäÏȽø¼¼ÊõÓÐ׿«ÆäÑÏÃܵı£»¤£¬Í¬Ê±Ò²»áÓÐÒ⿨ºó½ø¹ú¼ÒµÄ²±×Ó¡£ÃÀ¹úÔÚоƬÐÐÒµÒÀÍС°ÉÏÓ免±×Ó£¬ÏÂÓÎı֨Àû¡±µÄ¾ºÕùÕ½ÂÔ£¬»ùÓÚÏÂÓÎÓ¦Óö˵ÄÊÖ»úµÈµç×Ó²úÆ·¹ØÓÚоƬµÄÐèÇó£¬ÃÀоƬÉè¼Æ¡¢×°±¸ÖÊÁϳ§ÉÌÊÕ¸î´ó×ÚÀûÈ󣬲¹ÌùÉÏÓεÄÑз¢»·½Ú£¬²¢½«ÖØ×ʱ¾¡¢Ç¿ÖÜÆÚµÄÐ¾Æ¬ÖÆÔì»·½Ú×ªÒÆµ½ÖÐÈÕº«µÈ¶«Ñǹú¼Ò¡£ÐÐÒµºó½øÕßͨ¹ý¼Ó´óÖÆÔì»·½ÚͶÈ룬²»¾øÍ»ÆÆÏȽø¹¤ÒÕÖÆ³Ì£¬Ç±ÐÄÑз¢£¬Éî¸ûϸ×÷£¬ÔÚÈ«Çò¾ºÕù»¨ÑùÖзֵÃÒ»±¸þ¡£Ò»·½Ãæ£¬Ëæ×ÅÈ˹¤ÖÇÄÜ¡¢ÎïÁªÍø¡¢³µÁªÍø¡¢Çø¿éÁ´µÈÓ¦ÓÃÁ¢Òì²»¾ø¼Ó´óоƬ²úÄܵÄÐèÇó£¬ÎÒ¹ų́ÍåµØÇø¡¢º«¹úµÈÐ¾Æ¬ÖÆÔì»·½Ú¹ØÓÚÕûÌåоƬ¹¤ÒµµÄ¶©¼ÛºÍ¿ØÖÆÄÜÁ¦Öð½¥ÔöÇ¿¡£ÁíÒ»·½Ã棬½üÄêÀ´ÖйúÒÀÍк£ÄÚÅÓ´óµÄÓ¦ÓÃÊг¡£¬ÔÚÏÂÓÎÓ¦Óö˽ô½ôҧסÃÀ¹úÆóÒµ£¬Ïà¹ØÐ¾Æ¬Éè¼Æ¼°Ó¦ÓÃÆóÒµµÄáÈÆðÌôÕ½ÁËÃÀ¹úÆóÒµµÄ¢¶Ïְλ£¬Ê¹µÃÃÀ¹ú¡°ÏÂÓÎÀûÈóÖ§³ÅÉÏÓÎÑз¢¡±µÄÁ¼ÐÔÑ»·Ä£Ê½·ºÆðËɶ¯¡£º£Ë¼µÄ°ÍÁúоƬ¡¢÷è÷ëÐ¾Æ¬Í»ÆÆÁËÐÐÒµÀÏ´ó¸ßͨ¶Ô¸ß¶ËÊÖ»úоƬÊг¡µÄ¢¶Ï¡£2019Ä껪Ϊͨ¹ýÈÚºÏ5G¼¼Êõ£¬Ðû²¼ÁËÈ«ÇòÊ׿î5G»ùվоƬ£¬¼ÓËÙÏà¹ØÁìÓòµÄÉÌÒµ»¯½á¹¹¡£¸ÐÊܵ½ÍþвµÄÃÀ¹úÒ²Òò´Ëͨ¹ý½ûÁîÍ£Ö¹»ªÎª¡¢ÖÐÐËµÈÆóÒµ£¬ÓëÖйú¡°ÕýÃæ¶Ô¾ö¡±£¬Í¬Ê±¼ÓËÙÒªÇóÑÇÌ«µØÇø¹Å°åÐ¾Æ¬ÖÆÔì³§ÉÌ»ØÃÀÉè³§ÒÔÔöÇ¿¹ØÓÚÐ¾Æ¬ÖÆÔì¡¢·â²âµÈÈ«¹¤ÒµÁ´µÄ¿ØÖÆÄÜÁ¦¡£
Èý¡¢Öйú¸ß¶ËоƬҪº¦½¹µã¼¼ÊõÊÜÖÆÓÚÈ˵ľÖÃæ»¹±È½ÏÃ÷ÏÔ
½ÓÁ¬±¬·¢µÄ¡°¿¨²±×Ó¡±Ê¼þÈÃоƬ³ÉΪȫÇò¹Ø×¢µÄ½¹µã¡£Öйú¿ÆÑ§ÔºÎ¢µç×ÓËùËù³¤Ò¶Ìð´ºÒ»¾Ëµ¹ý£º¡°Èç¹û˵¿ª´´¹¤ÒµÊ±´úµÄÇý¶¯Á¦À´×ÔÕôÆû»ú£¬¿ª´´µçÆøÊ±´úµÄÇý¶¯Á¦ÊǵçÁ¦£¬ÄÇôÐÅϢʱ´úÉú³¤µÄÇý¶¯Á¦¾ÍÊÇоƬ¡£¡±Ð¾Æ¬ÓÐÆäÆæÌØµÄÄÚ²¿½á¹¹ºÍ¹¤ÒµÌØÐÔ¡£Ô±¾Ð¾Æ¬¹¤ÒµÊÇÈ«Çò¸ß¶È·Ö¹¤Ð×÷£¬¡°ÄãÖÐÓÐÎÒ¡¢ÎÒÖÐÓÐÄ㡱×îΪ³ä·ÖµÄ¹¤Òµ¡£È«ÇòоƬ¹¤Òµ·Ö¹¤µÄÔ±¾»¨ÑùÖ÷ÒªÌåÏÖΪ£ºÉÏÓÎÉè¼Æ»·½ÚÃÀ¹úÖ÷µ¼£»ÖÊÁÏ»·½ÚÈÕ±¾ÊÂÏÈ£»Éú²úÖÆÔì»·½Úº«¹úØÊºó¾ÓÉÏ£»´ú¹¤·â²â»·½ÚÎÒ¹ų́ÍåºÍ´ó½¾ßÓÐÏà¶ÔÓÅÊÆ¡£È»¶ø£¬ÃÀ¹ú¶Ô»ªÎªµÈÖйúÆóÒµµÄ´òѹʹµÃоƬÐÐÒµ»¨Ñù·ºÆðÁË×î´óµÄ±äÊý¡£
£¨Ò»£©Ä¿Ç°ÃÀ¹úÔÚ°ëµ¼ÌåÐÐÒµÈÔ´¦ÓÚÕÆ¿ØÈ«¾ÖµÄְλ
×ÔоƬ½µÉúÖ®ÈÕÆð£¬ÃÀ¹ú¾Í½«Ð¾Æ¬ÖÃÓÚ¹ú¼ÒÄþ¾²µÄÕ½ÂԸ߶ȣ¬Ò»Ö±ÀÎÀÎÕÆÎÕоƬµÄ½¹µã¼¼Êõ£¬²¢Í¨¹ý½¨Á¢Éú̬Ìåϵ£¬´¦ÓÚÕÆ¿ØÈ¨È«¾ÖµÄְ룬ËäȻȫÇò×î´óµÄÐ¾Æ¬ÖÆÔ쳧̨»ýµç(TSMC)¡¢È«Çò×î´óµÄоƬÉè±¸ÖÆÔ칫˾°¢Ë¹Âó¶û£¨ASML£©²»ÊÇÃÀ¹ú¹«Ë¾£¬µ«Ë¿¾ø²»Ó°ÏìÃÀ¹úÔÚÕû¸ö°ëµ¼Ì幤ҵÁ´ÖеϰÓïȨ¡£ÈçÃÀ¹ú¶Ô»ªÎªµÄ½ûÁî¾Í»®¶¨ ¡°Ê¹ÓÃÃÀ¹úÏà¹Ø¼¼ÊõºÍÉ豸Éú²úµÄоƬ£¬¶¼ÐèÈ¡µÃÃÀ¹úÕþ¸®µÄÐí¿É¡±£¬Òò´Ë£¬µ¼ÖĄ̂»ýµç(TSMC)ÎÞ·¨ÔÙΪ»ªÎª´ú¹¤7nmоƬµÄÉú²ú£»Í¬Ñù£¬°¢Ë¹Âó¶û£¨ASML£©ÏòÖйú³ö¿Ú¹â¿Ì»úÒ²ÐèÒª»ñµÃÃÀ¹úµÄÐí¿É£¬ÕâÊÇÒòΪ¹â¿Ì»úÖкÜÊÇÖØÒªµÄ¹âÔ´À´×ÔÓÚÃÀ¹úCymer¹«Ë¾¡£¿É¼û£¬ÃÀ¹ú¶ÔоƬ¹¤ÒµÁ´µÄÒªº¦½¹µã²¿·Ö¾ßÓкÜÇ¿µÄÕÆ¿ØÄÜÁ¦£¬ÕâÒ²Ö±½Ó°ü¹ÜÁËÃÀ¹úÔÚÈ«ÇòоƬÐÐÒµµÄ¡°°ÔÖ÷¡±Ö°Î»¡£
´Ó2020ÄêÈ«ÇòоƬ×ÛºÏÊг¡·Ý¶îÀ´¿´£¬ÃÀ¹úÕ¼ÁËÈ«Çò55%µÄ·Ý¶î£¬ÆäÖÐIDMÁìÓòÊг¡·Ý¶îΪ50%£¬ ICÎÞ¾§Ô²Êг¡·Ý¶îΪ65%£¬¾ùÒ£Ò£ÁìÏÈÆäËû¹ú¼Ò£¬Ò»¼Ò¶À´ó¡£

2020ÄêÃÀ¡¢º«¡¢Öйų́ÍåºÍÖйú´ó½µÈоƬÊг¡·Ý¶î
Êý¾ÝÀ´Ô´£ºIC Insights
¾¡¹ÜÈç´Ë£¬ÃÀ¹ú»¹½øÒ»²½Í¨¹ý½ÓÄÉÏÞÖÆÍ¶×Ê¡¢ÔöÇ¿³ö¿Ú¹ÜÖÆ¡¢½ûÖ¹²É¹ºÖйú²¿·ÖÆóÒµµÄÉ豸Óë²úÆ·¡¢Ìá¸ß¹ØË°µÈ¶àÖÖÊֶδòѹºÍÏÞÖÆÆäËû¹ú¼Ò°ëµ¼ÌåÐÐÒµµÄÉú³¤£¬Î¬»¤ÆäÈ«ÇòÁìÏÈְλ¡£ÓÈÆäÊÇ2016ÄêÒÔÀ´£¬ÃÀ¹ú½«ÖйúÊÓΪÆä°ëµ¼Ì幤ҵÉú³¤µÄ¡°×î´ó¾ºÕùµÐÊÖºÍÍþв¡±£¬ÃÀ¹úÕþ¸®Ãܼ¯³ǫ̈¸÷ÏîÕþ²ß£¬Õë¶ÔÖйú°ëµ¼ÌåÐÐÒµÓÈÆäÊǸ߿Ƽ¼ÆóҵʵÐÐÍ£Ö¹ºÍ´òѹ¡£
2016ÄêÒÔÀ´ÃÀ¹ú°ëµ¼ÌåÖ÷ÒªÐÐÒÃ÷ÈÕþ²ß

2021Äê5Ô£¬ÃÀ¹ú¹ú»á²ÎÒéÔºÉóÒéͨ¹ýÁË¡¶ÎÞ¾¡Ç°ÑØ·¨°¸¡·¡£¸Ã·¨°¸½«Éú³¤Òªº¦¹¤Òµ¿Æ¼¼ÉÏÉýµ½¹ú¼ÒÕ½ÂԸ߶ȣ¬Ìá³öÁ˰üÀ¨ÎåÄêÄÚÔö¼Ó³¬1000ÒÚÃÀԪͶ×Ê¡¢ÐÂÉèÀàDARPA£¨ÃÀ¹ú·À¸ß¼¶Ñо¿¼Æ»®¾Ö£©¿ÆÑÐÖÎÀí»ú¹¹¡¢Ç¿»¯ÖÆÔìÒµÁ´ÌõÄþ¾²¡¢Ôö½ø¿ÆÑнá¹û±£»¤ÓëÉÌҵת»¯µÈÕ½ÂÔ£¬²¢Ìá³öÁËÈ˹¤ÖÇÄÜ¡¢°ëµ¼Ìå¡¢Á¿×ÓÅÌËã¡¢ÏȽøÍ¨ÐÅ¡¢ÉúÎï¼¼ÊõºÍÏȽøÄÜÔ´µÈÊ®¸öÓÅÏÈÉú³¤µÄ¹¤Òµ¿Æ¼¼ÁìÓò¡£¸Ã·¨°¸Ö¼ÔڸıäÄ¿½ñÃÀ¹úÓÉ˽È˲¿·ÖÖ÷µ¼Òªº¦¹¤Òµ¿Æ¼¼Éú³¤µÄ˼·£¬Ç¿»¯Õþ¸®¡°´ó¿ÆÑ§¡±ÌåϵµÄÒýµ¼Ö°Î»£¬ÒÔÈ·±£ÃÀ¹úÔÚÓëÖйúºÍÆäËû¹ú¼ÒµÄÕ½ÂÔ¾ºÕùÖлñʤ£¬ÔÚ¼¼ÊõºÍÁ¢Òì·½ÃæÒýÁìÊÀ½ç¡£
£¨¶þ£©ÖйúоƬÆð²½½ÏÔ磬µ«Òò¼¼Êõ·â±ÕºÍȱ·¦Éú̬֧³Ö£¬ÓëÐÐÒµÁúÍ·²î±ð½Ï´ó
ÖйúоƬ¹¤ÒµÆð²½Òª×·Ëݵ½ÉÏÊÀ¼Í50Äê´ú¡£1956Ä꣬ÖйúÌá³ö¡°Ïò¿ÆÑ§½ø¾ü¡±£¬¹ú¼ÒÖÆ¶©ÁËÉú³¤¿ÆÑ§µÄ¡°Ê®¶þÄê¿ÆÑ§¼¼ÊõÉú³¤Ô¶¾°¼Æ»®¡±£¬°ëµ¼Ìå¿ÆÑ§¼¼Êõ±»ÁÐΪÆäʱ¹ú¼Òм¼ÊõËÄ´ó½ô¼±²½·¥Ö®Ò»¡£1965Ä꣬ÖйúÑÐÖÆ³öµÚÒ»¿é¹èµ¥¾§£¬±ÈÃÀ¹úÍíÁË6Ä꣬ÁìÏÈÈÕ±¾2Äê¡£µ«µ±ÖйúµÄ¼¯³Éµç·²úÁ¿µÖ´ï6ÒÚ¿éʱ£¬ÒѾÊÇ1996Ä꣬±ÈÃÀ¹úÍíÁË24Ä꣬±ÈÈÕ±¾ÍíÁË20Äê¡£±ØÐëÈϿɣ¬½ØÖÁÉϸöÊÀ¼ÍÄ©£¬ÔÚÈÕÐÂÔÂÒìµÄ¼¼ÊõºÍÅÓ´óµÄ¹¤ÒµÌåÏµÃæÇ°£¬´ÓС¹æÄ£¼¯³Éµç·Æð²½£¬¾¹ýÖйæÄ£¼¯³Éµç·£¬Éú³¤µ½´ó¹æÄ£¼¯³Éµç·£¬¾ÍÔÚÃÀ¹ú¡¢ÈÕ±¾µÈ¹ú¼ÒµÄоƬ¼¼Êõ·ÉËÙÉú³¤Ö®Ê±£¬ÖйúÓëÊÀ½çÏȽøË®Æ½µÄ²î±ðÔ½À´Ô½´ó¡£
ÖйúоƬÓëÊÀ½çÏȽøË®Æ½²î±ðÑݱä

×ÊÁÏÀ´Ô´£º¹ûÕæ×ÊÁÏÕûÀí
£¨Èý£©Öйú¸ß¶ËоƬºã¾ÃÒÀÀµ½ø¿Ú£¬¹ú²úÌæ´úÈÎÖØµÀÔ¶
ºã¾ÃÒÔÀ´£¬Öйú¸ß¶ËоƬµÄ½¹µã¼¼Êõˮƽ½ÏÈõ£¬¸ß¶Ë½¹µãоƬº£ÄÚÊг¡Õ¼ÓÐÂʵͣ¬¸ß¶Ë½¹µãоƬCPU¡¢FPGA¡¢´æ´¢Æ÷оƬ£¬ÁíÓи߶˵ÄͨÐÅ¡¢ÊÓÆµÐ¾Æ¬»ù±¾¿¿½ø¿Ú£¬´Ó¶øÖ±½Óµ¼ÖÂÎÒ¹ú³ÉΪһ¸öȱ¡°Ð¾¡±µÄ¾ÞÈË¡£
2020ÄêÎÒ¹ú¸ß¶Ë½¹µãоƬº£ÄÚÊг¡Õ¼ÓÐÂÊ

×ÊÁÏÀ´Ô´£º¹ûÕæ×ÊÁÏÕûÀí
º£¹Ø×ÜÊðÐû²¼µÄÊý¾ÝÏÔʾ£¬´Ó2013Ä꿪ʼ£¬ÎÒ¹ú¼¯³Éµç·½ø¿Ú¶îÍ»ÆÆ2000ÒÚÃÀÔª£¬2020ÄêÖйúÂòÁËÈ«Çò80%µÄоƬ£¬½ø¿ÚоƬ½ü3800ÒÚÃÀÔª£¨ÕÛºÏÈËÃñ±Ò³¬2.4ÍòÒÚÔª£©£¬Õ¼2020ÄêÖйú´ó½ȫÄê½ø¿Ú×ܶîµÄ18£¥£¬ÒÑÁ¬ÐøÁùÄêÁè¼ÝÔÓͽø¿Ú¶î¡£Ä¿½ñ£¬È«Çò¸ß¶ËоƬµÄ½¹µã¼¼Êõ»ù±¾ÕÆÎÕÔÚÍâÑóÆóÒµÊÖÀº£Äڸ߶ËоƬµÄ½¹µã¼¼Êõ´¦ÓÚ×·¸Ï½×¶Î£¬¹ú²úÌæ´úÈÎÖØµÀÔ¶¡£
£¨ËÄ£©ÖйúоƬ¹¤ÒµÁìÓò±»¡°¿¨²±×Ó¡±Ö÷Òª»·½Ú
оƬµÄ½¹µã¼¼ÊõÖ÷ÒªÔÚÉÏÓΣ¨EDAÈí¼þºÍIP¡¢ÖÊÁÏ¡¢É豸£©ÓëÖÐÓΣ¨Ð¾Æ¬Éè¼Æ¡¢Ð¾Æ¬ÖÆÔ죩£¬ÕâÒ²ÊÇÖйúоƬ¡°±»¿¨²±×Ó¡±µÄÖ÷Òª»·½Ú¡£´ÓÈ«ÇòоƬ¹¤ÒµÁ´ÂþÑÜÀ´¿´£¬ÃÀ¹ú¡¢Å·ÖÞ¡¢º«¹ú¡¢ÈÕ±¾ºÍÖйų́ÍåÐγɶÔÉÏÖÐÓν¹µã»·½ÚÈ«ÁýÕÖ£¬ÌرðÊÇÃÀ¹úÔÚоƬÁìÓòÊÇÕûÌåʽ¡¢È«·½Î»´¦ÓÚÁìÏÈְλ¡£ÖйúĿǰÔÚEDAÈí¼þºÍIP¡¢ÖÊÁÏ¡¢É豸ÓëÐ¾Æ¬ÖÆÔìµÈÖ÷Òª»·½Ú±£´æ¡°¶Ì°å¡±£¬ÊÜÖÆÓÚÈ˵ľÖÃæ»¹±È½ÏÃ÷ÏÔ¡£
оƬ¹¤ÒµÁ´Ö÷Òª»·½ÚÈ«Çò»¨Ñù¼°ÖйúÇé¿ö

×ÊÁÏÀ´Ô´£º¹ûÕæ×ÊÁÏÕûÀí
1.EDAÈí¼þ£ºÆð²½½ÏÔ磬ȱ·¦ÉÏÏÂÓι¤ÒµÐͬ£¬Éú³¤»ºÂý
EDA(µç×ÓÉè¼Æ×Ô¶¯»¯)Èí¼þ±»³ÆÎª¡°Ð¾Æ¬Ö®Ä¸¡±£¬ÊÇоƬÉè¼Æ×îÉÏÓι¤Òµ£¬Í¬Ê±Ò²ÊÇÖйúоƬ¹¤ÒµÁ´½Ï±¡Èõ»·½Ú¡£È«Çò×öEDAµÄ³§ÉÌÔ¼ÁùÆßÊ®¼Ò£¬½¹µãSynopsys¡¢Cadence¼°MentorÈý¼Ò¹«Ë¾£¬¹²Â¢¶ÏÁËÖйú95%¡¢È«Çò65%µÄÊг¡·Ý¶î¡£ÖйúEDA¼¼ÊõÆð²½½ÏÔ磬¿ÉÊÇûÓÐÉÏÏÂÓι¤ÒµµÄÐͬ£¬Éú³¤½ÏΪ»ºÂý¡£Ä¿Ç°»ª´ó¾ÅÌìµÄ¹æÄ£½Ï´ó£¬ÓµÓÐÈý´óEDA½â¾ö¼Æ»®£¬ÊýÄ£»ìÏýICÉè¼ÆÈ«Á÷³ÌEDA½â¾ö¼Æ»®¡¢SoCÉè¼ÆÓÅ»¯EDA½â¾ö¼Æ»®¼°ÃæÏòIC¡¢FPDÖÆÔìÒµµÄEDA½â¾ö¼Æ»®£¬ÆäÊýÄ£»ìÏýÉè¼ÆÆ½Ì¨¿ÉÒÔÖ§³Öµ½40nmÉè¼Æ½Úµã¡£ÆäÓàÁíÓйãÁ¢Î¢¡¢Ð¾ºÌ¿Æ¼¼¡¢À¶º£Î¢¡¢¾Åͬ·½Î¢¡¢²©´ï΢¡¢¸ÅÂ×µç×Ó¡¢çæ¾§´ï¡¢´´ÁªÖÇÈíµÈÆóÒµÓÐEDA²úÆ·£¬µ«ÆÕ±éÊÇÕë¶ÔÌØÊâÐèÇóµÄרÓù¤¾ßÀàÐÍ£¬²úÆ·²»·óÈ«£¬Óë¹ú¼Ê¾ÞÍ·Ö®¼äµÄ¾àÀ뻹ºÜÊǾ޴ó¡£
2.оƬIP£º¾ßÓнϴóµÄ¼¼ÊõΣº¦£¬¹ú²úÌæ´ú½ø³ÌÐè¼ÓËÙ
оƬIP£¨intellectual property core£¬IP£©ÊÇоƬ¹¤ÒµÁ´µÄÉÏÓÎÒªº¦»·½Ú£¬°üÀ¨CPUÀࣨ°üÀ¨DSP¡¢MPU¡¢MCU£©£¬ÒѾ³ÉΪ¼¯³Éµç·Éè¼Æ¼¼ÊõµÄ½¹µãÓ뾫»ª¡£IP¸ÅÂÔÉÏ¿ÉÒÔ·ÖΪÈíºË£¨soft core£©¡¢Ó²ºË£¨hard core£©ºÍ¹ÌºË£¨firm core£©3ÖÖ¡£IP×Ô¼ºµÄ²úÖµËäÈ»²»ÊÇ×î¸ß¿ÉÊÇÆä¾ßÓм«´óµÄ¸½¼ÓÖµºÍ¹¤ÒµÉú̬֧Öù×÷Óã¬Í¬Ê±Æä²úÆ·Óë¹ú¼ÒÐÅÏ¢Äþ¾²ÃÜÇÐÏà¹Ø¡£Ó¢¹úµÄARM¡¢ÃÀ¹úµÄSynopsys¼°CadenceÕ¼µ½È«ÇòоƬIPÊг¡·Ý¶îµÄ68.3%¡£Ä¿½ñ¹ú²úIPµÄ¹¤ÒµÓ°ÏìÁ¦Ïà¶Ô½ÏС£¬Öйú´ó½ÓÐоԹɷݡ¢º®Îä¼Í¡¢»ª´ó¾ÅÌì¡¢³È¿ÆÎ¢¡¢IP Goal ºÍ ActtµÈIP³§ÉÌ¡£ÆäÖÐоԹɷÝÌṩ°üÀ¨ GPU/NPU/VPU/DSP/ISP ÔÚÄڵĴ¦ÀíÆ÷ IP¡¢É䯵 IP¡¢ÊýÄ£ IP¡£¿ÉÒÔ¿´µ½£¬Ä¿Ç°ÎÒ¹ú¾ø´ó²¿·ÖµÄоƬ¶¼½¨Á¢ÔÚÍâÑó¹«Ë¾µÄ IP ÊÚȨ»ò¼Ü¹¹ÊÚȨ»ù´¡ÉÏ¡£½¹µã¼¼ÊõºÍ֪ʶ²úȨµÄÊÜÖÆÓÚÈ˾ßÓнϴóµÄ¼¼ÊõΣº¦¡£ÓÉÓÚÕâЩоƬµ×²ã¼¼Êõ²»±»º£ÄÚÆóÒÃ÷ÈÕÆÎÕ£¬Òò´ËÔÚÄþ¾²ÎÊÌâÉϵò»µ½»ù´¡°ü¹Ü¡£IP ºÍоƬµ×²ã¼Ü¹¹¹ú²ú»¯Êǽâ¾öÉÏÊöÀ§¾³µÄÓÐЧ;¾¶£¬Êг¡¶Ô¹ú²úоƬµÄ¡°×ÔÖ÷¡¢Äþ¾²¡¢¿É¿Ø¡±µÄÆÈÇÐÐèÇóΪ±¾ÍÁ°ëµ¼Ìå IP ¹©Ó¦ÉÌÌṩÁËÉú³¤¿Õ¼ä£¬ÓÐÍûÔö½ø¹ú²úÌæ´ú½ø³Ì¼ÓËÙ¡£
3.оƬÖÊÁÏ£º¹ú²ú»¯ÂÊÈÔ´¦ÓڽϵÍˮƽ£¬¹ú²úÌæ´úÐÎÊÆÑϾþ
ÖÊÁÏÊÇоƬ¹¤ÒµÁ´µÄÖØÒªÖ§³Å¹¤Òµ£¬°´Ó¦Óû·½Ú»®·ÖΪ¾§Ô²ÖÆÔìÖÊÁϺͷâ×°ÖÊÁÏ¡£Ä¿Ç°£¬È«ÇòоƬÖÊÁÏÊг¡¹æÄ£³¬500ÒÚÃÀÔª£¬Öйú´ó½2019ÄêоƬÖÊÁÏÐÐÒµ¹æÄ£´ï88.6ÒÚÃÀÔª£¬ÊÇÈ«ÇòΨһʵÏÖÕýÔö³¤µÄÊг¡¡£Ä¿½ñÃÀ¹ú¡¢ÈÕ±¾¡¢º«¹úµÈ¿ç¹úÆóÒµÈÔÖ÷µ¼È«Çò°ëµ¼ÌåÖÊÁϹ¤Òµ£¬º£ÄÚ°ëµ¼ÌåÖÊÁ϶ÔÍâÒÀ´æ¶È¸ß£¬´ó¹èƬ¡¢°Ð²Ä¡¢CMPÅ×¹âµæ¡¢¸ß¶Ë¹â¿Ì½ºµÈоƬÖÊÁ϶ÔÍâÒÀ´æ¶È¸ß´ï90%ÒÔÉÏ£¬¹ú²úÌæ´úÐÎÊÆÒÀÈ»ÑϾþ¡£
4.оƬÉ豸£º²¿·ÖÁìÓòʵÏÖÍ»ÆÆ£¬ÔÚ¼â¶ËÉú²ú¹¤Òյȷ½ÃæØ½´ýÌáÉý
оƬÉ豸ÊÇÐ¾Æ¬ÖÆÔìµÄÒªº¦£¬ÒÔ¾ö¶¨Ð¾Æ¬ÖƳ̹¤ÒյĹâ¿Ì»úΪÀý£¬Ä¿Ç°ÊÀ½çÉÏ80%µÄ¹â¿Ì»úÊг¡±»ºÉÀ¼¹«Ë¾Õ¼¾Ý£¬ÓÈÆäÊǸ߶˹â¿Ì»úÁìÓò¡£×ÃܵÄEUV¹â¿Ì»úÊǺÉÀ¼ASML£¬ÆäËûÖ÷ÒªÊÇÃÀ¹ú¡£7ÄÉÃ×¹¤ÒÕ¹â¿Ì»úĿǰֻÓкÉÀ¼ASMLÄܹ»Ìṩ£¬ÊÛ¼Û1ÒÚÃÀÔªÒÔÉÏ£¬²¢ÇÒÓÐÇ®»¹·×Æç¶¨ÄÜÂòµ½¡£³ý´Ë£¬ÏÕЩËùÓеľ§Ô²´ú¹¤³§¶¼»áÓõ½ÃÀ¹úµÄÉ豸£¬2019Äêǰ5ÃûоƬÉ豸Éú²úÉÌռȫÇòÏúÊÛ¶îµÄ78%£¬ÆäÖÐ3¼ÒÀ´×ÔÃÀ¹ú£¬ÇÒÓ¦ÓÃÖÊÁϹ«Ë¾ÒÑÁ¬Ðø¶àÄêλÁеÚÒ»¡£ÎÒ¹úĿǰÓб±·½»ª´´¡¢ÖÐ΢°ëµ¼Ìå¡¢ÉϺ£Î¢µç×ӵȵط½¹úÓÐÆóÒµÔÚ¿ÌÊ´É豸¡¢ÇåÏ´É豸¡¢¹â¿Ì»úµÈ²¿·Öϸ·ÖÁìÓòʵÏÖÍ»ÆÆ£¬µ«ÔÚÌṩ¼â¶ËÉú²ú¹¤ÒÕ¡¢¸ßЧЧÀͺÍÏȽøÈí¼þ²úÆ··½ÃæÓë¹ú¼ÊÏȽøË®Æ½²î±ð½Ï´ó¡£
5.оƬÉè¼Æ£ºÊг¡ÐèÇó²»¾øÔö³¤£¬ÊÇÖйúоƬ×î¾ß»îÁ¦ÁìÓò
оƬÉè¼ÆÒ»°ã·ÖΪÊý×Ö¼¯³Éµç·Éè¼Æ¼¼ÊõºÍÄ£Ä⼯³Éµç·Éè¼Æ¼¼Êõ¡£½üÄêÀ´£¬È«ÇòоƬÉè¼ÆÓªÒµÊÕÈëÎȶ¨ÉÏÉý£¬Ëæ×ÅÒÆ¶¯ÖÇÄÜÖն˵ÄÐèÇóÔöËÙ·Å»º£¬ÆäÔöËÙÒ²ËæÖ®Ï½µ£¬¿ÉÊÇÈ«ÇòоƬÉè¼ÆµÄÕûÌ广ģºÍ¼¼ÊõˮƽÔÚ²»¾øÌáÉý£¬Éè¼ÆÕ¼Ð¾Æ¬¹¤ÒµµÄ±ÈÖØÈÔÁ¬ÐøÎȶ¨ÔÚÏà¶Ô½Ï¸ßµÄˮƽ¡£
ĿǰȫÇòоƬÉè¼ÆÊг¡½ÏΪ¼¯ÖУ¬ÃÀ¹úÈÔ´¦ÓÚÈ«ÇòÁìÏÈְλ¡£ÖйúоƬÉè¼Æ¹¤ÒµÖ÷ҪЧÀÍÓÚͨÐÅÁìÓò¡£´ú±íÐÔÆóҵΪ½øÈëÈ«Çòǰ10ÃûµÄ»ªÎªº£Ë¼ºÍ×ϹâÕ¹Èñ¡£È绪Ϊº£Ë¼°ëµ¼Ìå¡¢×ϹâÕ¹ÈñµÈ¿ª·¢µÄÒÆ¶¯´¦ÀíоƬȫÇòÊг¡Õ¼ÓÐÂÊÁè¼Ý20%¡£¶øÕ×оºÍÁúоµÈ¹«Ë¾ÔÚCPU¡¢GPU¡¢Ð¾Æ¬×飨Chipset£©µÈ½¹µã¼¼Êõ·½ÃæÈ¡µÃÁËÍ»ÆÆ£¬Í¬Ê±º£ÄÚÔÚ½ðÈÚ¼¯³Éµç·¿¨Ð¾Æ¬¡¢±±¶·µ¼º½Ð¾Æ¬ÉÏÈ¡µÃÁËÍ»ÆÆ¡£¼¯°î×ÉѯÊý¾ÝÏÔʾ£¬Öйú´ó½оƬÉè¼ÆÉú³¤Ñ¸ËÙµ«×ÜÌåС¶øÊèÉ¢£¬´Ó²úÆ·ÀàÐÍÉÏÀ´¿´£¬³ý»ªÎªº£Ë¼µÄ÷è÷ë¡¢°ÍÁúµÈϵÁвúÆ·¼¼ÊõÉϿɵִï¹ú¼Êˮƽ֮Í⣬ÄÜõÒÉíÊÀ½çǰÁеÄÁíÓкÀÍþ¿Æ¼¼µÄCMOS²úÆ·£¬»ã¶¥¿Æ¼¼µÄÖ¸ÎÆÐ¾Æ¬£¬À½Æð¿Æ¼¼µÄÄÚ´æ½Ó¿ÚоƬµÈ£¬µ«ÆäÓà´ó´ó¶¼ÔÚCPU¡¢GPU¡¢FPGA¡¢´æ´¢¡¢Ä£Äâµç·µÈÁìÓò²úÆ·ºÍ¹ú¼Êˮƽ¶¼±£´æ½Ï´óµÄ²î±ð¡£½üÄêÀ´£¬ÖйúоƬÉè¼Æ¹¤ÒµÔÚÌáÉý×Ô¸øÂÊ¡¢Õþ²ßÖ§³Ö¡¢¹æ¸ñÉý¼¶ÓëÁ¢ÒìÓ¦ÓõÈÒªËØµÄÇý¶¯Ï£¬¼á³Ö¸ßËÙÉú³¤µÄÇ÷ÊÆ¡£Êý¾ÝÏÔʾ£¬Ð¾Æ¬Éè¼ÆÒµÏúÊÛÊÕÈë´Ó2015ÄêµÄ1325ÒÚÔªÔö³¤µ½2020ÄêµÄ3778ÒÚÔª£¬³ÉΪÖйúоƬ¹¤Òµ×î¾ßÉú³¤»îÁ¦µÄÁìÓò£¬Ôö³¤Ò²×îΪѸËÙ¡£
6.Ð¾Æ¬ÖÆÔ죺±¡Èõ»·½Ú£¬¸ß¶ËÖÆÔìØ½´ýͻΧ
ÔÚÐ¾Æ¬ÖÆÔìÁìÓò£¬È«ÇòÁè¼Ý80%²úÄÜÂþÑÜÔÚÑÇÖÞ£¬ÕâÒ²ÓëÒÑÍù¼¸Ê®Äê¼äÃÀ¹úÆóÒµ·ÅÆúÖÆÔì¡¢ÖØÊÓÉè¼ÆÑз¢µÄÕ½ÂÔÓйء£¾Ý̨»ýµçÄ걨µÈÊý¾Ý£¬2019Äę̂»ýµçÔÚÐ¾Æ¬ÖÆÔìÁìÓòÊг¡Õ¼ÓÐÂÊ´ï52%£¬ÈýÐÇÕ¼18%×óÓÒ£¬ÎÒ¹ú´ó½ÅÅÃû×î¸ßµÄÖÐо¹ú¼ÊºÍ»ªºç°ëµ¼Ìå»®·ÖÔ¼Õ¼4.4%ºÍ1.5%¡£´Ó¹¤ÒÕˮƽ¿´£¬Ì¨»ýµç½ñÄ꿪ʼÁ¿²ú5ÄÉÃײúÆ·£¬ÔÚ7ÄÉÃ׺Í10ÄÉÃ×ÁìÓòÁíÓÐÁ½¼ÒÍ·²¿ÆóÒµÓ¢ÌØ¶ûºÍÈýÐǵç×Ó£¬½ôËæÆäºóµÄ14/16ÄÉÃ×ÖÆ³ÌÖ÷ÒªÓÉÖÐо¹ú¼Ê¡¢ÃÀ¹ú¸ñо¡¢Ì¨ÍåÁª»ªµç×Ӱѿأ¬ÖÐо¹ú¼ÊÊÇÖйú´ó½ΨһÁ¿²ú14ÄÉÃ׵ľ§Ô²ÖÆÔìÉÌ£¬Âäºǫ́»ýµç»òÐí2-4Äêʱ¼ä£¬¸ß¶ËÖÆÔìØ½´ýͻΧ¡£
µ«¾¹ý¶àÄêµÄ¾¼Ã¿ìËÙÔö³¤£¬ÓÈÆäÊÇÉî¶È¼ÓÈ뵽ȫÇò»¯¿Æ¼¼¡¢¹¤Òµ·Ö¹¤ÖУ¬È«Çò¿Æ¼¼ºÍ¾¼ÃµÄÉú³¤ÒѾÀë²»¿ªÖйú£»Í¬Ê±£¬Ð¾Æ¬¹¤ÒµµÄÉú³¤Ò²ÃæÁÙ×Å¡°Ä¦¶û¶¨ÂÉ¡±·Å»º¡¢ÐÂËã·¨µÄʵÏÖÓëÖÊÁϵÄÍ»ÆÆµÈÐÂÇ÷ÊÆ£¬¶¼½«ÎªÎÒ¹úоƬ¹¤ÒµÉú³¤´øÀ´ÐÂµÄÆõ»ú¡£
ËÄ¡¢ ÐÂÇ÷ÊÆ³É¼¨ÐµÄÁìµ¼Õߣ¬Èý´ó»ùʯÖúÍÆÖйúоƬ¹¤ÒµáÈÆð
£¨Ò»£©È«Çò×î´óµÄÓ¦ÓÃÊг¡
Ó¦ÓÃÇý¶¯Á¢Òì¡£ÖйúÊÇÈ«Çò×î´óµÄоƬÏû·ÑÊг¡£¬ÊÇÖйúоƬ¹¤ÒµÉú³¤µÄÇ¿´óÒýÇæ¡£
1. ÖйúÒѳÉΪȫÇò×î´óоƬÏû·ÑÊг¡
ÖйúÁ¬Ðø¶àÄê³ÉΪȫÇò×î´óµÄоƬÏû·ÑÊг¡¡£ÊÀ½ç°ëµ¼Ìå´ó»áÐû²¼¡¶2021È«Çò°ëµ¼ÌåÊг¡Éú³¤Ç÷ÊÆ°×ƤÊé¡·ÏÔʾ£¬Öйú×Ô2005ÄêÒÔÀ´Ò»Ö±ÊÇоƬµÄ×î´óÏû·Ñ¹ú£¬Á¬Ðø¶àÄê³ÉΪȫÇò×î´óµÄоƬÏû·ÑÊг¡¡£Æ¾¾Ý°ëµ¼ÌåÐÐҵлáÊý¾Ý£¬Öйú×Ô2013ÄêÆð±ãÖÕÄêÕ¼¾ÝÈ«ÇòоƬÏû·ÑÊг¡°ë±Ú½É½¡£2020Ä꣬ÖйúоƬÊг¡ÔöÖÁ1434ÒÚÃÀÔª£¬½Ï2019Äê1313ÒÚÃÀÔªµÄÊг¡¹æÄ£Ôö³¤ÁË9%¡£ÔÚÈ«ÇòоƬÊг¡²»¾°ÆøµÄÅä¾°Ï£¬ÖйúÊг¡Õ¼È«ÇòÊг¡µÄ±ÈÖØ»¹ÔÚ²»¾øÉÏÉý¡£Æ¾¾Ý¹ú¿ªÁªÑо¿ÖÐÐı¨¸æÏÔʾ£¬Ô¤¼Æµ½2025Ä꣬ÖйúоƬÏû·ÑÊг¡¹æÄ£½«µÖ´ï2230ÒÚÃÀÔª£¬ÎåÄ긴ºÏÔö³¤Âʵִï9.2%£¬ÖйúÔÚÈ«ÇòоƬÊг¡µ±ÖеķݶîÒѾ²»¿Éº³¶¯¡£
ÃÀ¹úоƬÐÐÒµ¹«Ë¾¶ÔÖйúÊг¡¾ßÓÐÒÀÀµÐÔ£¬ÆäÖÐÉ䯵³§ÉÌ˼¼ÑѶ£¨Skyworks£©¹«Ë¾83%µÄÓªÊÕÀ´×ÔÖйúÊг¡£¬¸ßͨ¹«Ë¾61%µÄÓªÊÕÀ´×ÔÖйúÊг¡£¬²©Í¨¡¢ÃÀ¹â¡¢NVIDIA»®·ÖÓÐ55%¡¢55%¡¢54%µÄÊÕÈëÀ´×ÔÖйúÊг¡£¬°²»ª¸ßÓÐ49%µÄÊÕÈëÒ²ÊÇ¿¿Öйú£¬°ëµ¼ÌåÉ豸³§ÉÌAMÓ¦ÓÃÖÊÁÏÓÐ48%µÄÊÕÈë¿¿Öйú£¬ÆäËûÈçTIµÂÒÇ¡¢ÉÁµÏ¡¢LAM¡¢IntelµÈ¹«Ë¾Ò²ÓÐ30-40%µÄÊÕÈëÐèÒªÖйúÊг¡Ö§³Å¡£¾¡¹ÜÕâÊÇ2016ÄêµÄͳ¼ÆÊý¾Ý£¬¿ÉÊÇÕâЩÄêоƬÊг¡»¹ÔÚ¿ìËÙÔö³¤£¬À´×ÔÖйúÊг¡µÄÓªÊÕÖ»»áÔ½À´Ô½¶à¡£
2. ÍøÂçͨÐÅ¡¢PC/ƽ°å¡¢¹¤Òµ¿ØÖƵÈÔÓÐÊг¡Á¬ÐøÔö³¤
Ŀǰ£¬ÎÒ¹úÒѳÉΪ·¢¶¯È«Çò°ëµ¼ÌåÊг¡Ôö³¤µÄÖ÷Òª¶¯Á¦£¬Ïû·Ñµç×Ó¡¢¸ßËÙÉú³¤µÄÅÌËã»úºÍÍøÂçͨÐŵȹ¤ÒµÊг¡¡¢ÖÇÄÜÎïÁªÐÐÒµÓ¦ÓóÉΪº£ÄÚоƬÐÐÒµÏÂÓεÄÖ÷ÒªÓ¦ÓÃÁìÓò£¬ÖÇÄÜÊÖ»ú¡¢Æ½°åµçÄÔ¡¢ÖÇÄܺÐ×ÓµÈÏû·Ñµç×ÓµÄÉý¼¶»»´ú½«¼á³Ö¶ÔоƬµÄÍúÊ¢ÐèÇ󣻹Ű幤ҵµÄתÐÍÉý¼¶£¬´óÐÍ¡¢ÅӴ󻯵ÄÖÇÄܹ¤ÒµÉ豸µÄ¿ª·¢Ó¦Ó㬽«ÌáÉý¶ÔоƬµÄÐèÇó£»ÖÇ»ÛÉÌÏÔ¡¢ÖÇÄÜÁãÊÛ¡¢Æû³µµç×Ó¡¢ÖÇÄܰ²·À¡¢È˹¤ÖÇÄܵÈÓ¦Óó¡¾°µÄÁ¬ÐøÍØÕ¹£¬½«½øÒ»²½¸»ºñоƬµÄÓ¦ÓÃÁìÓò¡£
ÒÔÆû³µµç×ÓΪÀý£¬Æû³µ¹¤Òµ60%-70%µÄ¼¼ÊõÁ¢Òì¶¼ÊÇÓÉÆû³µµç×Ó¼¼ÊõÍÆ¶¯µÄ£¬¶øÐ¾Æ¬ÊÇÉ豸ÖÇÄÜ»¯µÄ½¹µã¡£Æû³µµç¶¯»¯ºÍÖÇÄÜ»¯ÊÇÍÆ¶¯Æû³µ°ëµ¼ÌåÔö³¤µÄÖ÷ÒªÇý¶¯Á¦£¬Æ¾¾Ý¸ÇÊÀÆû³µµÄÑо¿£¬ÊÜÖÇÄܼÝÊ»Éý¼¶ºÍÐÂÄÜÔ´³µÆÕ¼°Íƶ¯£¬ÖÁ2022Ä꣬ȫÇòÆû³µµç×ÓÊг¡¹æÄ£ÓÐÍûµÖ´ï21,399ÒÚÔª£¬½Ï2017ÄêÔö³¤½ü50%£¬¶øÖйúÆû³µµç×ÓÊг¡¹æÄ£½«µÖ´ï9,783ÒÚÔª£¬½Ï2017ÄêÔö³¤80%ÒÔÉÏ¡£Ïà½ÏÓÚÈ«Çò£¬Öйú½«ÔÚÆû³µµç×ÓÁìÓòʵÏÖ¸ü¸ßµÄ¸´ºÏÔö³¤Ë®Æ½¡£Ëæ×ÅÆû³µÖÇÄÜ»¯¡¢³µÁªÍø¡¢Äþ¾²Æû³µºÍÐÂÄÜÔ´Æû³µÊ±´úµÄµ½À´£¬Æû³µÐ¾Æ¬µÄʹÓý«Ô½·¢¹ã·º¡£
3. ÐÂÐËÓ¦Óó¡¾°½«½øÒ»²½´Ì¼¤ÖйúоƬ¹¤ÒµÉú³¤ÐèÇó
Ëæ×ÅÐÂÁìÓò¡¢ÐÂÓ¦ÓÃµÄÆÕ¼°£¬ÐÂÐËÊг¡µÄÉú³¤£¬5ÖÁ10ÄêÖÜÆÚÀ´¿´£¬Ð¾Æ¬ÐÐÒµµÄδÀ´Êг¡Ç°¾°ÀÖ¹Û¡£ÒµÄÚÔ¤¼Æ£¬Î´À´¼¸Ä꣬½«ÒÔ5G¡¢ÎïÁªÍø¡¢AI¡¢´óÊý¾Ý¡¢¹¤Òµ»úеÈË¡¢ÖÇÄÜÒÂ×ŵÈÐÂÐ˹¤ÒµÎªÖ÷ÒªÇý¶¯Á¦¸øÐ¾Æ¬ÐÐÒµ´øÀ´Ð»úÔµ¡£Ëæ×Å5G¡¢ÐÂÐËÏû·Ñµç×Ó¡¢Æû³µµç×Ó¡¢AI¡¢ÎïÁªÍøµÈÏÂÓÎÐÂÐËÓ¦ÓÃÁìÓòµÄ½øÒ»²½Éú³¤£¬Öйú¶ÔоƬµÄÐèÇ󽫼ÌÐøÀ©´ó¡£Êг¡µÄÐèÇó½«Á¬ÐøÍƶ¯ÖйúоƬ¹¤Òµ¿ìËÙÉú³¤¡£Digitimes ResearchÖ¸³ö£¬Ëæ×ÅÖйú¾¼ÃµÄÉú³¤ºÍÏÖ´ú»¯¡¢ÐÅÏ¢»¯µÄ½¨É裬Öйú½«³ÉΪ·¢¶¯È«Çò°ëµ¼ÌåÊг¡Ôö³¤µÄÖ÷Òª¶¯Á¦£¬Êг¡ÐèÇó¼á³Ö¿ìËÙÔö³¤£¬ÖйúδÀ´ÔÚоƬÁìÓò½«»áÓиü¶àµÄÖØ´óÍ»ÆÆ¡£
оƬÏÂÓÎÖ÷ÒªÐÂÐËÓ¦ÓÃÁìÓò¶Ô¹ú²úоƬÉú³¤Ó°Ïì

×ÊÁÏÀ´Ô´£º¹ûÕæ×ÊÁÏÕûÀí
£¨¶þ£©²»¾øÍ»ÆÆµÄ½¹µã¼¼Êõ
1.оƬ¹¤ÒµÁ´½¹µã»·½ÚµÄ¼¼Êõ½á¹¹ºÍÍ»ÆÆÓÐÍûÍ»ÆÆÍâÑó¢¶Ï
¾¹ý¶àÄêµÄÉú³¤£¬ÖйúоƬÉú̬Öð½¥Ðγɣ¬ÖйúоƬÔÚÉè¼Æ¡¢ÖÆÔì¡¢·â²âÈý´óÁìÓòÉú³¤ÈÕÇ÷¾ùºâ£¬EDAÈí¼þ/IP¡¢Òªº¦ÖÊÁϼ°É豸ÕýÔÚÖØµãÍ»ÆÆ¡£
Éè¼ÆÁìÓò£¬¡°Öйúо¡±×ÔÖ÷Éú³¤Ñ¸ËÙ£¬ÈºÐÛÖ𹣬»ªÎªº£Ë¼¡¢Õ¹Ñ¶Í¨ÐÅÒѾÈëΧȫÇò10´óIPÌṩÉÌ¡£ÖÆÔìÁìÓò£¬¾§Ô²ÖÆÔ칤ҵÏòÖйú´óÂ½×ªÒÆ£¬ÖÐо¹ú¼Ê14nmÖÆ³ÌÒÑÍ»ÆÆ£¬Õý»ý¼«Íزú10nmÒÔÉÏÖÆ³Ì²¢ÊµÏÖÁ¿²ú£¬Õ¼¾Ý¸ü¶àÊг¡µÄ·Ý¶î¡£´æ´¢ÁìÓò£¬³¤½´æ´¢¡¢ºÏ·Ê³¤öΡ¢½ú»ª¼¯³ÉÈý´ó´æ´¢ÏîÄ¿ÎȲ½Íƽø¡£·â²âÁìÓò£¬Öйú·â²âÈýÇ¿£¨½ËÕ³¤µç¡¢ÌìË®»ªÌìºÍͨ¸»Î¢µç£©½øÈëÈ«ÇòµÚÒ»Ìݶӡ£ÖÊÁÏÁìÓò£¬º£ÄÚÁìÏȵİ뵼ÌåÖÊÁϹ«Ë¾ÉϺ£ÐÂÑôÒѾȡµÃÁËÏà¹Ø¼¼ÊõÍ»ÆÆ£¬ÓÐÍûÍ»ÆÆÍâÑóоƬÖÊÁϵÄ¢¶Ï¡£É豸ÁìÓò£¬EVU¹â¿Ì»ú·½Ã棬ÉϺ£Î¢µç×Ó£¨SMEE£©ÒÑÓÐÇø·ÖÂÊΪ90nmµÄ¹â¿Ì»ú£¬ÐµĹâ¿Ì»úÒ²ÔÚÑÐÖÆÖУ»Ê´¿Ì»ú·½Ã棬̨»ýµç50%µÄÊ´¿Ì»úÀ´×Ô´ó½ÆóÒµ£¬ÖÐ΢°ëµ¼Ì幫˾ÔÚ´ËÁìÓò½ÏΪÁìÏÈ£¬Æä×ÔÖ÷Ñз¢µÄ5nmÊ´¿Ì»úÒѾÀÖ³ÉÏÂÏߣ¬²¢±»Ì¨»ýµçÔËÓÃÔÚ5nmÐ¾Æ¬ÖÆÔìµÄÁ¿²ú»·½ÚÖУ¬Ä¿Ç°ÖÐ΢°ëµ¼ÌåÕý»ý¼«×ÅÊÖÓÚ3nmÊ´¿Ì»úµÄÑз¢£»±±·½»ª´´³ÉΪʴ¿Ì»ú¡¢PVD¡¢CVDµÈÉ豸¹ú²ú»¯µÚÒ»Ïȷ棬ÓÐÍûÍ»ÆÆÍâÑóÆóÒµ¶Ô¸ß¶ËÊ´¿Ì»úÉ豸µÄ¢¶Ï£»¾§Ô²Çиî»ú·½Ã棬Öйú³¤³ÇÀÖ³ÉÑÐÖÆÁËÎÒ¹úÊ×̨°ëµ¼Ì弤¹âÒþÐξ§Ô²Çиî»ú£¬Ìî²¹Á˺£ÄÚ¿Õ°×£¬ÔÚÒªº¦ÐÔÄܲÎÊýÉÏ´¦ÓÚ¹ú¼ÊÁìÏÈˮƽ¡£
2.¡°ÀàÄÔ¡±Ä£Ê½ºÍ¡°ÐÂÐË¡±·¶Ê½ÐγɵÄÓÅÊÆ½«ÒýÁìºóĦ¶ûʱ´úÉú³¤
Ëæ×ÅĦ¶û¶¨ÂÉ×ßÏò¼«ÏÞ£¬ºóĦ¶ûʱ´úҲΪÖйúоƬ¹¤ÒµÉú³¤´´Á¢ÁËеĻúÔµ¡£2021Äê5ÔÂ14ÈÕ£¬¹ú¼Ò¿Æ¼¼ÌåÖÆ¸ïкÍÁ¢ÒìÌåϵ½¨ÉèÁ쵼С×éµÚÊ®°Ë´Î¼¯»áÔÚ±±¾©ÕÙ¿ª£¬¼¯»áרÌâÌÖÂÛÁËÃæÏòºóĦ¶ûʱ´úµÄ¼¯³Éµç·DZÔÚÍÆ·ÐÔ¼¼Êõ¡£¹ØÓÚºóĦ¶ûʱ´ú¼¼ÊõÉú³¤Æ«Ïò£¬Ðí¾ÓÑÜԺʿÈÏΪÓÐ4Àࣺ¢Ù¡°ÐÂÐË¡±·¶Ê½£¬¼´»ùÓÚÐÂÐË״̬±ä¸ï¡¢»ùÓÚÐÂÐËÆ÷¼þ¼¼Êõ£»¢Ú¡°ÀàÄÔ¡±Ä£Ê½£¬¼´Óù輼Êõµç·ϵͳģÄâÉúÎïÉñ¾ÐÎ̬£»¢Û¡°¹è-·ë¡±·¶Ê½£¬¼´ÓùèµÄ¶þ½øÖƱàÂë±íÖ¤ÊÂÎïµÄÌØÕ÷ÓëÑݱ䣻¢Ü¡°Àà¹è¡±Ä£Ê½£¬¼´»ùÓÚµçºÉ±ä¸ï½øÐÐÆ÷¼þ¼¼Êõ¡£
Ŀǰ£¬ÖйúÒÑÔÚ¡°ÐÂÐË¡±·¶Ê½ºÍ¡°ÀàÄÔ¡±Ä£Ê½ÁìÓòÈ¡µÃÁËÈ«ÇòÁìÏȵÄÑо¿½á¹û¡£ÀýÈçÔÚ¡°ÐÂÐË¡±·¶Ê½ÁìÓò£¬2008ÄêÇÖйú¿ÆÑ§¼¼Êõ´óѧÅ˽¨Î°½ÌÊÚ¼°ÆäÍŶÓÔںϷʽ¨Á¢ÁËÊÀ½çÉϵÚÒ»¸ö¹âÁ¿×Óµç»°Íø£»2017Äê5ÔÂ3ÈÕ£¬Å˽¨Î°ÍŶÓÁªºÏÕã½´óѧÍõºÆ»ª½ÌÊÚÑо¿×éÅäºÏ¿ª·¢³öÉú½çÉϵÚһ̨ÓâÔ½ÔçÆÚ¾µäÅÌËã»úµÄ¹âÁ¿×ÓÅÌËã»ú¡£ÔÚ¡°ÀàÄÔ¡±Ä£Ê½ÁìÓò£¬Õã½´óѧÒÑ´òÔì³öÖйúÊ×̨×ÔÖ÷Ñз¢µÄÀàÄÔÅÌËã»ú£¬²¢ÇÒ»¹Ñз¢³ö790¶à¿ÅÀàÄÔоƬ£¬½«ÆäÃüÃûΪ¡°´ï¶ûÎĶþºÅ¡±£¬¸ÃоƬӵÓÐ1.2ÒÚÂö³åÉñ¾Ôª£¬Æ½¾ù¹¦ºÄÖ»ÓÐ500Íß×óÓÒ£¬Ò²ÊÇĿǰȫÇòÉñ¾Ôª¹æÄ£×î´óµÄÀàÄÔÅÌËã»ú¡£
Ðí¾ÓÑÜԺʿÌá³öµÄºóĦ¶ûʱ´ú¼¼ÊõÆ«Ïò

Ëæ×ÅÔ½À´Ô½¶à¹ú²úоƬÆóÒµÔÚEDAÈí¼þ/IP¡¢Òªº¦ÖÊÁϼ°É豸¡¢Ð¾Æ¬¾§Ô²ÖÆÔìµÈÁìÓòÖнøÐм¼Êõ½á¹¹£¬¼ÓÉÏÖйúÔÚ¡°ÀàÄÔ¡±Ä£Ê½¡¢¡°ÐÂÐË¡±·¶Ê½µÈ¼¼ÊõÁìÓòµÄÁìÏÈÓÅÊÆ£¬Ð¾Æ¬¹¤ÒµµÄ½¹µã¼¼Êõ½«²»¾ø±»ÖйúÆóÒµºÍ¿ÆÑлú¹¹¹¥¿Ë£¬ÖйúоƬ¹¤ÒµÓÐÍûÍ»ÆÆÍâÑóоƬ¾ÞÍ·µÄ¢¶Ï¡£
£¨Èý£©¹ú¼ÒÇ¿Á¦Íƶ¯
ϰ½üƽ×ÜÊé¼Ç¶à´ÎÇ¿µ÷£¬¡°Òªº¦½¹µã¼¼ÊõÊÇÒª²»À´¡¢Âò²»À´¡¢ÌÖ²»À´µÄ¡£Ö»ÓаÑÒªº¦½¹µã¼¼ÊõÕÆÎÕÔÚ×Ô¼ºÊÖÖУ¬²Å»ª´Ó»ù´¡Éϰü¹Ü¹ú¼Ò¾¼ÃÄþ¾²¡¢¹ú·ÀÄþ¾²ºÍÆäËûÄþ¾²¡±¡£Ð¾Æ¬¼¯³Éµç·ÊÇÐÅÏ¢Éç»áµÄ»ùʯ£¬Ò²ÊÇÐÅÏ¢¼¼ÊõµÄÖØÒª»ù´¡¡£¹ú¼Ò¸ß¶ÈÖØÊÓ¼¯³Éµç·¹¤ÒµÉú³¤£¬´ÓÕþ²ßÇé¿ö¡¢È˲ÅÅàÑø¡¢¹¤Òµ»ù½ðµÈ¶à·½Ãæ½øÐÐÈ«·½Î»Íƶ¯Ö§³Ö£¬¸÷µØÕþ¸®Ò²»ý¼«ÏìӦͶÈ룬ÐγÉÉú³¤¼¯³Éµç·¹¤ÒµµÄ¾Þ´óÐÁ¦¡£
1.³ǫ̈ÐÂʱÆÚ¼¯³Éµç·¹¤ÒµÖ§³ÖÕþ²ß
¼¯³Éµç·ÊÇÎÒ¹ú¿Æ¼¼Éú³¤µÄÖØÒª×é³É²¿·Ö£¬Ò²ÊÇÎÒ¹ú¸÷Ðи÷ҵʵÏÖÖÇÄÜ»¯¡¢Êý×Ö»¯µÄ»ù´¡¡£¹ú¼Ò¶Ô¼¯³Éµç·ÐÐÒµµÄÖ§³ÖÕþ²ßÖð²½Éý¼¶£¬¾ÀúÁË´Ó¡°ÔöÇ¿Éú³¤¡±µ½¡°ÖصãÉú³¤¡±ÔÙµ½¡°ÐÂÐ;ٹúÌåÖÆ´óÁ¦Éú³¤¡±£¬²»¾øÓÅ»¯ÍêÉÆ¼¯³Éµç·¹¤ÒµÉú³¤Çé¿ö¡£
2014Äê6Ô£¬¹úÎñÔºÐû²¼¡¶¹ú¼Ò¼¯³Éµç·¹¤ÒµÉú³¤Íƽø¸ÙÒª¡·£¬Ã÷È·ÁË¡°Ê®ÈýÎ塱ÆÚ¼äº£ÄÚ¼¯³Éµç·¹¤ÒµÉú³¤µÄÖØµã¼°Ä¿±ê£¬½«¼¯³Éµç·¹¤ÒµÉú³¤ÉÏÉýΪ¹ú¼ÒÕ½ÂÔ¡£2016Äê8Ô£¬¹úÎñÔºÐû²¼¡¶¡°Ê®ÈýÎ塱¹ú¼Ò¿Æ¼¼Á¢Òì¼Æ»®¡·£¬ÒªÇóÁ¬Ðø¹¥¿Ë½¹µãµç×ÓÆ÷¼þ¡¢¸ß¶ËͨÓÃоƬ¡¢»ù´¡Èí¼þ¡¢¼¯³Éµç·װ±¸µÈÒªº¦½¹µã¼¼Êõ£¬×ÅÁ¦½â¾öÖÆÔ¼¾¼ÃÉç»áÉú³¤ºÍʹعú¼ÒÄþ¾²µÄÖØ´ó¿Æ¼¼ÎÊÌâ¡£
³ýÁ˽«¼¯³Éµç·¹¤ÒµÉú³¤ÉÏÉýΪ¹ú¼ÒÕ½ÂÔ£¬¹ú¼Ò¶Ô¼¯³Éµç·¹¤ÒµÒ²¶à´Î³ǫ֧̈³Ö²½·¥¡£¹úÎñÔºÔçÔÚ2000Äê¾Í³ǫ̈¡¶ÃãÀøÈí¼þ¹¤ÒµºÍ¼¯³Éµç·¹¤ÒµÉú³¤µÄÈô¸ÉÕþ²ß¡·Ö§³Ö¼¯³Éµç·¹¤ÒµºÍÈí¼þ¹¤Òµ£»2011ÄêÓ¡·¢ÁË¡¶½øÒ»²½ÃãÀøÈí¼þ¹¤ÒµºÍ¼¯³Éµç·¹¤ÒµÉú³¤µÄÈô¸ÉÕþ²ß¡·£»2020Äê8Ô£¬¹úÎñÔºÓ¡·¢¡¶ÐÂʱÆÚÔö½ø¼¯³Éµç·¹¤ÒµºÍÈí¼þ¹¤Òµ¸ßÖÊÁ¿Éú³¤µÄÈô¸ÉÕþ²ß¡·£¨ÒÔϼò³Æ¡¶Èô¸ÉÕþ²ß¡·£©£¬½øÒ»²½Îª¼¯³Éµç·¹¤ÒµÌṩ²ÆË°¡¢Í¶ÈÚ×Ê¡¢Ñо¿¿ª·¢¡¢½ø³ö¿Ú¡¢È˲š¢ÖªÊ¶²úȨ¡¢Êг¡Ó¦Óᢹú¼ÊÏàÖúµÈ8¸ö·½Ãæ¡¢×ܼÆ40ÌõÈ«·½Î»Ö§³ÖÕþ²ß¡£
¡¶Èô¸ÉÕþ²ß¡·ÃãÀø¼¯³Éµç·Ïß¿íСÓÚ28ÄÉÃ×£¨º¬£©£¬ÇÒ¾ÓªÆÚÔÚ15ÄêÒÔÉϵɵç·Éú²úÆóÒµ»òÏîÄ¿£¬µÚÒ»ÄêÖÁµÚÊ®ÄêÃâÕ÷ÆóÒµËùµÃ˰¡£Í¬Ê±£¬·²ÔÚÖйú¾³ÄÚÉèÁ¢µÄ¼¯³Éµç·ÆóÒµ£¨º¬Éè¼Æ¡¢Éú²ú¡¢·â×°¡¢²âÊÔ¡¢×°±¸¡¢ÖÊÁÏÆóÒµ£©ºÍÈí¼þÆóÒµ£¬²»·ÖËùÓÐÖÆÐÔÖÊ£¬¾ù¿É°´»®¶¨ÏíÊÜÏà¹ØÕþ²ß£¬ÒÔÈÝÄÉ¿ª·ÅµÄ̬¶ÈÃãÀøºÍÌᳫ¼¯³Éµç·¹¤ÒµºÍÈí¼þ¹¤ÒµÈ«ÇòÏàÖú£¬ÅàÑø¼¯³Éµç·¹¤Òµ¹ú¼Ê»¯Éú̬¡£¡¶Èô¸ÉÕþ²ß¡·»¹Ç¿µ÷ÁË¡°¾Û½¹¸ß¶ËоƬ¡¢¼¯³Éµç·װ±¸ºÍ¹¤ÒÕ¼¼Êõ¡¢¼¯³Éµç·Ҫº¦ÖÊÁÏ¡¢¼¯³Éµç·Éè¼Æ¹¤¾ß¡¢»ù´¡Èí¼þ¡¢¹¤ÒµÈí¼þ¡¢Ó¦ÓÃÈí¼þµÄÒªº¦½¹µã¼¼ÊõÑз¢£¬²»¾øÌ½Ë÷¹¹½¨Éç»áÖ÷ÒåÊг¡¾¼ÃÌõ¼þÏÂÒªº¦½¹µã¼¼Êõ¹¥¹ØÐÂÐ;ٹúÌåÖÆ¡±¡£ÔÚÒªº¦½¹µã¼¼ÊõÁìÓò·¢»ÓÐÂÐ;ٹúÌåÖÆµÄÓÅÊÆ£¬¾ÍÊÇÒª¼¯ÖÐÁ¦Á¿¸É´óÊ£¬³ä·Öµ÷¶¯¡°Õþ¡¢²ú¡¢Ñ§¡¢ÑС¢½ð¡¢Óᱵȶ෽Ö÷ÌåµÄ»ý¼«ÐÔ£¬ÐÎÓñ³ÉÉç»á¡¢¶à²¿·Ö¡¢¿çÁìÓò¡¢¶àÔª¼ÓÈë¡¢Ðͬ×÷Õ½µÄ¾ÖÃæ£¬ÕæÕýÄý¾ÛÆðÒªº¦½¹µãÁìÓò¹¥¼á¿ËÄÑËùÐèµÄÈËÁ¦¡¢²ÆÁ¦¡¢ÎïÁ¦ºÍ¸÷Ïî×ÊÔ´¡£
Ëæ×Å¡¶¹ú¼Ò¼¯³Éµç·¹¤ÒµÉú³¤Íƽø¸ÙÒª¡·¼°¡¶ÐÂʱÆÚÔö½ø¼¯³Éµç·¹¤ÒµºÍÈí¼þ¹¤Òµ¸ßÖÊÁ¿Éú³¤µÄÈô¸ÉÕþ²ß¡·µÈÖØÁ¿¼¶Õþ²ßµÄ¹«²¼ÊµÊ©£¬È«¹ú»ý¼«Ó»Ô¾Éú³¤¼¯³Éµç·¹¤Òµ£¬¸÷µØÕë¶ÔÍâµØµÄʵ¼ÊÇé¿öÖÆ¶¨ÁËÏàÓ¦µÄ¼¯³Éµç·¹¤ÒµÏà¹Ø°ïÖúÕþ²ß¼°²½·¥£¬ÔÚÆóÒµÂä»§¡¢ÏîĿ֧³Ö¡¢Æ½Ì¨½¨Éè¼°È˲ÅÅàÑøµÈ·½Ãæ¸øÓë´óÁ¦²¹ÌùºÍÖ§³Ö¡£Æ¾¾Ý¡¶2019ÄêÖйú°ëµ¼Ì幤ҵÉú³¤Ñо¿ÆÊÎö±¨¸æ¡·£¬³¤Èý½Ç¡¢ÖéÈý½Ç¡¢¾©½ò¼½¡¢ÖÐÎ÷²¿µØÇøµÈ¼¯³Éµç·¹¤ÒµÉú³¤½ÏºÃµÄÊ¡ÊÐÕþ²ß¸÷ÓÐÆ«ÖØ£¬×ÜÌå¿´³¤Èý½ÇµØÇø¹ØÓÚ¼¯³Éµç·¹¤ÒµµÄÖ§³ÖÁ¦¶È¸ü´ó£¬ÔÚÖ§³ÖÆóÒµÂä»§¡¢½¹µãÍŶÓÒý½ø¼°ÏîÄ¿Â䵨µÄÖ§³ÖÁ¦¶ÈÉϸßÓÚÆäËûÇøÓò£»¾©½ò¼½µØÇø½ÏÇãÏòÓÚÖ§³Ö²úÆ·Ó¦Óü°Æ½Ì¨½¨ÉèÉÏ£»ÖéÈý½ÇµØÇøÔò¸üÇãÏòÓÚÖ§³ÖÆóÒµÉú³¤£»ÖÐÎ÷²¿µØÇøÔÚÖ§³ÖÆóÒµÂä»§ÉϸøÓèÁ˽ϸߵÄÖ§³ÖÁ¦¶ÈºÍ½ÓÄÉ¡°Ò»ÆóÒ»²ß¡±¡¢¡°Ò»ÊÂÒ»Ò顱Õþ²ß¡£±ðµÄ£¬¸£½¨µØÇøÒ²ÌåÏÖ³öÇ¿ÁÒµÄÉú³¤¾öÐÄ£¬ÔÚÖ§³ÖÆóÒµÂä»§ÉϸøÓè½Ï¸ß²¹ÌùºÍ¡°Ò»ÆóÒ»Ò顱Õþ²ß£¬ÔÚÈ˲ÅÅàÑøµÄÁ¦¶ÈÉϸßÓÚÈ«¹úÆäËûµØÇø¡£
¸÷µØÕþ¸®¶Ô¼¯³Éµç·¹¤Òµ½øÐлý¼«Í¶ÈëºÍÖ§³Ö£¬ÒÀ¿¿×ÔÉí¹¤ÒµÇé¿öºÍ×ÊÔ´Ù÷¸³£¬´òÔì¾ßÓÐÍâµØÌØÉ«µÄ¼¯³Éµç·¹¤Òµ£¬´Ó¶øÓÐÁ¦Íƶ¯ÎÒ¹ú¼¯³Éµç·²úÒÃ÷ÈÕûÌå¿ìËÙÉú³¤¡£
2. רÃÅÉèÁ¢¹ú¼Ò¼¯³Éµç·¹¤ÒµÍ¶×Ê»ù½ð
ΪÔö½ø¼¯³Éµç·¹¤ÒµÉú³¤£¬°ïÖúÖйú±¾ÍÁоƬ¹¤Òµ£¬¼õÉÙ¶ÔÍâÑó³§É̵ÄÒÀÀµ£¬2014Äê9ÔÂÉèÁ¢Á˹ú¼Ò¼¯³Éµç·¹¤ÒµÍ¶×Ê»ù½ð(CICIIF)£¬¼ò³Æ¡°´ó»ù½ð¡±¡£ ¸Ã»ù½ðÔÚ¹¤ÐŲ¿¡¢²ÆÎñ²¿µÄÖ¸µ¼Ï£¬Óɹú¿ª½ðÈÚ¡¢ÖйúÑ̲ݡ¢Òàׯ¹úͶ¡¢ÖйúÒÆ¶¯¡¢ÉϺ£¹úÊ¢¡¢Öйúµç¿Æ¡¢×ϹâͨÐÅ¡¢»ªÐ¾Í¶×ÊµÈÆóÒµÅäºÏÌᳫ½¨Á¢¡£ÖصãͶ×ʼ¯³ÉµçÂ·Ð¾Æ¬ÖÆÔìÒµ£¬¼æ¹ËоƬÉè¼Æ¡¢·â×°²âÊÔ¡¢É豸ºÍÖÊÁϵȹ¤Òµ£¬ÊµÊ©Êг¡»¯ÔË×÷¡¢×¨Òµ»¯ÖÎÀí¡£
¡°´ó»ù½ð¡±µÚÒ»ÆÚļ×Ê×ܹæÄ£´ï1387.2ÒÚÔª£¬°üÀ¨5ÄêͶ×ÊÆÚ¡¢5Äê½ÓÄÉÆÚºÍ5ÄêÑÓÕ¹ÆÚµÄΪÆÚ15ÄêµÄͶ×ʼƻ®¡£Ö÷ҪͶ×ÊÆ«ÏòÁýÕÖ¼¯³ÉµçÂ·ÖÆÔì¡¢Éè¼Æ¡¢·â²âºÍÉ豸ÖÊÁϵÈÈ«¹¤ÒµÁ´¡£´ó»ù½ðµÄµÚ¶þÆÚ×¢²á×ʱ¾Îª2041.5ÒÚÔª£¬ÓÚ2019Äê10ÔÂ22ÈÕ½¨Á¢¡£´ó»ù½ð¶þÆÚÊÇÒ»ÆÚµÄÑÓÐø£¬²¢ÇÒÏà±ÈÓÚÒ»ÆÚµÄ¹æÄ£À©´óÁË45%£¬Á¬ÐøÍƽø°ëµ¼ÌåÉ豸¡¢ÖÊÁÏÆóÒµÓë°ëµ¼ÌåÖÆÔì¡¢·â²âÆóÒµµÄÐͬ£¬½«¶ÔÕû¸ö¼¯³Éµç·¹¤Òµ¾ßÓÐÃ÷ÏÔ¿¯Ðж¯Óá£
ÔÚ2019ÄêµÄ°ëµ¼Ì弯³Éµç·Á㲿¼þ·å»áÉÏ£¬¹ú¼Ò¡°´ó»ù½ð¡±ÔøËµÃ÷δÀ´Í¶×ʽṹ¼°¼Æ»®£ºÒ»ÊÇÖ§³ÖÁúÍ·ÆóÒµ×ö´ó×öÇ¿¡£Ê×ÆÚ»ù½ðÖ÷ÒªÍê³É¹¤Òµ½á¹¹£¬¶þÆÚ»ù½ð½«¶ÔÔÚ¿ÌÊ´»ú¡¢±¡Ä¤É豸¡¢²âÊÔÉ豸ºÍÇåÏ´É豸µÈÁìÓòÒѽṹµÄÆóÒµ¼á³Ö¸ßÇ¿¶ÈµÄÁ¬ÐøÖ§³Ö£¬Íƶ¯ÁúÍ·ÆóÒµ×ö´ó×îÇ¿£¬ÐγÉϵÁл¯¡¢³ÉÌ×»¯×±±¸²úÆ·£»¼ÌÐøÌî²¹¿Õ°×£¬¼ÓËÙ¿ªÕ¹¹â¿Ì»ú¡¢»¯Ñ§»úеÑÐÄ¥É豸µÈ½¹µãÉ豸ÒÔ¼°Òªº¦Á㲿¼þµÄͶ×ʽṹ£¬°ü¹Ü¹¤ÒµÁ´Äþ¾²¡£¶þÊǹ¤Òµ¾Û¼¯£¬±§ÍÅÉú³¤£¬×éÍųöº£¡£Íƶ¯½¨Á¢×¨ÊôµÄ¼¯³Éµç·װ±¸¹¤ÒµÔ°Çø£¬ÎüÒý×°±¸Á㲿¼þÆóÒµ¼¯ÖÐͶ×ÊÑз¢ÖÐÐÄ»ò¹¤Òµ»¯»ùµØ£¬ÊµÏÖ¹¤Òµ×ÊÔ´ºÍÈ˲ŵľۼ¯£¬ÔöÇ¿ÉÏÏÂÓÎÁªÏµ½»Á÷£¬ÌáÉýÑз¢ºÍ¹¤Òµ»¯ÅäÌ×ÄÜÁ¦£¬Ðγɹ¤Òµ¾Û¼¯ÐÁ¦£»Í¬Ê±»ý¼«Íƶ¯º£ÄÚÍâ×ÊÔ´ÕûºÏ¡¢ÖØ×飬׳´óÖ÷¸ÉÆóÒµ¡£ÈýÊÇÁ¬ÐøÍƽø¹ú²ú×°±¸ÖÊÁϵÄÏÂÓÎÓ¦Óᣳä·Ö·¢»Ó»ù½ðÔÚÈ«¹¤ÒµÁ´½á¹¹µÄÓÅÊÆ£¬Á¬ÐøÍƽø×°±¸Ó뼯³ÉµçÂ·ÖÆÔì¡¢·â²âÆóÒµµÄÐͬ£¬ÔöÇ¿»ù½ðËùͶÆóÒµ¼äµÄÉÏÏÂÓνáºÏ£¬¼ÓËÙ×°±¸´ÓÑéÖ¤µ½ÅúÁ¿²É¹ºµÄÀú³Ì£¬Îª±¾ÍÁ×°±¸ÖÊÁÏÆóÒÃ÷ÈÕùÈ¡¸ü¶àÊг¡Ê±»ú£»´ß´ÙÖÆÔìÆóÒµÌá¸ß¹ú²ú×°±¸ÑéÖ¤¼°²É¹º±ÈÀý£¬Îª¸ü¶à¹ú²úÉ豸ÖÊÁÏÌṩ¹¤ÒÕÑéÖ¤Ìõ¼þ£¬À©´ó²É¹º¹æÄ£¡£
¡°´ó»ù½ð¡±µÄÉèÁ¢Îª¼¯³Éµç·ÆóÒµÑз¢Á¢Òì×¢Èë×ʽð£¬Ò²ÓÐЧÒýµ¼Éç»á×ʽð½øÈë¸Ã¹¤Òµ¡£Æ¾¾ÝÒÚÅ·Ñб¨¼°¹ûÕæ×ÊÁÏÏÔʾ£¬½ØÖÁ2019Ä꣬Öйú¼¯³Éµç·×ÜͶ×ÊÔ¼1106ÒÚÔª£¬´Ó×ʽðÁ÷ÏòÀ´¿´£¬¹ú¼Ò¼¯³Éµç·¹¤Òµ»ù½ðÒ»ÆÚ½ü°ëÁ÷ÏòÁËÑз¢×ʽðÐèÇó´ó¡¢¹¤ÒÕÅÓ´ó¡¢¼¼Êõ¹¥¼áÀ§ÄѵÄÐ¾Æ¬ÖÆÔìÁìÓò£¬Í¶×ÊÆ«Ïò¼¯ÖÐÓÚ´æ´¢Æ÷ºÍÏȽø¹¤ÒÕÉú²úÏß¡£

¡°´ó»ù½ð¡±Ò»ÆÚͶ×ÊÇé¿ö
¹ú¼Ò¼¯³Éµç·¹¤Òµ»ù½ðÒ»ÆÚ³ýÁËͶ×ÊÉú³¤º£ÄÚÆóÒµÖ®Í⣬ҲÐÖúÁ˳¤µç¿Æ¼¼¡¢ÍòÊ¢¹É·Ý¡¢Í¨¸»Î¢µçµÈÆóҵʵÏÖ¶ÔÍâÑó¹«Ë¾»òʵÌåµÄ²¢¹º£¬Éæ¼°·â²â¡¢ÖÆÔìºÍÉè¼ÆÁìÓò£¬ÔÚÒ»¶¨Ë®Æ½ÉÏÐÖúº£ÄÚÆóҵʵÏÖÍäµÀ³¬³µ£¬Ôö¼Ó¼¼Êõ´¢±¸ºÍÀ©´ó²úÄÜ¡£
ÔÚ¡°´ó»ù½ð¡±µÄ·¢¶¯Ï£¬Ïà¹ØµÄÐÂÔöÉç»áÈÚ×Ê£¨¹ÉƱÈÚ×Ê¡¢ÆóÒÃ÷Èծȯ¡¢ÒøÐС¢ÐÅÍм°ÆäËü½ðÈÚ»ú¹¹´û¿î£©µÖ´ïÔ¼5000ÒÚÔªÈËÃñ±Ò£¬¸÷µØ·½Õþ¸®ºÍлáµÈ»ú¹¹Ò²·×·×½¨Á¢×Ó»ù½ð¡£¾Ý¡°´ó»ù½ð¡±ÖÎÀí»ú¹¹»ªÐ¾Í¶×ÊÌåÏÖ£¬Æ¾¾Ý»ù½ðʵ¼Ê³ö×ʽṹ£¬ÖÐÑë²ÆÎñ×ʽðÇ˶¯ÖÖÖÖ³ö×Ê·Å´ó±ÈÀý¸ß´ïÔ¼1£º19¡£

´ó»ù½ðÒ»ÆÚ·¢¶¯²¿·ÖµØÊм¯³Éµç·¹¤ÒµÍ¶×Ê»ù½ð¹æÄ£
3.Ç¿»¯¼¯³Éµç·¹¤ÒµÈ˲ÅÅàÑø
È˲ÅÊǼ¯³Éµç·¹¤ÒµµÄµÚÒ»×ÊÔ´,Ò²ÊÇÖÆÔ¼¼¯³Éµç·¹¤ÒµÉú³¤µÄÒªº¦ÒªËØ¡£¡¶Öйú¼¯³Éµç·¹¤ÒµÈË²Å°×Æ¤Ê飨2019¡ª2020Äê°æ£©¡·ÏÔʾ£¬½üÄêÀ´ÎÒ¹úÖ±½Ó´Óʼ¯³Éµç·¹¤ÒµµÄ´ÓÒµÈËÔ±ÊýÁ¿Á¬Ðø¿ìËÙÔö³¤¡£½ØÖÁ2019Äêµ×£¬ÎÒ¹úÖ±½Ó´Óʼ¯³Éµç·¹¤ÒµµÄÈËÔ±¹æÄ£ÔÚ51.19ÍòÈË×óÓÒ£¬±È2018ÄêÔö¼ÓÁË5.09ÍòÈË£¬Ôö³¤ÁË11.04%¡£´Ó¹¤ÒµÁ´»·½ÚÀ´¿´£¬Éè¼ÆÒµ¡¢ÖÆÔìÒµºÍ·â×°²âÊÔÒµµÄ´ÓÒµÈËÔ±¹æÄ£»®·ÖΪ18.12ÍòÈË¡¢17.19ÍòÈ˺Í15.88ÍòÈË£¬±È2018ÄêͬÆÚ»®·ÖÔö³¤ÁË13.22%¡¢19.39%ºÍ1.34%¡£
¾¡¹ÜÎÒ¹ú¼¯³Éµç·È˲Å×ÊÔ´¹©ÐèÖð²½»ñµÃ»º½â£¬¿ÉÊÇÕû¸ö¹¤ÒµÉú³¤ÈÔ´¦ÓÚÖØÒª¹¥¼áÉú³¤ÆÚ£¬Ä¿Ç°ÐÐÒµÈÔÓÐ20¶àÍòÈ˲Åȱ¿Ú£¬ÓÈÆäÊÇÕÆÎÕ½¹µã¼¼ÊõµÄÒªº¦¼¼ÊõÈ˲ź͸߶ËÁì¾üÈ˲ÅÊ®·Ö½ôȱ¡£ÁíÍ⣬È˲ŽṹÃ÷ÏÔʧºâ£¬ÈË²ÅØÑ·¦ÐÎÊÆÒÀÈ»ÑϾþ¡£
½ü¼¸Ä꣬ÎÒ¹ú´óÁ¦ÔöÇ¿¼¯³Éµç·È˲ÅÅàÑø¡£2016Äê4Ô£¬½ÌÓý²¿¡¢¹ú¼Ò·¢¸Äί¡¢¹¤ÐŲ¿µÈÆß²¿Î¯ÁªºÏÐû²¼¡¶½ÌÓý²¿µÈÆß²¿·Ö¹ØÓÚÔöÇ¿¼¯³Éµç·È˲ÅÅàÑøµÄÒâ¼û¡·£¬Ìá³öÀ©´ó¼¯³Éµç·Ïà¹ØÑ§¿Æ×¨ÒµÈ˲ÅÅàÑø¹æÄ££¬ÔöÇ¿¼¯³Éµç·Ïà¹ØÑ§¿Æ×¨ÒµºÍԺϵ½¨Éè¡£Ö§³Ö¸ßУÓëÇøÓòÄÚ¼¯³Éµç·ÁìÓòÖ÷¸ÉÆóÒµ¡¢¹ú¼Ò¹«¹²Ð§ÀÍÆ½Ì¨¡¢¿Æ¼¼Á¢ÒìÆ½Ì¨¡¢¹¤Òµ»¯»ùµØºÍµØ·½Õþ¸®µÈÔöÇ¿ÏàÖú£¬¹²½¨Ê¾·¶ÐÔ΢µç×ÓѧԺ¡£
¡¶ÐÂʱÆÚÔö½ø¼¯³Éµç·¹¤ÒµºÍÈí¼þ¹¤Òµ¸ßÖÊÁ¿Éú³¤µÄÈô¸ÉÕþ²ß¡·Ã÷È·Ìá³ö ¡°¼ÓËÙÍÆ½ø¼¯³Éµç·һ¼¶Ñ§¿ÆÉèÖã¬Ö§³Ö²ú½ÌÈÚºÏÉú³¤¡±£¬ÕâÊǹúÎñÔºÊ×´ÎÔÚÕýʽÎļþÖÐÈ·ÈϽ«¼¯³Éµç·ÌáÉýΪһ¼¶Ñ§¿Æ¡£2020Äê7ÔÂ30ÈÕ£¬¹úÎñԺѧλίԱ»á¼¯»áͶƱͨ¹ý¼¯³Éµç·רҵ½«×÷Ϊһ¼¶Ñ§¿Æ£¬´Óµç×Ó¿ÆÑ§Óë¼¼ÊõÒ»¼¶Ñ§¿ÆÖжÀÁ¢³öÀ´µÄÌá°¸¡£¼¯³Éµç·רҵÄâÉèÓÚÐÂÉèµÄ½»²æÑ§¿ÆÃÅÀàÏ£¬´ý¹úÎñÔºÅú×¼ºó£¬½«Óë½»²æÑ§¿ÆÃÅÀàÒ»ÆðÐû²¼¡£ÔÚÎÒ¹ú¸ßУµÄÌåÖÆÏ£¬½¨Á¢¼¯³Éµç·һ¼¶Ñ§¿Æ£¬ÎÞÒɽ«»á¼«´óÔö½ø¼¯³Éµç·Õâһϸ·ÖÁìÓòµÄ»°ÓïȨºÍÖØÒªÐÔ£¬Í¬Ê±Ò²Äܹ»Ôö½ø×ÊÔ´µÄÕûºÏ¡£
2021Äê4Ô£¬Ç廪´óѧÐû²¼½¨Á¢¼¯³Éµç·ѧԺ¡£Ñ§Ôº½«¾Û½¹¼¯³Éµç·ȫ¹¤ÒµÁ´£¬½á¹¹Äɵç×Ó¿ÆÑ§¡¢¼¯³Éµç·Éè¼ÆÒªÁìѧÓëEDA¡¢¼¯³Éµç·Éè¼ÆÓëÓ¦Óᢼ¯³Éµç·Æ÷¼þÓëÖÆÔ칤ÒÕ¡¢MEMSÓë΢ϵͳ¡¢·â×°Óëϵͳ¼¯³É¡¢¼¯³Éµç·רÓÃ×°±¸¡¢¼¯³Éµç·רÓÃÖÊÁϵÈÑо¿Æ«Ïò£¬Ãé×¼¡°¿¨²±×Ó¡±ÄÑÌ⣬ÅàÑø¹ú¼Ò¼±ÐèµÄоƬÈ˲š£ÔÚѧ¿ÆÆ«ÏòÉèÖ÷½Ã棬ÔÚ¼¯³Éµç·¿ÆÑ§Ó빤³ÌÒ»¼¶Ñ§¿ÆÖ®Ï£¬ÄâÉè¶à¸öѧ¿ÆÆ«Ïò£¬½«ÍêÕûÁýÕÖ¼¯³Éµç·µÄÈ«¹¤ÒµÁ´¡£Í¬Ê±£¬Ñ§Ôº½«Ó빤ҵÁ´¸÷¸öÁìÓòµÄÍ·²¿ÆóÒµ½øÐÐÈ«·½Î»²ú½ÌÈںϣ¬ÃæÏò¹¤Òµ×îÏȽø¼¼ÊõºÍ×îÆÈÇÐÐèÇ󣬿ªÕ¹¸ßÌõÀíÈ˲ÅÅàÑøºÍ¸ßˮƽ¿ÆÑ§Ñо¿¡£Ç廪´óѧÉèÁ¢¼¯³Éµç·ѧԺÊÇÂõÏòоƬÈ˲Å×ÔÖ÷ÅàÑøµÄÖØÒªÒ»²½¡£
ͬʱ£¬¹ú¼Ò¼°¸÷µØÔºÐ£Ò²ÔÚ»ý¼«Íƶ¯¼¯³Éµç·²ú½ÌÈںϡ£2018Äê7Ô£¬¹ú¼Ò¼¯³Éµç·Á¢ÒìÖÐÐÄÕýʽÔÚÉϺ£½ÒÅÆ½¨Á¢£¬Ö®ºó¡°¹ú¼Ò¼¯³Éµç·²ú½ÌÈÚºÏÁ¢ÒìÆ½Ì¨¡±¡¢¼¯³Éµç·²ú½ÌÈÚºÏÉú³¤ÁªÃ˵ÈÏîĿ˳Àû½øÐУ¬º£ÄÚ¶à¼Ò¸ßУ·×·×¼ÓÈëÆäÖС£½ØÖÁ2021Äê6Ô£¬ÒÑÓлªÖпƼ¼´óѧ¡¢ÄϾ©´óѧ¡¢µç×ӿƼ¼´óѧ¡¢Î÷°²µç×ӿƼ¼´óѧµÈԺУ»ñµÃÁË¡°¹ú¼Ò¼¯³Éµç·²ú½ÌÈÚºÏÁ¢ÒìÆ½Ì¨ÏîÄ¿¡±µÄÅú×¼ºÍÁ¢Ïî¡£
4.¼Ó´ó¶ÔÖÚ´´¿Õ¼ä¡¢·õ»¯Æ÷ºÍ¿Æ¼¼Ô°µÈרҵÁ¢ÒìЧÀÍ»ú¹¹½¨ÉèÖ§³Ö
¿Æ¼¼Ô°ÇøºÍ¹¤ÒµÔ°ÇøÊǸïпª·ÅÒÔÀ´ÎÒ¹ú¹¤ÒµÏÖ´ú»¯ÓÈÆäÊǸ߿Ƽ¼¹¤ÒµÉú³¤µÄÖØÒªÔØÌ壬ҲÊÇÎÒ¹ú¾¼ÃÉú³¤µÄÖØÒªÒÀÍУ¬¹ØÓÚ¾Û¼¯¹¤ÒµÁ¢Òì×ÊÔ´¡¢ÓÅ»¯¹¤ÒµÉú³¤Çé¿ö¡¢Íƽø¼¯³Éµç·¹¤ÒµÁ´ÉÏÏÂÓÎÐͬÁ¢ÒìÉú³¤¾ßÓÐÖØÒª×÷Óᣡ¶¹úÎñÔº¹ØÓÚÓ¡·¢ÐÂʱÆÚÔö½ø¼¯³Éµç·¹¤ÒµºÍÈí¼þ¹¤Òµ¸ßÖÊÁ¿Éú³¤Èô¸ÉÕþ²ßµÄ֪ͨ¡·¹ú·¢¡²2020¡³8ºÅÌØ±ðÔÚÊг¡Ó¦ÓÃÕþ²ßÖÐÖ¸³ö£¬¡°Ö§³Ö¼¯³Éµç·ºÍÈí¼þÁìÓòµÄÖ÷¸ÉÆóÒµ¡¢¿ÆÑÐÔºËù¡¢¸ßУµÈÁ¢ÒìÖ÷Ì彨ÉèÒÔרҵ»¯ÖÚ´´¿Õ¼äΪ´ú±íµÄÖÖÖÖרҵ»¯Á¢ÒìЧÀÍ»ú¹¹£¬ÓÅ»¯ÅäÖü¼Êõ¡¢×°±¸¡¢×ʱ¾¡¢Êг¡µÈÁ¢Òì×ÊÔ´£¬Æ¾¾ÝÊг¡»úÖÆÌṩ¾Û½¹¼¯³Éµç·ºÍÈí¼þÁìÓòµÄרҵ»¯Ð§ÀÍ£¬ÊµÏÖ´óÖÐСÆóÒµÈÚͨÉú³¤¡£¡±¼Ó´ó¶ÔЧÀÍÓÚ¼¯³Éµç·ºÍÈí¼þ¹¤ÒµµÄרҵ»¯ÖÚ´´¿Õ¼ä¡¢¿Æ¼¼ÆóÒµ·õ»¯Æ÷¡¢´óѧ¿Æ¼¼Ô°µÈרҵ»¯Ð§ÀÍÆ½Ì¨µÄÖ§³ÖÁ¦¶È£¬ÌáÉýÆäרҵ»¯Ð§ÀÍÄÜÁ¦¡£
ΪÁ˼ÓËٽṹ¼¯³Éµç·¹¤Òµ£¬º£ÄÚ¶à¸öÊ¡Êлý¼«ÏìÓ¦¡¢´óÁ¦Éú³¤¼¯³Éµç·¹¤ÒµÔ°¡£Ä¿Ç°£¬ÎÒ¹úÐγÉÒÔ¾©½ò¼½µØÇø¡¢³¤Èý½ÇµØÇø¡¢ÖéÈý½ÇµØÇø¡¢ÖÐÎ÷²¿µØÇøµÈΪÖ÷µÄ¼¯³Éµç·¹¤ÒµÔ°Çø¾Û¼¯µØ£¬³ÉΪÁ˹¤Òµ¼¯Ô¼»¯Ë®Æ½¸ß¡¢¹¤ÒµÌØÉ«ÏÊÃ÷¡¢¼¯ÈºÓÅÊÆÃ÷ÏÔ¡¢¹¦Ð§½á¹¹ÍêÕûµÄ¼¯³Éµç·¹¤ÒµÉú³¤ÓÐÐ§ÔØÌå¡£
Îå¡¢·¢»ÓרҵÁ¢ÒìЧÀÍÍøÂçÓÅÊÆ£¬×¯ÏÐÆåÅÆ¹ÙÍø¹Ù·½°æ¿Ø¹ÉÖúÁ¦Ð¾Æ¬Éú³¤Êµ¼ù
2020ÄêÖÐÑë¾¼ÃÊÂÇ鼯»áÇ¿µ÷£¬Ç¿»¯¹ú¼ÒÕ½ÂԿƼ¼Á¦Á¿£¬·¢»ÓÐÂÐ;ٹúÌåÖÆÓÅÊÆ£¬·¢»ÓºÃÖØÒªÔºËù¸ßУ¹ú¼Ò¶Ó×÷Ó㬷¢»ÓÆóÒµÔڿƼ¼Á¢ÒìÖеÄÖ÷Ìå×÷Óã¬Íƶ¯¿ÆÑÐÁ¦Á¿ÓÅ»¯ÅäÖúÍ×ÊÔ´¹²Ïí¡£×¯ÏÐÆåÅÆ¹ÙÍø¹Ù·½°æ¿Ø¹É×÷ΪÇ廪¹¤ÒµµÄÕ½ÂÔÒýÁìÐÍÆóÒµ£¬ÒÔЧÀ͹ú¼ÒÕ½ÂÔÐèÇóΪʹÃü£¬ÒÔÅàÓý¸ß¿Æ¼¼¹¤Òµ¼°Õ½ÂÔÐÂÐ˹¤ÒµÀֳɲ¢¿ìËÙÉú³¤ÎªÄ¿±ê£¬¾¹ý¶þÊ®ÓàÄêµÄÉú³¤£¬Àֳɹ¹½¨ÆðÒÔÁè¼Ý300¸ö·õ»¯Æ÷¡¢¿Æ¼¼Ô°¡¢¿Æ¼¼³ÇÎªÔØÌåµÄÈ«ÇòÁ¢ÒìЧÀÍÍøÂ磬²¢Í¨¹ý¡°Õþ¸®-ÆóÒµ-´óѧ¡±¡¢¡°Ô°Çø-ʵҵ-½ðÈÚ¡±¡¢¡°¼¼Êõ-×ʱ¾-¹¤Òµ¡±Èý¸öÖ÷Òª·½ÃæÂÝÐý»¥¶¯£¬Á´½ÓºÍÕûºÏ¡°Õþ¡¢²ú¡¢Ñ§¡¢ÑС¢½ð¡¢Óá±¶à·½×ÊÔ´£¬ÒÔÁ¢Òì·õ»¯¡¢Í¶×ʲ¢¹º¡¢×ÔÖ÷Ñз¢Êµ¼ù¿Æ¼¼Ð§ÀÍÆóÒµµÄʹÃüºÍ¼ÌÐø£¬ÖúÁ¦¡°Öйúо¡±µÄÉú³¤¡£

ÒÔÁè¼Ý300¸ö·õ»¯Æ÷¡¢¿Æ¼¼Ô°¡¢¿Æ¼¼³ÇÎªÔØÌåµÄÈ«ÇòÁ¢ÒìЧÀÍÍøÂç
£¨Ò»£©¼á³Ö·õ»¯ºã¾ÃÖ÷Òå£¬ÍÆ¶¯Ð¾Æ¬Ê×´´ÆóҵʵÏÖ´Ó0µ½1
оƬ¹¤ÒµÊôÓÚ¼¼ÊõÃܼ¯ÐͺÍÈ˲ÅÃܼ¯Ð͹¤Òµ£¬Ð¾Æ¬¹¤ÒµµÄ¼«¶Ë»¯ÖÆÔì¡¢¿ìËÙ»¯µü´úºÍÉú̬»¯ÏµÍ³×é³ÉÁ˼«¸ßµÄ¡°¼¼ÊõÉú̬±ÚÀÝ¡±¡£Ð¾Æ¬µÄÑз¢ºÍÖÆÔìµÈ¶¼ÐèҪͶÈë´ó×Ú×ʽ𡢴ó×Ú¿ÆÑ§¼Ò£¬²¢ÇÒÖÜÆÚºÜÊdz¤¡£ÕâÐ©ÌØµã¶¼¾ö¶¨ÁËÉú³¤Ð¾Æ¬¹¤Òµ²»¿É¼±¹¦½üÀû£¬ÖйúоƬ¹¤ÒµÒª×ÔÖ÷Á¢Òì¡¢ÕæÕý×öÇ¿£¬ÐèÒª¼¸´úÈ˵ÄŬÁ¦ºÍºã¾Ã¼á³Ö¡£
ÔÚÐÂÒ»ÂÖµÄоƬÀ˳±ÖУ¬Ä¦¶û¶¨ÂÉÕýÔÚ·Å»º£¬Ð¾Æ¬¹¤ÒµÉú³¤ÃæÁÙ½ØÈ»²î±ðµÄÊг¡ÐèÇóºÍÓ¦Óó¡¾°£¬Ð¾Æ¬¼¼ÊõÉú³¤Ò²½«ÃæÁÙÐÂµÄÆ«Ïò£¬Ð¾Æ¬¹¤Òµ¹ú½çºÜ¿ÉÄÜ»á±»ÖØÐ»®·Ö¡£ÖйúоƬ¹¤ÒµÒªÊµÏÖ¹ú²úÌæ´úÉõÖÁ¡°ÍäµÀ³¬³µ¡±£¬²»µ«ÐèÒªÔÚ¼¼ÊõÑз¢Éϵĺã¾ÃÁ¬ÐøÍ¶È룬¸üÐèÒªÒ»¸ö·õ»¯ÅàÓýм¼ÊõµÄ¡¢²»¾ø³ÐÔØÐ²úÆ·Ó¦ÓõĹ¤ÒµÉú̬£¬À´Íƶ¯ÎÒ¹úоƬÊ×´´ÆóҵʵÏÖ´Ó0µ½1µÄÍ»ÆÆ£¬ÊµÏÖ¿ÆÑ§Ñо¿¡¢¿Æ¼¼Ñз¢¡¢¿Æ¼¼½á¹û¹¤Òµ»¯Óë´´ÒµÒ»Ìå»¯ÍÆ½ø¡£
1.¼á¶¨²»ÒÆ£¬Òªº¦Ê±ºòͦÉíÏàÖú£¬È«·õ»¯ÖÜÆÚÅã°é
ׯÏÐÆåÅÆ¹ÙÍø¹Ù·½°æ¿Ø¹É´Ó1999Ä꿪ʼͶÉí¿Æ¼¼ÆóÒµ·õ»¯£¬ÒÔׯÏÐÆåÅÆ¹ÙÍø¹Ù·½°æÖ®ÐÇΪ·õ»¯Æ÷Æì½¢Æ·ÅÆ£¬¼á³Öºã¾ÃÖ÷Ò壬ÞðÆú¼±¹¦½üÀûÐÄ̬£¬ÖÂÁ¦ÓÚ´òÔìЧÀ͸߿Ƽ¼´´ÒµÆóÒµµÄÁ¢ÒìÉú̬¡£ÔÚÒÑÍùµÄ2 0ÓàÄêÖУ¬ÀۼƷõ»¯Áè¼Ý1Íò¼Ò´´ÒµÆóÒµ£¬ÆäÖУ¬ÔÚоƬÁìÓò´Ó¡°0¡±Æð²½£¬ÅàÓýÁËÒ»ÅúÕÆÎÕ½¹µã¼¼Êõ¡¢Í»ÆÆÍâÑó¢¶ÏµÄÓÅÐãÆóÒµ¡£±±¾©Õ×Ò×Á¢Òì¿Æ¼¼¹É·ÝÓÐÏÞ¹«Ë¾£¨ÒÔϼò³Æ¡°Õ×Ò×Á¢Ò족£©µÄÉèÁ¢ºÍÉú³¤¾ÍÊÇׯÏÐÆåÅÆ¹ÙÍø¹Ù·½°æ¼á³Öºã¾ÃÖ÷Ò壬²¢ÒÀÍÐÆ½Ì¨×ÊÔ´½øÐС°·õ»¯+Ͷ×Ê¡±µÄ¾µä°¸Àý¡£
Õ×Ò×Á¢Ò콨Á¢ÓÚ2005Ä꣬Ê×´´ÈËÖìÒ»Ã÷1989Ä꿼ÈëÇ廪´óѧÎïÀíϵ£¬21ÊÀ¼Í³õµ½ÃÀ¹ú¼ÌÐøÉîÔì²¢ÔÚ¹è¹È´´Òµ¡£ÓÉÓÚ¿´µ½Öйú90%ÒÔÉϵÄоƬ¶¼ÒÀÀµ½ø¿ÚµÄ¾ÖÃæ£¬ÖìÒ»Ã÷2005Äê´ø×ż¼ÊõºÍ´ÓÃÀ¹úÈڵõÄ×Ê½ð»Ø¹ú´´Òµ£¬ÔÚׯÏÐÆåÅÆ¹ÙÍø¹Ù·½°æ¿Ø¹ÉÆìÏÂÇ廪ÁôѧÈËÔ±´´ÒµÔ°½¨Á¢ÁËо¼¼¼ÑÒ×΢µç×ӿƼ¼ÓÐÏÞ¹«Ë¾£¨ºó¸üÃû¡°Õ×Ò×Á¢Ò족£©¡£ÔÚ¹«Ë¾¸Õ¸Õ½¨Á¢Ñ°ÕÒͶ×ÊÖ®¼Ê£¬×¯ÏÐÆåÅÆ¹ÙÍø¹Ù·½°æ¿´µ½ÁËÍŶÓÓµÓеÄÊÀ½çÁìÏȵÄdySRAMTM ºÍgFlashTM¼¼Êõ£¬ÈÏΪ¸ÃÏîÄ¿µÄ¹¤Òµ»¯¹ØÓÚÌî²¹º£ÄÚ¼¼Êõ¿Õ°×¡¢ÌáÉýº£Äڴ洢оƬ¹¤ÒµµÄ½¹µã¾ºÕùÁ¦¾ßÓÐÖØ´óÒâÒ壬ͬʱҲ¼á¶¨¿´ºÃÊ×´´È˵ÄÄÜÁ¦ÓëÀíÏ룬¼á¾ö×÷ΪÁìͶÕßͶ×ÊÁË200ÍòÔª£¬²¢ÎªÆäÕÒµ½ÁËÆäËûһЩÁªºÏͶ×ÊÕß¡£Õâ±ÊÃû¹óµÄÌìʹ×ʽð×ÊÖúÕ×Ò×Á¢ÒìÂõ¿ªÁ˹«Ë¾»¯ÔËÓªµÄµÚÒ»²½¡£
2008ÄêÈ«Çò½ðÈÚΣ»úÖ®¼Ê£¬Õ×Ò×Á¢Òì×ʽðÁ´·ºÆðÎÊÌ⣬ÃÀ¹úISSIÖü´æ¹«Ë¾ÏëÒª³ö×Ê1000ÍòÃÀÔªÊÕ¹ºÕ×Ò×Á¢Ò죬ÆäÊÕ¹ºµÄÄ¿µÄ²¢²»ÊÇÔö½øÕ×Ò×Á¢Òì½øÒ»²½Éú³¤×³´ó£¬·´¶øÊÇÏë×èÖ¹ÆäÉú³¤¡£ÖìÒ»Ã÷Òâʶµ½ÁËÕâÒ»µã£¬Ã»ÓÐͬÒâISSIÖü´æ¹«Ë¾µÄÊÕ¹º¡£ÔÚÕâ¸ö×î¼èÄѵÄʱÆÚ£¬×¯ÏÐÆåÅÆ¹ÙÍø¹Ù·½°æÔÙ´Î×÷ΪÁìͶ·½£¬ÖزֽøÈëÕ×Ò×Á¢Ò죬³ö×Ê2000ÓàÍòÔª½øÐÐÔö×Ê£¬²¢×ÊÖúÆä´ÓС¶î´û¿î¹«Ë¾¡¢ÒøÐеȽðÈÚ»ú¹¹È¡µÃÁËծȨÈÚ×Ê£¬Íƶ¯ÆóÒµ´ÓÑз¢×ßÏòÊг¡£¬Îª¹«Ë¾»ñµÃBÂÖÈÚ×ÊÉõÖÁØÊºóÔÚA¹ÉIPOµÓÚ¨Á˼áʵµÄ»ù´¡¡£
2017Äê8Ô£¬Õ×Ò×Á¢Òì 16 Ãû¹É¶«¼¯Öмõ³Ö¸ø¹É¼Û´øÀ´ÁËÒ»¶¨µÄѹÁ¦¡£¾¹ý×ÐϸÑо¿ºÍÈÏÕæÆÊÎö£¬×¯ÏÐÆåÅÆ¹ÙÍø¹Ù·½°æ¿Ø¹ÉÈÏʶµ½£¬Ð¾Æ¬ÐÐÒµÊǹú¼ÒÖØµãÖ§³ÖµÄÕ½ÂÔÐÔÐÂÐ˹¤Òµ£¬Í¬Ê±²úÆ·ÖÕ¶ËÊг¡ÐèÇóÈÕÒæÔö³¤£¬Êг¡ÈÝÁ¿¾Þ´ó£¬Õ×Ò×Á¢ÒìÊǺ£ÄÚоƬÉè¼ÆÐÐÒµÁìÏÈÆóÒµ£¬Î´À´Éú³¤Ç±Á¦¾Þ´ó£¬Òò´Ë¾ö¶¨ÓÉׯÏÐÆåÅÆ¹ÙÍø¹Ù·½°æºÍ¹úУ¨Öйú¹úÓÐ×ʱ¾Î£º¦Í¶×Ê»ù½ð¹É·ÝÓÐÏÞ¹«Ë¾µÈ£©ÅäºÏÖÎÀíµÄ¹úÐÂׯÏÐÆåÅÆ¹ÙÍø¹Ù·½°æ¹ÉȨͶ×Ê»ù½ðÁªºÏÆäËûͶ×ÊÈË£¬ÅäºÏÊÜÈÃÕ×Ò×Á¢ÒìµÄ½â³ýÏÞÊ۹ɡ£2017Äê9Ô£¬¹úÐÂׯÏÐÆåÅÆ¹ÙÍø¹Ù·½°æ»ù½ðÁªºÏÖйú¹ú¼Ò¼¯³Éµç·¹¤Òµ»ù½ð½øÈëÕ×Ò×Á¢Ò죬ͨ¹ý·¢»Ó¹úÓÐÅä¾°¹¤Òµ»ù½ðµÄÒýµ¼×÷Óã¬Íƶ¯Õ×Ò×Á¢Òì´Óº£ÄÚNOR FlashÃñÓªÁúÍ·×ßÏò¹ú¼Ò´æ´¢º½Ä¸Æ½Ì¨£¬·¢¶¯¹ú¼Ò´æ´¢²úÒÃ÷ÈÕûÌåÉú³¤¡£
Õ×Ò×Á¢Òì×÷Ϊº£ÄÚÊ×¼Ò¿ÉÁ¿²úÌṩSPI NOR FLASHµÄÆóÒµ£¬Ôڴ洢оƬÁìÓòÒ»¾ÙÍ»ÆÆÁ˾³ÍâÆóÒµÔÚº£ÄÚÊг¡µÄ¢¶Ï¡£Ä¿Ç°£¬Õ×Ò×Á¢ÒìÊÇÖйú´ó½ÁìÏȵÄÉÁ´æÐ¾Æ¬Éè¼ÆÆóÒµ£¬Ò²ÊǺ£ÄÚ×î´óµÄ MCU ÌṩÉÌ£¬²¢ÇÒÔÚSPI NOR FlashÁìÓòÊг¡Õ¼ÓÐÂʺ£ÄÚµÚÒ»¡¢È«ÇòµÚÈý¡£2020Äê6Ô£¬Õ×Ò×Á¢ÒìÒÔ870ÒÚÔªÈËÃñ±Ò¼ÛֵλÁС¶2020ºúÈóÖйúоƬÉè¼Æ10Ç¿ÃñÓªÆóÒµ¡·µÚ3Ãû¡£
ׯÏÐÆåÅÆ¹ÙÍø¹Ù·½°æÕýÊÇͨ¹ý¡°·õ»¯Ð§ÀÍ+´´ÒµÅàѵ+ÌìʹͶ×Ê+¿ª·Åƽ̨¡±µÄÅàÓýģʽ£¬·õ»¯¡°ÊÀ½ç¼¶ÆóÒµ¡±¡£¹ØÓÚÈ϶¨µÄÆóÒµ£¬Ô½ÊÇÔÚÆóÒµÀ§ÄѵÄÒªº¦Ê±ÆÚÔ½ÊǸøÓë¼á¶¨µÄÖ§³Ö¡£³ýÁË×ʽðÖ§³Ö£¬×¯ÏÐÆåÅÆ¹ÙÍø¹Ù·½°æ»¹½¨Á¢ÁËϵͳÐԵıÊÖ±·õ»¯Á´Ìõ£¬ÍƳö¡°7²½·õ»¯Á´¡±ÀíÂÛ£¬ÔÚÉèÁ¢´´¿Í¿Õ¼ä¡¢·õ»¯Æ÷¼°¼ÓËÙÆ÷µÈÔËÓªÎïÀí¿Õ¼ä»ù´¡ÉÏ£¬ÏµÍ³µØÌṩ¹á´®ÆóÒµÉú³¤µÄ´´ÒµÐ§ÀÍ£¬°üÀ¨ÃÎÏë¿ÎÌá¢X-LABÃÎÏëʵÑéÊÒ¡¢Ò¼¼Æ»®Î¢¹ÉȨͶ×Ê¡¢¹¤Òµ¼ÓËÙÓª¡¢×êʯ¼ÓËټƻ®¡¢ÉÏÊмƻ®ÒÔ¼°È«Çò»¯¡£Í¬Ê±£¬ÒÀÍÐׯÏÐÆåÅÆ¹ÙÍø¹Ù·½°æÁ¢ÒìÍøÂç×ÊÔ´£¬½¨Á¢¿ª·ÅºÍ»îÔ¾µÄ·õ»¯Ð§ÀÍÆ½Ì¨£¬½«Õþ¸®¡¢ÐÐÒµÁúÍ·¡¢¸ßУ¡¢Ñо¿»ú¹¹¡¢ÈÚ×Ê»ú¹¹¡¢Ð§ÀÍ»ú¹¹¡¢Ã½ÌåµÈÒýÈëÆäÁ¢ÒìÉú̬£¬¹¹½¨Á˼¯¡°Õþ¡¢²ú¡¢Ñ§¡¢ÑС¢½ð¡¢½é¡¢Ã³¡¢Ã½¡±ÓÚÒ»ÌåµÄ´´ÒµÉú̬ϵͳ£¬Îª´´ÒµÆóÒµÌṩȫÖÜÆÚ¡¢È«·½Î»µÄЧÀÍÓëÖ§³Ö¡£

ׯÏÐÆåÅÆ¹ÙÍø¹Ù·½°æÖ®ÐÇÆß²½·õ»¯Á´Ìõ
ÔÚÕ×Ò×Á¢Òì°¸ÀýÖУ¬ÕýÊÇÒòΪׯÏÐÆåÅÆ¹ÙÍø¹Ù·½°æÎÞÏÞ¿¿½ü´´ÒµÆóÒµ£¬Á˽ⴴҵÍŶÓÊÇÔõÑùµÄÈË£¬ÖªµÀÆóÒµÔÚ×öÔõÑùµÄÊ£¬ËùÒÔÄܹ»¼á¶¨µØ¿´ºÃ£¬Ô¸ÒâÑ©ÖÐËÍÌ¿£¬²¢È«Á¦ÌṩϵͳµÄ´´ÒµÐ§ÀÍ¡£ ¡°ÒÔ´´ÒµµÄÐÄ̬×öͶ×Ê£¬Óë´´ÒµÆóÒµÅäºÏÉú³¤¡±£¬ÕâÕýÊÇׯÏÐÆåÅÆ¹ÙÍø¹Ù·½°æ·õ»¯Í¶×ÊÕ×Ò×Á¢ÒìµÄ³õÐÄ£¬Í¬Ê±Ò²ÊÇÖйúÅàÓýоƬÆóÒµ²»¿É»òȱµÄÒªº¦ÒªËØ¡£
2.¹ã·ºÓýÃ磬·õ»¯ÅàÓý¶àÁìÓòоƬÊ×´´ÆóÒµ
ׯÏÐÆåÅÆ¹ÙÍø¹Ù·½°æ¿Ø¹ÉÔÚоƬÉè¼Æ¡¢ÖÆÔì¡¢Ó¦Óõȶà¸öÁìÓò½øÐнṹ£¬·õ»¯ÅàÓýÁ˶à¼ÒоƬÆóÒµ¡£³ýÕ×Ò×Á¢ÒìÖ®Í⣬ÊÀ½çÁìÏÈоƬ¹«Ë¾µÄչѶͨÐÅÓÐÏÞ¹«Ë¾Í¬ÑùÊÇÒ»¼ÒÓÉׯÏÐÆåÅÆ¹ÙÍø¹Ù·½°æ·õ»¯ÅàÓýµÄоƬÆóÒµ¡£Æä²úÆ·°üÀ¨ÐÂÒ»´úµÄרÓûù´øÐ¾Æ¬¡¢¶àýÌåоƬ¡¢ÉäÆµÐ¾Æ¬¡¢ÐÒéÈí¼þºÍÈí¼þÓ¦ÓÃÆ½Ì¨µÈ¡£
ÁíÍ⣬ 2016ÄêׯÏÐÆåÅÆ¹ÙÍø¹Ù·½°æÍ¶×Ê·õ»¯ÃÜÂëоƬÁìÓòµÄ¾ÅÖÝ»ªÐ˼¯³Éµç·Éè¼Æ£¨±±¾©£©ÓÐÏÞ¹«Ë¾£¬¸Ã¹«Ë¾ÖÂÁ¦ÓÚÖйú¸ßÐÔÄÜÃÜÂëоƬµÄÉè¼ÆºÍÑз¢£¬²»µ«ÔÚÖÇÄÜÍøÐ¾Æ¬µÈ·½Ãæ¾ß±¸Ç¿¾¢µÄ¼¼ÊõÁìÏÈÓÅÊÆ£¬Í¬Ê±´¢±¸ÁË¡°ºóÁ¿×Ó¡±ÃÜÂëоƬºÍÔÆÅÌËãȫ̬ͬ¼ÓÃÜоƬµÈ¶à¸öÁìÓòµÄ¼â¶Ë¼¼Êõ£¬ÒѾÁìÏȹú¼Êˮƽ¡£Ä¿Ç°¹«Ë¾²úÆ·ÒѾ½øÈëµç×ÓÕþÎñ¡¢µç×ÓÉÌÎñ¡¢Êý×ÖýÌå¡¢ÒÆ¶¯Í¨ÐÅ¡¢ÍøÂçÄþ¾²£¬ÔÆÅÌËãµÈÁìÓò£¬ÎªÐ§ÀÍÆ÷¼¯³ÉÉÌ¡¢ÔÆÅÌËãºÍCDN/IDCЧÀÍÌṩÉÌ¡¢»¥ÁªÍøÐ§ÀÍÌṩÉ̺ÍÔËÓªÉÌÌṩоƬ¡¢¼ÓËÙÍø¿¨ºÍÕûÌåÍøÂç½â¾ö¼Æ»®¡£
ÔÚµ¼º½Ð¾Æ¬ÁìÓò£¬×¯ÏÐÆåÅÆ¹ÙÍø¹Ù·½°æ·õ»¯ÅàÓýÁ˸ÃÁìÓòµÄÁúÍ·ÆóÒµ°²»ÕÌì±øµç×ӿƼ¼¹É·ÝÓÐÏÞ¹«Ë¾£¬²¢ÔÚ2017Äê¶Ô¸Ã¹«Ë¾½øÐÐÔö×Ê¡£¹«Ë¾²úÆ·ÁýÕÖ΢²¨²¿¼þËùÓÐÀàÐÍ£¬ÆµÂÊÁýÕÖÖÁºÁÃײ¨Æµ¶Î£¬ÐγÉоƬ¡¢²¿¼þ¡¢ÏµÍ³µÄÍêÕû¹¤ÒµÁ´£¬×¯ÏÐÆåÅÆ¹ÙÍø¹Ù·½°æÀûÓýðÈÚЧÀÍÌåϵºÍÁ¢Òì·õ»¯ÓÅÊÆ×ÊÖúÆóҵʵÏÖ×ÔÖ÷оƬ¡¢×ÔÖ÷É䯵²¿¼þ¡¢×ÔÖ÷À×´ïÕû»úµÄÈ«¹ú²ú»¯¡£
ͬÑùÔÚ2017Ä꣬ׯÏÐÆåÅÆ¹ÙÍø¹Ù·½°æÍ¶×Ê·õ»¯ÎïÁªÍøÐ¾Æ¬Éè¼ÆÆóÒµ±±¾©ÖÇÁª°²¿Æ¼¼ÓÐÏÞ¹«Ë¾£¬¸Ã¹«Ë¾Ö÷Òª²úƷΪ5GÎïÁªÍøÍ¨ÐÅоƬ£¬2019Äê8ÔÂÀÖ³ÉÍê³ÉNB-IoTÖÕ¶ËͨÐÅоƬMK8010Á¿²úÁ÷Ƭ£¬²¢Í¨¹ýÁËÖйúµçÐÅNB-IoTÈë¿â²âÊÔ£¬³ÉΪÇüÖ¸¿ÉÊýµÄ¼¸¼ÒÄõ½ÈÏÖ¤±¨¸æµÄоƬ³§ÉÌ¡£ÕâÒ»½á¹û²»µ«ÏÔʾÁËÆäоƬ¹¦Ð§µÄÍêÕûÐÔºÍʵÓÃÐÔ£¬»¹Ö¤Ã÷ÁËÆäÒѾµÖ´ïÁËÉÌÒµ»¯Â䵨µÄ±ê×¼£¬¿É¹ã·ºÓ¦ÓÃÓÚ¹¦ºÄ¡¢±¾Ç®Ãô¸ÐÐÍÎïÁªÍøÊг¡£¬°üÀ¨Öǻ۶¼»á¡¢ÖǻۼÒÍ¥¡¢ÖÇ»ÛÏû·À¡¢ÖÇÄÜÂ¥Óî¡¢¿ÉÒÂ×ÅÉ豸µÈÁìÓò¡£Ä¿Ç°Ð¾Æ¬ÒÑÔÚ¶à¸öÐÐÒµÖÐʵÏÖÂ䵨ӦÓã¬ÀÛ¼ÆÏúÊÛоƬÊýÁ¿Áè¼Ý1ÒÚ¿Å¡£
ÔÚÎïÁªÍøÐ¾Æ¬ÁìÓò£¬×¯ÏÐÆåÅÆ¹ÙÍø¹Ù·½°æ»¹Í¶×Ê·õ»¯Á˽ËÕµ¾Ô´¿Æ¼¼¼¯ÍÅÓÐÏÞ¹«Ë¾£¬¸Ã¹«Ë¾ÒÑÀÖ³É×ÔÖ÷Ñз¢ÁËÎÞÏßÉäÆµÇ°¶Ë¼°Í¨Ñ¶¡¢ÉäÆµÊ¶±ð¡¢È˹¤ÖÇÄÜAI 3´óÀà¶à¿î½¹µã¼¯³Éµç·оƬ£¬¹«Ë¾²úÆ·º¸Ç½¹µãоƬ¡¢Ä£×éÉ豸¡¢ÏµÍ³½â¾ö¼Æ»®£¬ÀÛ¼ÆÏúÊÛоƬ½ü10ÒÚ¿Å¡£2020Äê8Ô£¬µ¾Ô´¿Æ¼¼¼¯ÍÅÐû²¼ÁËÈ«ÇòÊ׿ÅÈ«Òì²½Êý¾ÝÁ÷¼Ü¹¹µÄÈ˹¤ÖÇÄÜ(AI)¼¯³Éµç·оƬ-DN6181¡£DN6181ÊÇÒ»¿ÅÀàÊÓÉñ¾ÍøÂçÈ˹¤ÖÇÄÜÊÓ¾õоƬ£¬ÆäÊÓÆµÇø·ÖÄÜÁ¦¿É´ï2600 x 2048 £¨5MÏñËØ£©£¬Ö§³Ö30fpsÍÆ¶ÏÖ¡Êý£¬Âú×ãÖÇÄÜÎïÁªÍø(AIOT)±ßÑØ¶ËµÄͼÏñÒ»Ì廯´¦ÀíÅÌËãÐèÇó¡£
ÔÚÉäÆµÐ¾Æ¬ÁìÓò£¬×¯ÏÐÆåÅÆ¹ÙÍø¹Ù·½°æÍ¶×Ê·õ»¯Á˺£ÄÚÊÖ»úÉäÆµÇ°¶ËоƬÉè¼ÆÁúÍ·¡¢5GÉäÆµÐ¾Æ¬ÏÈÐÐÕßÉîÛÚ·Éæø¿Æ¼¼¹É·ÝÓÐÏÞ¹«Ë¾£¨ÒÔϼò³Æ¡°·Éæø¿Æ¼¼¡±£©¡£·Éæø¿Æ¼¼Éî¸û¹¦ÂÊ·Å´óÆ÷(PA)µÈÉ䯵ICÁìÓò£¬ÓµÓÐÁè¼Ý500ƽÃ×µÄʵÑéÊÒ¼°¹¤³Ì´òÑùÖÐÐÄ£¬²úÆ·º¸Ç2G¡¢3G¡¢4G¡¢5G¡¢WiFi¡¢IoTµÄ¹¦ÂÊ·Å´óÆ÷оƬ¡¢¿ª¹ØÐ¾Æ¬¡¢Â˲¨Æ÷оƬÒÔ¼°ÉäÆµÇ°¶ËÄ£×é²úÆ·¡£2018Ä꣬ׯÏÐÆåÅÆ¹ÙÍø¹Ù·½°æÍ¶×Ê·Éæø¿Æ¼¼£¬ÎªÆäÌṩ×ʽðÖ§³Ö²¢È«Ãæ¶Ô½Ó×ʱ¾Êг¡¡£2020Äê7Ô£¬·Éæø¿Æ¼¼×÷ΪÊ×ÅúÆóÒÃ÷ÈÕýʽÈëפÉîÛÚµÄׯÏÐÆåÅÆ¹ÙÍø¹Ù·½°æ´óÏ㬲¢ÓÚͬÄê12ÔÂÈëÑ¡µÚÊ®ÅúÇ廪¿Æ¼¼Ô°¡°×êʯ¼Æ»®¡±ÆóÒµ£¬ÓëׯÏÐÆåÅÆ¹ÙÍø¹Ù·½°æÔÚ×ʽ𡢼¼Êõ¡¢È˲š¢¹¤ÒµÁ´µÈ·½Ã汬·¢¶àÌõÀí»¥¶¯¡£2021Äê4Ô£¬·Éæø¿Æ¼¼ÔÚׯÏÐÆåÅÆ¹ÙÍø¹Ù·½°æ´óÏÃÄÚÔÙ´ÎÇÇǨÀ©ÈÝ£¬Éú³¤ÂõÈëÐÂÕ÷³Ì¡£Ä¿Ç°£¬·Éæø¿Æ¼¼ÄâA¹ÉIPO£¬ÏÖÒѽÓÊÜÖйú¹ú¼Ê½ðÈڹɷÝÓÐÏÞ¹«Ë¾µÄÁìµ¼£¬²¢ÓÚ2021Äê6ÔÂ11ÈÕÔÚÉîÛÚÖ¤¼à¾Ö½øÐÐÁËA¹ÉIPOÁìµ¼±¸°¸¡£
ÔÚоƬӦÓòãÃæ£¬×¯ÏÐÆåÅÆ¹ÙÍø¹Ù·½°æÍ¶×Ê·õ»¯Á˾߱¸Ð¾Æ¬¼¶¡°ÖÇÄÜÎÞÈË»ú¡±Ñз¢ÊµÁ¦µÄÔ¶¶È¿Æ¼¼ÓÐÏÞ¹«Ë¾¡£¹«Ë¾×¨×¢Óڷɿء¢ÔÆÌ¨¡¢Êý¾ÝÁ´¡¢»úеÊÓ¾õµÈÎÞÈËÃØÃܺ¦¼¼ÊõÓÅÊÆ£¬¾ß±¸Ð¾Æ¬¼¶ÎÞÈË»úÑз¢ºÍÁ¿²úÄÜÁ¦¡£Í¬Ê±£¬ÎÞÈËÃØÃܺ¦¼¼ÊõÈ«²¿×ÔÖ÷Ñз¢£¬¾ß±¸È«¹¤ÒµÁ´ÕûºÏÄÜÁ¦¡£ÔÚ¸´ºÏÒí°²·ÀѲ¼ìÁìÓò£¬Ô¶¶È¿Æ¼¼ÔÚ¹«°²¡¢Ó¦¼±¡¢»·±£¡¢Ê¯ÓÍ¡¢µçÁ¦µÈÐÐÒµ¾ùÕ¼¾ÝÖ÷ÒªÊг¡·Ý¶î¡£Ä¿Ç°ÒÑÀÛ¼ÆÑз¢Í¶È볬3ÒÚÔª£¬ÀÛ¼ÆÉêÇëרÀû600ÓàÏî¡£
Ä¿½ñ£¬ÎÒ¹úÔÚоƬÉè¼ÆÁìÓòÕýÔھ߱¸×·¸Ï¹ú¼ÊÁìÏȹ«Ë¾µÄÄÜÁ¦£¬ÒÑÓÐһЩÆóÒµ×ßÏò¹ú¼ÊÒ»Á÷Îę̀¡£Í¬Ê±ÎÒ¹úÔÚоƬӦÓÃÁìÓòÉú³¤Ç°¾°ÁÉÀ«£¬Ó¦Óó¡¾°¸»ºñ¡£×¯ÏÐÆåÅÆ¹ÙÍø¹Ù·½°æ×÷ΪÇ廪¹¤Òµ·õ»¯ÒµÎñÖØÒªÆ½Ì¨£¬·õ»¯Í¶×ÊÁ˶à¼ÒÔ´ÓÚÇ廪µÄÏîÄ¿ÆóÒµ£¬ÕýÔÚͨ¹ý¶ÔоƬÉè¼Æ¡¢Ð¾Æ¬Ó¦Óõȶà¸öÁìÓòµÄÆóÒµ½øÐÐÔçÆÚ·õ»¯ÅàÓý£¬×ÊÖúÍÆ¶¯ÖйúоƬ¹¤ÒµÓ¿ÏÖ¸ü¶àºóÆðÖ®Ðã¡£
£¨¶þ£©ÔËÓá°Í¶×Ê+¸³ÄÜ¡±£¬ÖúÁ¦Ð¾Æ¬ÆóҵʵÏÖ´Ó1µ½100
оƬ¹¤Òµ×÷ΪսÂԿƼ¼¹¤Òµ£¬¾ßÓÐͶ×ÊΣº¦´ó¡¢Ãż÷¸ß¡¢»Ø±¨ÖÜ ÆÚ³¤µÈÌØµã£¬Ð¾Æ¬ÆóÒµ²»µ«ÔÚ²úÆ·Ñо¿ºÍ¿ª·¢½×¶ÎÐèҪͶÈë½Ï¶à×Ê ½ð£¬½«Ñз¢½á¹ûת»»³É×îÖÕ²úƷʱ¶ÔÉ豸µÄͶÈë×ʱ¾Ò²ºÜ¸ß£¬¶øÐ¾Æ¬ ÆóÒµÍùÍùÄÑÒÔÒÀ¿¿×ÔÉíÁ¦Á¿½â¾ö×Ê½ðÆ¿¾±£¬Ø½Ðè»ñµÃ¶àÔª»¯¡¢¸ÅÂÔÁ¿¡¢ ¸ßÇ¿¶È¡¢Óж¨Á¦¡¢ÄÍΣº¦µÄÍⲿ×ʽðÖ§³Ö£¬Òýµ¼×ʱ¾½øÈë¸ÃÁìÓò½«ÓÐ ÀûÓÚÒý·¢¸ÃÐÐÒµµÄÁ¢Òì»îÁ¦¡£ÄÇô£¬¸ÃÈçºÎÒýµ¼×ʱ¾½øÈëоƬ¹¤ÒµÁìÓò£¿
ÔçÔÚ20ÊÀ¼Í50 Äê´ú£¬ÃÀ¹úÁª°îÕþ¸®¾Í½¨Á¢Á˼¯³Éµç·´´Í¶Ñз¢ ×ʽ𣬲¢ÒÔ¹ú¼ÒµÄÃûÒåÎªÓ¢ÌØ¶ûµÈ¸÷´óоƬÆóҵͶÈë¾Þ×Ê£¬ÓÃÓÚоƬ ¼â¶ËÁìÓòµÄÑз¢ÊÂÇ飬ÆäʱµÄÆô¶¯×ʽð½öΪ 10-35ÍòÃÀÔª£¬¶øµ½1993Ä꣬¸ÃÏîͶ×ʹæÄ£ÒѾµÖ´ïÁË7.5ÒÚÃÀÔª£»±ðµÄ£¬ÃÀ¹ú·çͶ»ú¹¹µÄÅî ²ªÉú³¤£¬ÒÔ¼°ÄÉ˹´ï¿Ë֤ȯ½»Ò×ËùµÄ½¨Á¢£¬Ò²ÎªÃÀ¹úоƬÆóÒµÌṩÁ˶àÔª»¯ÈÚ×ÊÇþµÀ¡£
º«¹úÕþ¸®Ôò½ÓÄÉ¡°Õþ¸®+´ó²ÆÍÅ¡±µÄ°ëµ¼ÌåÉú³¤Ä£Ê½£¬ÓÚ1982µ½1987Ä꣬ʵʩ¡°°ëµ¼Ì幤ÒÃ÷ÈÕñÐ˼ƻ®¡±£¬ÔÚ°ëµ¼ÌåÐÐÒµ×ܹ²Í¶Èë3.46ÒÚÃÀÔª£¬Òý·¢ÁËÃñ¼äÔ¼20ÒÚµÄ˽ÈËͶ×Ê¡£20ÊÀ¼Í90Äê´ú£¬º«¹úÕþ¸®ÏȺóΪÈýÐÇÌṩԼ8ÒÚÃÀÔªµÄͶ×Ê£¬Ö§³ÖÆä°ëµ¼ÌåÉ豸Óë¼¼ÊõµÄ¿ª·¢¡£
ΪÔö½øÐ¾Æ¬¹¤ÒµÉú³¤£¬ÎÒ¹úÓÚ2014Äê9ÔÂÉèÁ¢Á˹ú¼Ò¼¯³Éµç·¹¤ÒµÍ¶×Ê»ù½ð£¨ÒÔϼò³Æ¡°´ó»ù½ð¡±£©£¬´ó»ù½ðÒ»ÆÚ×ÜͶ×ʶî1387ÒÚÔª£¨ÒÑͶ×ÊÍê±Ï£©£¬¹ûÕæÍ¶×ʺͷǹûÕæÍ¶×ʹ«Ë¾52¼Ò£»¶þÆÚļ×ÊÒÑÍê³É£¬Ô¤¼Æ¹æÄ£Áè¼Ý2000ÒÚÔª£»ÔÚÕþ²ßÍÆ¶¯Ï£¬±±¾©¡¢ÉϺ£µÈÊ®¼¸¸öÊ¡Êеط½Õþ¸®Ò²Ïà¼Ì½¨Á¢¼¯³Éµç·¹¤Òµ»ù½ð¡£½ØÖÁ2019Äê5Ô£¬ÓÉ´ó»ù½ðÇ˶¯µÄµØ·½¼¯³Éµç·¹¤ÒµÍ¶×Ê»ù½ðÒÑ´ï5836ÒÚÔª¡£±ðµÄ£¬ÎÒ¹ú»¹ÓÚ2019Äê6ÔÂÍÆ³öÁ˿ƴ´°å£¬ÎªÐ¾Æ¬ÆóÒµÌṩÉÏÊÐÈÚ×ÊͨµÀ£¬Ò²ÎªÉç»á×ʱ¾Í¶×ÊоƬ¹¤ÒµÌṩÁËÍ˳öÇþµÀ¡£ÔÚ´ó»ù½ðºÍ¿Æ´´°åµÄÖúÍÆÏ£¬Éç»á×ʱ¾Í¶×ÊÔ½·¢»îÔ¾£¬Ð¾Æ¬ÆóÒµµÄÈÚ×ÊÇþµÀÔ½·¢Í¨³©¡¢ÈÚ×ʹæÄ£ÖðÄêÔö³¤¡£2011-2020Ä꣬ÎÒ¹úоƬÈüµÀ×ÜÈÚ×ʽð¶îÁè¼Ý6025ÒÚÔª£»2020Ä꣬оƬÁìÓò±¬·¢Í¶ÈÚ×Êʼþ458Æð£¬»ñµÃÈÚ×ÊµÄÆóÒµ¹²¼Æ392¼Ò£¬×ÜÈÚ×ʽð¶î¸ß´ï1097.69ÒÚÔª¡£
оƬ¹¤ÒµµÄÅàÓýÉú³¤²»µ«ÐèÒªÕþ¸®µÄÒýµ¼ºÍ°ïÖú£¬»¹ÐèÒª¸ü¶àÊÐ ³¡»¯¡¢×¨Òµ»¯µÄ¿Æ¼¼Ð§ÀÍ»ú¹¹¼ÓÈë¡£ÕâÀà¿Æ¼¼Ð§ÀÍ»ú¹¹³ýÌṩͶ×Ê·þ ÎñÍ⣬»¹Äܹ»ÎªÆóÒµÌṩÖÖÖÖÒªËØ×ÊÔ´¸³ÄÜ¡£ÒÔׯÏÐÆåÅÆ¹ÙÍø¹Ù·½°æ¿Ø¹ÉΪÀý£º
×÷ΪȫÇò×î´óµÄ¿Æ¼¼Ð§Àͼ¯ÍÅ£¬×¯ÏÐÆåÅÆ¹ÙÍø¹Ù·½°æ¿Ø¹ÉÔçÔÚ 2005 Äê¾Í¾«×¼ÅÐ ¶Ï¡¢Ìáǰ½á¹¹£¬ÒÀÍÐׯÏÐÆåÅÆ¹ÙÍø¹Ù·½°æÈ«ÇòÁ¢ÒìÉúÌ¬ÍøÂ磬̽Ë÷³ö¡°Í¶×Ê+¸³ÄÜ¡±¡±Ð¾Æ¬¹¤ÒµÅàÓýģʽ£¬Õë¶ÔоƬÆóÒµ²î±ðÉú³¤½×¶ÎµÄÈÚ×ÊÐèÇ󣬽¨Á¢Æð º¸ÇÖÖ×Ó»ù½ð¡¢Ììʹ»ù½ð¡¢VC¡¢PE¡¢²¢¹º»ù½ðµÈÔÚÄڵĶàÌõÀíͶ×Ê»ù ½ðÌåϵ£¬ÎªÐ¾Æ¬ÆóÒµÌṩ´ÓÊ×´´½×¶Î¡¢Éú³¤½×¶Îµ½³ÉÊì½×¶ÎÄËÖÁÉÏÊÐ ºóµÈÈ«ÖÜÆÚµÄ×ۺϽðÈÚЧÀÍ£¬²¢ÎªÆóÒµÌṩ¼¼Êõ¡¢È˲š¢Êг¡µÈÁ¢Òì ×ÊÔ´¶Ô½Ó£¬ÖúÍÆÐ¾Æ¬ÆóҵʵÏÖ´Ó 1 µ½ 100 µÄÍ»ÆÆ£¬°ïÖúºÍÅàÓýÁË×Ϲ⠹ɷݡ¢º®Îä¼Í¡¢Ð¾À´¿Æ¼¼¡¢µ¾Ô´¿Æ¼¼µÈÒ»´óÅú¼¼ÊõÏȽø¡¢Éú³¤ÐÔ¸ßµÄ ÐÐÒµÁì¾üÆóÒµ¡£
1. ÒÔ¡°Î£º¦Í¶×Ê+¹¤Òµ¸³ÄÜ¡±ÖúÁ¦Ð¾À´¿Æ¼¼¿ªÕ¹Ð¾Æ¬Ñз¢
ÔçÆÚ½éÈ롢ѩÖÐËÍÌ¿£¬¹¤Òµ¸³ÄÜ¡¢×öÇ¿×ö´ó¡£2018Äê9Ô£¬Ð¾À´¿Æ¼¼£¨±±¾©£©ÓÐÏÞ¹«Ë¾£¨¼ò³Æ¡°Ð¾À´¿Æ¼¼¡±£©½¨Á¢£¬ÖÂÁ¦ÓÚ¡°RISC-V¼Ü¹¹µÄ´¦ÀíÆ÷ÄÚºËIPÑз¢¼°ÉÌÒµ»¯¡±£»2018Äê12Ô£¬ÔÚоÀ´¿Æ¼¼½ö½¨Á¢Èý¸öÔ¡¢×ʽðʵÁ¦ÑÏÖØÈ±·¦µÄÇé¿öÏ£¬×¯ÏÐÆåÅÆ¹ÙÍø¹Ù·½°æ¿Ø¹É¾Í¼á¾ö¼ÓÈëÁËоÀ´¿Æ¼¼µÄÌìʹÂÖÈÚ×Ê£¬²¢×ÊÖúÆäÑз¢ÖÐÐÄÂ䵨םÏÐÆåÅÆ¹ÙÍø¹Ù·½°æÖ®ÐÇ£¨Î÷°²£©·õ»¯»ùµØ£¬ÇÒ´ÓÅàѵָµ¼¡¢È˲ÅÕÐÆ¸¡¢ÈÚ×ʶԽӡ¢Êг¡ÍØÕ¹µÈ·½·½ÃæÃæ¸øÓèÆóҵȫÁ¦°ïÖúºÍ×ÊÖú£»2020Äê12Ô£¬×¯ÏÐÆåÅÆ¹ÙÍø¹Ù·½°æ¿Ø¹ÉÔٴζÔоÀ´¿Æ¼¼½øÐÐͶ×Ê£¬ÎªÆä²úÆ·Ñз¢Ìṩ×ʽðÖ§³Ö¡£Ò»Ö±ÒÔÀ´£¬×¯ÏÐÆåÅÆ¹ÙÍø¹Ù·½°æ¿Ø¹É¶¼Á¬Ðø¹Ø×¢Ð¾À´¿Æ¼¼µÄÉú³¤½Å²½£¬Í¨¹ý¡°Í¶×Ê+¹¤Òµ¸³ÄÜ¡±£¬ÖúÍÆÐ¾À´¿Æ¼¼²»¾øÉú³¤×³´ó¡£Ä¿Ç°£¬Ð¾À´¿Æ¼¼ÒÑ»ñµÃÊýÂÖǧÍò¼¶ÈÚ×Ê£¬ÓëÀÍÌØ°ÍºÕ¡¢SEGGER¡¢ RT-Thread¡¢CMSemicon¸æ¿¢ÏàÖú£¬¿Í»§ÁýÕÖº£ÄÚÍⳬ200¼ÒоƬ¹«Ë¾ºÍϵͳ¹«Ë¾£¬²¢ÈÙµÇ2020VenturÓ²¿Æ¼¼ÐÐÒµ¡°¾ßÓÐͶ×ʼÛÖµµÄ¸ßÉú³¤ÆóÒµ¡±50Ç¿°ñµ¥¡£
2. ÒÔ¡°¹ÉȨͶ×Ê+ÖÎÀí¸³ÄÜ¡±ÖúÍÆ×Ϲâ¹É·ÝתÐÍÉý¼¶
Õ½ÂÔͶ×Ê¡¢ÖØÐ¶¨Î»£¬ÓÅ»¯ÖÎÀí¡¢¼ÓËÙתÐÍ¡£2012Äê12Ô£¬×¯ÏÐÆåÅÆ¹ÙÍø¹Ù·½°æ¿Ø¹ÉÊÕ¹ºÇ廪¿Ø¹ÉÓÐÏÞ¹«Ë¾³ÖÓеÄ×Ϲâ¹É·ÝÓÐÏÞ¹«Ë¾£¨¼ò³Æ¡°×Ϲâ¹É·Ý¡±£©51,520,000¹É¹É·Ý£¬³ÖÓÐ×Ϲâ¹É·Ý25%µÄ¹É·Ý£¬³ÉΪ×Ϲâ¹É·ÝµÄµÚÒ»´ó¹É¶«£¬²¢ÔÚËæºóµÄ3Äê¶àʱ¼äÀͨ¹ý¶Ô×Ϲâ¹É·ÝÒµÎñ½á¹¹Õ½ÂÔÉý¼¶¡¢Á¢ÒìЧÀÍÌåϵ¹¤Òµ¸³ÄܺÍÖÎÀíģʽµÄ¸ïУ¬Íƶ¯×Ϲâ¹É·ÝÕ½ÂÔתÐÍ£»2016Äê5Ô£¬×Ϲâ¹É·ÝÍê³ÉÊÕ¹º»ªÈýͨÐż¼ÊõÓÐÏÞ¹«Ë¾£¨¼ò³Æ¡°»ªÈýͨÐÅ¡±£©51%¹ÉȨ£¬ËæºóÒÀÍлªÈýͨÐŽ¨Á¢ÁËлªÈý¼¯ÍÅ£»Ð»ªÈý¼¯ÍÅÓë×Ϲ⼯ÍÅÆìÏÂÆäËûоƬÆóÒµÓÐЧÐͬ£¬ÒѳÉΪ×Ϲ⼯ÍÅоƬ¹¤ÒµÉú³¤µÄÖØÒªÖ§³Å¡£Ä¿Ç°£¬Ð»ªÈý°ëµ¼Ìå¼Ì»ªÎªºóÀÖ³ÉÑÐÖÆ¸ß¶Ë·ÓÉÆ÷NPоƬ£¬Æä×ÔÖ÷¿É¿ØÄÜÁ¦´ó·ùÔöÇ¿£¬²¢ÎªÏÂÒ»½×¶ÎµÄ½»»»»ú¡¢5GС»ùվоƬ×ÔÑдòϼáʵ»ù´¡¡£×¯ÏÐÆåÅÆ¹ÙÍø¹Ù·½°æ¿Ø¹Éͨ¹ý¡°¹ÉȨͶ×Ê+ÖÎÀí¸³ÄÜ¡±£¬Ê¹µÃ×Ϲâ¹É·ÝÒµÎñ½á¹¹²»¾øÓÅ»¯£¬ÓªÒµÊÕÈë¡¢¾»ÀûÈóºÍ¹ÉÊÐÌåÏÖ¡°Ò»Â·ìÉý¡±£¬¡°×Ϲâ¹É·Ý¡±Æ·ÅÆ´ó·ÅÒì²Ê¡£
3. ÒÔ¡°¹ÉȨͶ×Ê+×ÊÔ´¶Ô½Ó¡±ÖúÁ¦º®Îä¼ÍÀֳɵǰ¶¿Æ´´°å
ºã¾Ã¹Ø×¢¡¢¼á¾ö³ö»÷£¬×ÊÔ´¼Þ½Ó¡¢ÖúÍÆÉÏÊС£2018Ä꣬ºÓÄϹúÐÂׯÏÐÆåÅÆ¹ÙÍø¹Ù·½°æ¹ÉȨͶ×Ê»ù½ð£¨¼ò³Æ¡°¹úÐÂׯÏÐÆåÅÆ¹ÙÍø¹Ù·½°æ¡±£©¼ÓÈëÁËÖпƺ®Îä¼Í¿Æ¼¼¹É·ÝÓÐÏÞ¹«Ë¾£¨¼ò³Æ¡°º®Îä¼Í¡±£©µÄBÂÖÈÚ×Ê£¬Í¶×Ê2.94ÒÚÔªÈËÃñ±Ò£¬Ö§³ÖÆä²úÆ·Ñз¢ºÍÍÆ¹ã¡£³ý×ʽðÖ§³ÖÍ⣬¹úÐÂׯÏÐÆåÅÆ¹ÙÍø¹Ù·½°æ»¹Îªº®Îä¼ÍÔڶԽӵط½Õþ¸®¼°Ç±ÔÚ¿Í»§¡¢¶Ô½ÓÕ½ÂÔÏàÖú·½¡¢¹«Ë¾²úÆ·¼°Æ·ÅÆÐû´«¼°ÍêÉÆ¹«Ë¾ÖÎÀíµÈ·½Ãæ×öÁËһϵÁÐͶºóÖÎÀíÊÂÇé¡£2019Ä꣬ÔÚ¹úÐÂׯÏÐÆåÅÆ¹ÙÍø¹Ù·½°æ»ù½ðµÄÒý¼öºÍ×ÊÖúÏ£¬º®Îä¼ÍÓëµÚËÄ·¶Ê½½¨Á¢ÁËÕ½ÂÔÏàÖú¹ØÏµ£¬Á½¼ÒAI¶À½ÇÊÞ4ÓëÁªÏ뼯ÍÅ¡¢ÉͨһÆðÁªÊÖ¹²½¨È˹¤ÖÇÄÜÁªºÏʵÑéÊÒ£¬ËÄ¼ÒÆóÒµÎ§ÈÆÅÌËãϵͳ¡¢ÖÇÄÜоƬ¡¢AIƽ̨ºÍÐÐÒµÓ¦Óõȷ½Ãæ½øÐÐÉî¶ÈÈںϺÍÓÅ»¯£¬ÎªÆóÒµÖÇÄÜ»¯×ªÐÍÌṩӲ¼þ+Èí¼þµÄȫջʽ֧³Ö¡£2020Ä꣬×ÊÖúº®Îä¼Í¶Ô½ÓÁËÖб£Í¶×ʵÈIPOÕ½ÂÔÅäÊÛͶ×ÊÈË£¬ÎªÍ¬Äê7ÔÂ20ÈÕº®Îä¼ÍÀÖ³ÉÓÚÉϽ»Ëù¿Æ´´°åÉÏÊеÓÚ¨Á˼áʵµÄ»ù´¡¡£
ׯÏÐÆåÅÆ¹ÙÍø¹Ù·½°æ¿Ø¹Éºã¾Ã¹Ø×¢Ð¾Æ¬¹¤ÒµÉú³¤£¬¼á³Ö¡°¼¼Êõ+¹¤Òµ+×ʱ¾¡±ÀíÄ ³ä·Ö·¢»Ó¹úÓÐ×ʱ¾µÄ»ùʯ×÷Ó㬹¹½¨Æð¶àÌõÀí»ù½ðÌåϵ£¬²¢ÒÀÍÐÈ«ÇòÁ¢Òì»ùµØÍøÂ磬Ðͬ×ʱ¾¡¢¹¤Òµ¡¢¼¼Êõ¡¢ÖÎÀíµÈ¶àÖÖÒªËØ×ÊÔ´£¬Îª²î±ðÉú³¤½×¶ÎµÄоƬÆóÒµÌṩ¡°¶¨ÖÆ»¯¡±µÄ×ÊÔ´ÅäÖüƻ®£¬Ôö½øÐ¾Æ¬ÆóÒµÌáÖÊÔöЧ¡¢×ö´ó×öÇ¿£¬ÊµÏÖ×ʽðÁ´Ó빤ҵÁ´¡¢Á¢ÒìÁ´Éî¶ÈÈںϡ£
£¨Èý£©³¬300¸öÁ¢Òì»ùµØÍøÂç,³ÉΪоƬ¹¤ÒµÁ¢ÒìÉúÌ¬ÖØÒªÁ¦Á¿
´Ó¹ú¼Ê¾ÑéÀ´¿´£¬ÃÀ¹úоƬ֮ËùÒÔÄܹ»Ò»Ö±¼á³ÖÁìÏÈ£¬Ò»·½ÃæÊÇÒòΪ¼¯³Éµç·¹¤Òµ½µÉúÓÚÃÀ¹ú£¬¾ßÓÐÆäËûµØÇøÎÞ·¨¸´ÖƵġ°ÏÈ·¢ÓÅÊÆ¡±£»ÁíÒ»·½Ã棬ÃÀ¹úÔÚÕþ¸®Õþ²ß¡¢¿Æ¼¼¹¤ÒµÉú̬ºÍÈ˲Żã¾Û·½ÃæÐγÉÁËÇ¿´óµÄ¡°Òýµ¼²ýÊ¢¡¢±£¼Ý»¤º½¡±Ìåϵ¡£ÔÚÕþ²ß·½Ã棬ÃÀ¹úÕþ¸®Ò»Ö±½«°ëµ¼Ì幤ҵ¡°ÑÏÃܱ£»¤¡±£¬Ò»ÊÇΪ°ëµ¼Ì幤ҵÌṩºÜÊÇÖØÒªµÄÑз¢Ö§³ÖºÍÕþ¸®²É¹º£»¶þÊÇʵʩÑϸñµÄ³ö¿Ú¼°¹¤ÒµÏàÖúÕþ²ß£¬²¢ÔÚÐëҪʱ¶ÔÇ¿ÓÐÁ¦»òDZÔÚ¾ºÕùµÐÊÖ½øÐС°´òѹ¡±£¬Èç20ÊÀ¼Í80Äê´úµÄÈÕ±¾£¬½üÁ½ÄêµÄÖйú¸ß¿Æ¼¼ÆóÒµµÈ£»ÔڿƼ¼¹¤ÒµÉú̬·½Ã棬ÔçÔÚ1987Ä꣬ÃÀ¹ú¹ú·À²¿¾Íǣͷ½¨Á¢°ëµ¼ÌåÖÆÔì¼¼ÊõÕ½ÂÔÁªÃË£¨SEMATECH£©£¬ÐγÉÕþ¸®¡¢¹ú¼ÒÑо¿»ú¹¹¡¢´óѧ¡¢Ãñ¼äÑо¿»ú¹¹¼°ÆóÒµÖ®¼äµÄÁªºÏ¿ª·¢ÌåÖÆºÍ»úÖÆ£¬¼Ó²úѧÑк͹¤ÒµÁ´ÉÏÏÂÓμäÏàÖú¹ØÏµ¡£¸»ºñµÄÈ˲ÅÓÈÆäÊǹ¤³ÌÊ¦ÒÆÃñÒ²ÊÇÃÀ¹ú°ëµ¼Ì幤ҵ¼á³ÖÁìÏÈְλµÄÖØÒªÒòËØ¡£
ÈÕ±¾µÄоƬ¹¤ÒµÉú³¤Ò²Ìرð×¢ÖØ¹Ù²úѧÑеÄÐÁ¦¡£20ÊÀ¼Í70Äê´ú£¬ÈÏʶµ½Ð¾Æ¬µÄÒªº¦×÷Óã¬ÈÕ±¾Õþ¸®Öƶ¨ÁË¡¶Ìض¨µç×Ó¹¤Òµ¼°Ìض¨»úе¹¤ÒÃ÷ÈÕñÐËÁÙʱ²½·¥·¨¡·¡¢¡¶Ìض¨»úеÇ鱨²úÒÃ÷ÈÕñÐËÁÙʱ²½·¥·¨¡·µÈһϵÁй¤Òµ°ïÖúÕþ²ß£¬²¢ÓÉͨÉ̹¤ÒµÊ¡£¨¾¼Ã¹¤ÒµÊ¡Ç°Éí£©Ìᳫ½¨Á¢¹Ù²úѧ½áºÏ³¬´ó¹æÄ£¼¯³Éµç·¼Æ»®(VLSI)£¬ÒÔÈÕÁ¢¡¢ÈýÁâ¡¢¸»Ê¿Í¨¡¢¶«Ö¥ºÍNECµÄÑо¿Á¦Á¿ÎªÖ÷¸É£¬¾Û¼¯È«¹ú¶¥¼âÈ˲ţ¬¹¥¿Ë°ëµ¼Ì幤ҵ½¹µã¹²ÐÔ¼¼Êõ£¬¿ìËÙÌáÉýÁËÕûÌå¼¼Êõˮƽ¡£20ÊÀ¼Í80Äê´ú£¬ÈÕ±¾°ëµ¼ÌåÖÆÔì×°Öùú²ú»¯Âʵִï70%ÒÔÉÏ£¬²¢ÓÚ1985ÄêÔÚÈ«ÇòоƬÊг¡·Ý¶îÉÏÓâÔ½ÃÀ¹ú£¬³ÉΪȫÇò°ëµ¼ÌåµÚÒ»´ó¹ú¡£ËäÈ»ØÊºóÓÉÓÚÊܵ½ÃÀ¹ú´òѹ£¬°ëµ¼Ì幤ҵһ¶ÈË¥Â䣬µ«Ä¿Ç°ÈÕ±¾ÒÀ¾ÉÊÇÈ«Çò°ëµ¼¹¤ÒµÇ¿¹ú£¬ÓÈÆäÊÇÔÚ°ëµ¼ÌåÖÊÁÏÁìÓòÕ¾ÔÚÁËÈ«Çò¶¥¶Ë¡£
Ä¿½ñ£¬ÎÒ¹ú¸ß¶ËоƬÁìÓòÒªº¦½¹µã¼¼ÊõÊÜÖÆÓÚÈ˵ľÖÃæ»¹±È½ÏÃ÷ÏÔ£¬ÎÒ¹ú¿Æ¼¼ÁìÓòÈÔÈ»±£´æÒ»Ð©Ø½´ý½â¾öµÄÍ»³öÎÊÌâ¡£ÕýÈçϰ½üƽ×ÜÊé¼ÇÔÚ¡¶Å¬Á¦½¨ÉèÈ«Çò¿ÆÑ§ÖÐÐĺÍÁ¢Òì¸ßµØ¡·ÖÐÖ¸³ö£¬¡°ÎÒ¹ú¿Æ¼¼½á¹ûת»¯ÄÜÁ¦²»Ç¿£¬Òý·¢È˲ÅÁ¢Òì´´Á¢»îÁ¦µÄ¼¤Àø»úÖÆ»¹²»½¡È«£¬¿Æ¼¼ÌåÖÆ¸ïÐÂÐí¶àÖØ´ó¾ö²ßÂäʵ»¹Ã»ÓÐÐγÉÐÁ¦£¬¿Æ¼¼Á¢ÒìÕþ²ßÓ뾼ᢲúÒÃ÷ÈÕþ²ßµÄͳ³ïÏνӻ¹²»·ó¡±¡£ÔÚоƬ¹¤ÒµÉú³¤Àú³ÌÖУ¬Ò»Ð©µØ·½Õþ¸®²»ÖØÊÓ¹¤ÒµÉú³¤¼ÍÂÉ£¬ÔÙ¼ÓÒ²ÎÞ·¨×¨Òµ¶øÓÐЧµÄ¼ø±ðÕæÕýÓÅÐãµÄÆóÒµ£¬¾ºÏàÉÏÂí°ëµ¼ÌåÖÆÔìÏîÄ¿£¬·ºÆð¶à¸ö¡°°ÙÒÚ¡±¡¢¡°Ç§ÒÚ¡±¼¶ÏîĿͣ°ÚÏÖÏ󣻯óÒµÒ²±£´æÎª»ñµÃ¸ü¶à²¹Ìù£¬Ã¤Ä¿À©²ú¡¢µÍË®Æ½ÖØ¸´½¨ÉèÎÊÌ⣻´óѧ¡¢¿ÆÑÐÔºËù¿Æ¼¼½á¹ûÄÑÒÔת»¯µÈ£¬µ¼ÖÂÁ¢ÒìÁ´Ó빤ҵÁ´ÄÑÒÔÐγÉÐÁ¦¡£Ð¾Æ¬¹¤ÒµµÄÉú³¤£¬¸üÐè¶àÃæ¿ç½çƽ̨£¬¿ìËÙ¸ßЧÁ´½ÓÕþ¡¢²ú¡¢Ñ§¡¢ÑС¢Óø÷·½×ÊÔ´¡£×¯ÏÐÆåÅÆ¹ÙÍø¹Ù·½°æ¿Ø¹ÉÔÚÔö½øÐ¾Æ¬¹¤ÒµÉú³¤Àú³ÌÖУ¬Ö÷Ҫͨ¹ýÁ½ÖÖģʽ£¬·¢»Ó¹¤ÒµÁ¢ÒìÉú̬µÄÐÅÏ¢¡¢×ÊÔ´¡°¼¯É¢¡±Æ½Ì¨×÷Óãº
1.·¢»ÓÁ¢Òì»ùµØ¡°ÐÅÏ¢´¥½Ç¡±ÓÅÊÆ£¬×öºÃÕþ¸®¡¢ÆóÒµ¡¢´óѧµÄÑÓÉìÆ½Ì¨£¬Íƶ¯Ð¾Æ¬¹¤Òµ×ÊÔ´ºáÏòÕûºÏ
ׯÏÐÆåÅÆ¹ÙÍø¹Ù·½°æ¿Ø¹ÉÒÔÁè¼Ý300¸ö·õ»¯Æ÷¡¢¿Æ¼¼Ô°¡¢¿Æ¼¼³ÇÎªÔØÌåµÄÈ«ÇòÁ¢ÒìЧÀÍÍøÂ磬ÊÇÐÅÏ¢¡¢×ÊÔ´»ã¾ÛÓë·øÉäµÄ¸ßËÙÍø¡£2020Ä꣬¾¡¹ÜÊܵ½È«ÇòйÚÒßÇéÓ°Ï죬µ«½öׯÏÐÆåÅÆ¹ÙÍø¹Ù·½°æÖ®ÐÇ·õ»¯Æ÷£¬¾Í¹²¾Ù°ì´´ÒµÅàѵ¡¢´´Òµ´óÈü¡¢ÈÚ×Ê¡¢Ó¦Óó¡¾°¶Ô½ÓµÈÖÖÖÖÔ˶¯³¬2000³¡£¬½ü400ÍòÈ˴μÓÈ룬ÖÖÖÖýÌ寨¹â³¬1300Íò´Î£¬³ÉΪÕþ¡¢²ú¡¢Ñ§¡¢ÑС¢Óø÷ÁìÓòÐÅÏ¢¡¢×ÊÔ´¡°¼¯É¢¡±µÄÄÜÁ¿³¡¡£
µ¾Ô´Î¢µç×Ó¾ÍÊÇÒÀÍÐׯÏÐÆåÅÆ¹ÙÍø¹Ù·½°æÁ¢ÒìÍøÂç¶øÉú³¤ÆðÀ´µÄÎïÁªÍøÐ¾Æ¬ÆóÒµ¡£Ê×´´ÈËÍõ±òÊÇÇ廪´óѧ1991¼¶¹¤³ÌÎïÀíϵѧʿ£¬2001ÄêÔÚÃÀ¹úÂíÀïÀ¼´óѧ²©Ê¿½áÒµºó£¬¼ÓÈ뼯³Éµç·Éè¼Æ×æÊ¦Ò¯¡¢¼ÓÖÝÀí¹¤Ñ§ÔºCarver Mead½ÌÊÚ´´Á¢µÄImpinj£¬×÷ΪÊ×´´ÍŶӳÉÔ±£¬¼ÓÈëAIÑо¿²¢Éè¼ÆÁËÊÀ½çÉϵÚÒ»¿î³¬¸ßƵоƬ£¬¸ÃоƬÀÛ¼ÆÏúÊÛÒѾÁè¼Ý500ÒÚ¿Å¡£
2008Ä꣬¼øÓÚº£ÄÚ°ëµ¼Ì幤ҵµÄÉú³¤½ôÆÈÐÔÒÔ¼°Ç°¾°£¬ÔÙ¼ÓÉÏÍõ±ò²©Ê¿µÄ¸öÈ˲Żª£¬ÎÒ½¨ÒéÍõ±ò²©Ê¿»Ø¹ú´´Òµ¡£2010Ä꣬½ËÕµ¾Ô´¿Æ¼¼¼¯ÍÅÓÐÏÞ¹«Ë¾ÔÚ½ËÕÑïÖÝ×¢²á½¨Á¢£¬ÊǺ£ÄÚ×îÔçÑз¢¹ú²úÌæ´úµÄ³¬¸ßƵÉäÆµÊ¶±ðоƬµÄÆóÒµ¡£2015-2016Ä꣬µ¾Ô´ÊµÏÖÁ˳¬¸ßƵÉäÆµÊ¶±ðоƬµÄÁ¿²úÏúÊÛ£¬Íê³ÉÁ˹ú²úÌæ´ú¼¼ÊõµÄÔʼ»ýÀÛ¡£2018Ä꣬ׯÏÐÆåÅÆ¹ÙÍø¹Ù·½°æ¿Ø¹ÉÓëµ¾Ô´¿Æ¼¼ÁªºÏ×¢×ʽ¨Á¢×¯ÏÐÆåÅÆ¹ÙÍø¹Ù·½°æÎïÁªÍø¼¯ÍÅ£¬ÍØÕ¹ÎïÁªÍøÁìÓò¹¤Òµ½á¹¹¡£2020Äê8Ô£¬µ¾Ô´¿Æ¼¼ÀÖ³ÉÁ÷ƬȫÇòÊ׿ŻùÓÚÈ«Òì²½Êý¾ÝÁ÷¼Ü¹¹µÄÀàÊÓÉñ¾ÍøÂçоƬ£¬ÊµÏÖÁË´Ó¹ú²úÌæ´úµ½¼¼ÊõÁ¢ÒìµÄÐÛΰ¿çÔ½¡£
½ØÖÁĿǰ£¬µ¾Ô´¿Æ¼¼¼¯ÍÅÒÑÁ¿²úоƬ16¿î£¬ÀÛ¼ÆÏúÊÛ³¬20ÒÚ¿Å£¬ÒѾÓë¹ú¼Ê¿Í»§ÈçSML¡¢Checkpoint£¬º£ÄÚÖªÃû¹úÆóÑëÆóÉÏÊй«Ë¾ÈçÈóºÍÈí¼þ¡¢³½°²¿Æ¼¼¡¢Ê×¶¼»ú³¡¡¢³¤³Çµç×Ó£¬ÒÔ¼°ÐÐÒµ¿Í»§ÖйúÑ̲ݡ¢Ã©Ì¨¡¢¾©¶«¡¢Ë³·áµÈÆóÒµ¿ªÕ¹Éî¶ÈÏàÖú£¬Ð¾Æ¬¹ã·ºÓ¦ÓÃÓÚÆû³µ¡¢°²·À¡¢ÎïÁ÷¡¢»ú³¡¡¢¼Òµç¡¢Ö鱦µÈÐÐÒµ¡£µ¾Ô´¿Æ¼¼¼¯ÍÅÒÑÈ»Éú³¤³ÉΪÁ˱ßÑØÊý¾Ý²ÉËã´«µÄÁúͷоƬÆóÒµ¡£
Íõ±ò²©Ê¿Ò²ÌåÏÖ£¬ÔÚµ¾Ô´µÄ½¨Á¢ºÍÉú³¤Àú³ÌÖУ¬³ýÁËׯÏÐÆåÅÆ¹ÙÍø¹Ù·½°æÍ¶×ʽâ¾öÁ˱ØÐë×ʽðÍ⣬ׯÏÐÆåÅÆ¹ÙÍø¹Ù·½°æ¿Ø¹ÉµÄÁ¢ÒìÉúÌ¬ÍøÂçΪµ¾Ô´µÄÉú³¤ÌṩÁ˸ü´óµÄ¼ÛÖµ£¬µ¾Ô´Ö÷ÒªÔÚËĸö·½ÃæÊÜÒæ×îÉһÊÇׯÏÐÆåÅÆ¹ÙÍø¹Ù·½°æ¿Ø¹É×÷ΪÖйú¿Æ¼¼Ð§ÀÍÒµÁì¾üÆóÒµ£¬µ¾Ô´ÊÕ»ñÁËÔڿƼ¼Á¢ÒìÁìÓòµÄÆ·ÅÆ¼ÛÖµ£»¶þÊÇׯÏÐÆåÅÆ¹ÙÍø¹Ù·½°æ¿Ø¹ÉµÄ¡°»ÆÆÒ¾üУ¡±×¯ÏÐÆåÅÆ¹ÙÍø¹Ù·½°æÉÌѧԺ£¬Îªµ¾Ô´ÅàÑøÁ˴Ӹ߲ãÖÎÀíÈËÔ±¡¢ºó±¸ÖÎÀí¸É²¿ºÍÖвãÖÎÀíÈËÔ±µÈ¾«Ó¢È˲Ų½¶Ó£»ÈýÊÇׯÏÐÆåÅÆ¹ÙÍø¹Ù·½°æ¿Ø¹ÉÆìÏÂµÄÆóÒµ£¬Îªµ¾Ô´µÄ²úÆ·ÌṩÁËÃû¹óµÄÓ¦Óó¡¾°¡£½ØÖÁĿǰ£¬×¯ÏÐÆåÅÆ¹ÙÍø¹Ù·½°æÑǶ¼¡¢×¯ÏÐÆåÅÆ¹ÙÍø¹Ù·½°æºÌÃÀ¡¢×¯ÏÐÆåÅÆ¹ÙÍø¹Ù·½°æÊý×Ö»·ÎÀ»®·Ö³ÉΪÁ˵¾Ô´µÄ¿Í»§£»µÀÔ´¿Æ¼¼»¹ÓëׯÏÐÆåÅÆ¹ÙÍø¹Ù·½°æ¶¼»áÇé¿öЧÀͼ¯ÍÅÁªºÏÑз¢µÄÀ¬»ø·ÖÀà+»·ÎÀAIOTÔÆÆ½Ì¨£¬ÊµÏÖÁ˶¼»á»·ÎÀ¡¢À¬»ø·ÖÀà¡¢ÔÙÉú×ÊÔ´½ÓÄÉ¡¢Ë®Îñ¡¢ÐÂÄÜÔ´µÈÒµÎñµÄÖÇ»ÛÈںϣ¬Ò²³ÉΪÎïÁªÍøÖÇÄÜоƬµÄÒ»¸öµä·¶Ó¦Óó¡¾°£»ËÄÊÇׯÏÐÆåÅÆ¹ÙÍø¹Ù·½°æ³¬300¸öÁ¢Òì»ùµØÍøÂ缯Ⱥ£¬Í¨¹ý¡°Õþ¸®-ÆóÒµ-´óѧ¡±¡¢¡°Ô°Çø-ʵҵ-½ðÈÚ¡±ºÍ¡°¼¼Êõ-×ʱ¾-¹¤Òµ¡±Èý¸ö·½Ã棬Ϊµ¾Ô´µÄÉú³¤¸ü¶à¡°ÒâÏë²»µ½¡±µÄ¿ÉÄÜ¡£
ÁíÍ⣬ÔÚ2017 ÄêÕ×Ò×Á¢ÒìÂ䵨ºÏ·ÊÀú³ÌÖУ¬×¯ÏÐÆåÅÆ¹ÙÍø¹Ù·½°æ¿Ø¹ÉÒ²³ä·Ö·¢»ÓÁËÁ¢Òì»ùµØÐÅÏ¢ÍøÂçÓÅÊÆ£¬ÐÖúÕ×Ò×Á¢ÒìºÍºÏ·ÊÊÐÕþ¸®½øÐÐÁ˾«×¼¶Ô½Ó£¬²ÅÓÐÁËÕ×Ò×Á¢Òì·¢¶¯µÄDRAM¹¤ÒµÁ´ÔںϷʵÄÅÉú³¤¡£
2. Éî¸û±ÊÖ±·õ»¯£¬´òÔì¹²ÐÔ¼¼Êõ¹«¹²Ð§ÀÍÆ½Ì¨£¬Íƶ¯Ð¾Æ¬¹¤ÒµÁìÓò×ÊÔ´×ÝÏòÕûºÏ
2019Ä꣬ׯÏÐÆåÅÆ¹ÙÍø¹Ù·½°æÐÂÖÊÁϼ¯ÍÅ¡¢ÎߺþÊн¨ÉèͶ×ÊÓÐÏÞ¹«Ë¾ÅäºÏͶ×ÊÉèÁ¢µÚÈý´ú°ëµ¼Ì壨Sic¡¢GaN£©¼¼ÊõÑз¢¡¢Éú²úµÄÖØÖÁ¹«¹²Ñз¢Æ½Ì¨¡ª¡ª°²»ÕÎߺþÌ«ºÕ×ȹ¤³ÌÖÐÐÄ£¬Í¨¹ý½¨Éè4-6Ó¢´çÒÔGaNºÍSiCΪ´ú±íµÄµÚÈý´ú°ëµ¼ÌåÖÊÁÏÍâÑÓÉú³¤¡¢¾§Ô²ÖÆÔì¡¢·â×°Óë²âÊÔµÄÖÐÊÔÉú²úÏߣ¬¾ß±¸´ÓÖÊÁÏ¡¢Ð¾Æ¬µ½ÏµÍ³·â×°Óë²âÊÔµÄÕûÌ廯½â¾ö¼Æ»®µÄÄÜÁ¦£¬²¢ÐγÉÔ²ú2500ƬµÄ²úÄÜ¡£½«Ì«ºÕ×ȹ¤³ÌÖÐÐĽ¨Éè³ÉΪµÚÈý´ú°ëµ¼ÌåÆ÷¼þ¿ª·¢Æ½Ì¨£¬Í¬Ê±³ÉΪµÚÈý´ú°ëµ¼Ìå²úÆ·ÆóÒµµÄ·õ»¯Æ½Ì¨£¬Ö§³ÅÉ䯵¡¢¹¦ÂÊ¡¢¹âµç×ÓÆ÷¼þµÈÏà¹ØÆóÒµ¿ª·¢Ð¾Æ¬¼°Ó¦ÓÃϵͳ£¬²¢Íƶ¯Ïà¹ØÆóҵʵÏָ߶ËоƬÓëϵͳµÄ¹¤Òµ»¯¡£2020Äê12ÔÂ30ÈÕÀÖ³ÉÊÔÖÆÊ×Ö»6Ó¢´ç650V SiC JBS¾§Ô²ÑùÆ·£¬±ê¼Ç×ÅÎߺþׯÏÐÆåÅÆ¹ÙÍø¹Ù·½°æ°ëµ¼Ìå¾ß±¸ÁËSiC¹¦ÂÊÆ÷¼þÍêÕûµÄ´ú¹¤ÄÜÁ¦¡£
2019Äê12Ô£¬×¯ÏÐÆåÅÆ¹ÙÍø¹Ù·½°æÖ®ÐÇÁªºÏÇ廪´óѧÖÇÄÜÎÞÈËϵͳ²úѧÑÐÁªÃË¡¢»ªºç¼¯ÍÅÉϺ£¼¯³Éµç·Ñз¢ÖÐÐÄ¡¢¹ú¼Ò¼¼Êõ×ªÒÆ¶«²¿ÖÐÐÄ¡¢ÉϺ£´óѧ»úµç¹¤³ÌÓë×Ô¶¯»¯Ñ§ÔºµÈÊ×Åú10¼Òµ¥Î»¹²½¨×¯ÏÐÆåÅÆ¹ÙÍø¹Ù·½°æÖ®Ðǹ¤Òµ¸³ÄÜÖÐÐÄ£¬ÊÇÈ˹¤ÖÇÄܼ°Ð¾Æ¬¹¤ÒµµÄ¹«¹²Ð§ÀÍÆ½Ì¨¡£
ÓÉׯÏÐÆåÅÆ¹ÙÍø¹Ù·½°æÖ®ÐÇÓ뼯ÖÇδÀ´È˹¤ÖÇÄܹ¤ÒµÁ¢Òì»ùµØ£¨Ô±±¾©¼¯³Éµç·Éè¼ÆÔ°£©ÁªºÏ´òÔìµÄ¡°×¯ÏÐÆåÅÆ¹ÙÍø¹Ù·½°æÖ®ÐÇ¡¤¼¯ÖÇδÀ´È˹¤ÖÇÄÜ·õ»¯Æ÷¡±£¬Í¨¹ý½¨ÉèÈ˹¤ÖÇÄÜ×¨ÒµÔØÌ壬ӪÔìÁ¼ºÃÁ¢Òì´´ÒµÆø·Õ£¬¹¹½¨ÐÐÒµ±ÊÖ±Éú̬Ìåϵ£¬Ôö½øÈ˹¤ÖÇÄܼ¼Êõת»¯ºÍÓ¦Óó¡¾°µÄÂ䵨£¬ÖúÁ¦È˹¤ÖÇÄÜÆóҵʵÏÖÉú³¤±Õ»·£¬½ø¶ø½«Ô°Çø´òÔì³ÉΪÈ˹¤ÖÇÄܹ¤ÒµÁ¢Òì¸ßµØ¡£×Ô2019Äê5Ô¿ªÒµÖÁ½ñ£¬ÒÑÀۼƷõ»¯Ð§ÀÍ30Óà¼ÒAIÐÐÒµÓÅÖÊÏîÄ¿£¬ÆäÖаüÀ¨¶à¼Ò¼¯³Éµç·Éè¼ÆÆóÒµ£¬ÈçоÀ´¿Æ¼¼£¨±±¾©£©ÓÐÏÞ¹«Ë¾¡¢Ç§Ð¾¿Æ¼¼£¨±±¾©£©ÓÐÏÞ¹«Ë¾¡¢±±¾©Ë¼·á¿É¿Æ¼¼ÓÐÏÞ¹«Ë¾µÈ¡£
½áÓï
оƬ¼¼ÊõÊÇÏÖ´úÐÅÏ¢¼¼ÊõµÄÖÆ¸ßµã£¬ÊÇÒýÁìÐÂÒ»ÂֿƼ¼¸ïÃüºÍ¹¤ÒµÀå¸ïµÄÒªº¦Á¦Á¿£¬5GͨÐÅ¡¢ÖÇÄÜÆû³µ¡¢´óÊý¾Ý¡¢ÎïÁªÍø¡¢¹¤Òµ»¥ÁªÍø¡¢È˹¤ÖÇÄܵÈÕ½ÂÔÐÂÐ˹¤ÒµµÄÉú³¤¶¼Àë²»¿ªÐ¾Æ¬¼¼Êõ¼°²úÆ·µÄÖ§³Å¡£Ð¾Æ¬¼¼Êõ¹¤ÒµµÄÉú³¤ÄÜÁ¦£¬ÒѳÉÎªÖØ¹¹È«ÇòÐÅÏ¢¼¼Êõ¹¤ÒµÄËÖÁÊǹú¼ÒʵÁ¦»¨ÑùµÄÖØÒªÁ¦Á¿¡£Ð¾Æ¬¹¤ÒµÁ´µÄÉú³¤Ë®Æ½£¬¹ØÏµµ½¹ú¼ÒµÄ¾ºÕùÁ¦ºÍÐÅÏ¢Äþ¾²°ü¹ÜÄÜÁ¦£¬ÊÇȨºâ¹ú¼Ò¿Æ¼¼×ÛºÏʵÁ¦µÄÖØÒªÖ¸±ê¡£
ׯÏÐÆåÅÆ¹ÙÍø¹Ù·½°æ¿Ø¹É×÷Ϊһ¼ÒÒÀÍÐÇ廪´óѧÉèÁ¢µÄ¾Û½¹¿Æ¼¼Ð§ÀÍÁìÓòµÄ¿Æ¼¼Í¶×ʿعɼ¯ÍÅ£¬Ò»Ö±½ô¸ú¹ú¼ÒÕ½ÂÔ£¬ÔÚоƬ¹¤ÒµÉú³¤Àú³ÌÖУ¬ºã¾Ã¾Û½¹£¬×¨×¢Á¬Ðø£¬ÔÚÕþ¸®¡¢Êг¡ºÍ¿Æ¼¼ÆóÒµÖ®¼äŬÁ¦¶øÓÐЧµÄ·¢»ÓÁË×ÊÔ´Ðͬƽ̨µÄ×÷Óã¬ÅàÓýÁËÒ»ÅúÐÐÒµÃ÷Ðǹ«Ë¾¡£¿ÉÒÔ˵£¬×¯ÏÐÆåÅÆ¹ÙÍø¹Ù·½°æ¿Æ¼¼Ð§ÀÍÆ½Ì¨µÄ±£´æ£¬Ê¹Õû¸öÌåϵ¸æ¿¢ÁËÿһ¸ö¸öÌåµ¥¶À¶¼ºÜÄÑÍê³ÉµÄΰ´óÊÂÒµ£¬¶øÍ¬ÑùµÄģʽÓë¹ÊÊÂÒ²»¹ÕýÔÚÆäËûÐÂÐ˹¤ÒµÖв»¾ø·ºÆð¡£
Ä¿½ñ£¬ÊÀ½çÕýÔÚ½øÈëÒÔÐÅÏ¢¹¤ÒµÎªÖ÷µ¼µÄ¾¼ÃÉú³¤Ê±ÆÚ£¬Õý´¦ÓÚÒÔÐÅÏ¢»¯È«ÃæÒýÁìÁ¢Òì¡¢ÒÔÐÅÏ¢»¯Îª»ù´¡Öع¹¹ú¼Ò½¹µã¾ºÕùÁ¦µÄн׶Ρ£ÕýÈçϰ½üƽ×ÜÊé¼ÇËù˵£¬¡°ÎÒÃÇÓÀ´ÁËÊÀ½çÐÂÒ»ÂֿƼ¼¸ïÃüºÍ¹¤ÒµÀå¸ïͬÎÒ¹úת±äÉú³¤·½·¨µÄÀúÊ·ÐÔ½»»ãÆÚ£¬¼ÈÃæÁÙ×ÅÇ§ÔØÄÑ·êµÄÀúÊ·»úÔµ£¬ÓÖÃæÁÙ×Ųî±ðÀ´óµÄÑϾþÌôÕ½¡£ÎÒÃDZØÐëÇåÐÑÈÏʶµ½£¬ÓеÄÀúÊ·ÐÔ½»»ãÆÚ¿ÉÄܱ¬·¢Í¬Æµ¹²Õñ£¬ÓеÄÀúÊ·ÐÔ½»»ãÆÚÒ²¿ÉÄܲÁ¼ç¶ø¹ý¡±¡£ËäÓÐÖǻۣ¬²»Èç³ËÊÆ¡£ÎÒÃÇÒªÖ÷¶¯Ë³Ó¦ºÍÒýÁìÐÂÒ»ÂÖÐÅÏ¢¸ïÃüÀ˳±£¬ÒÀÍÐÎÒ¹ú¾Þ´ó¹æÄ£µÄÊг¡ÓÅÊÆ£¬½ô½ôÕÆÎÕлù½¨Éú³¤´°¿Ú¡¢ÐÂÐ;ٹúÌåÖÆµÈÆæÌØÓÅÊÆ£¬ÓÉ¡°Õþ²úѧÑС±¸÷·½ÐÍ¬ÍÆ¶¯£¬ÓÅ»¯Á¢ÒìÉú̬£¬Ìá¸ß¿Æ¼¼Á¢ÒìµÄÕûÌåЧÄÜ£¬Í»ÆÆµ¥Î»¡¢²¿·Ö¡¢µØÇø½çÏÞ£¬Íƶ¯´óÖÐСÆóÒµ¡¢¸ßУԺËùºÍÆÕͨ´´¿ÍÈÚͨÁ¢Òì£¬ÍÆ¶¯²úѧÑÐÓÃÒ»Ì廯Éú³¤£¬Íƶ¯Á¢ÒìÁ´¡¢¹¤ÒµÁ´¡¢×ʽðÁ´¾«×¼¶Ô½Ó£¬ÔöÇ¿¹¤ÒµÉú³¤ÈÍÐÔ£¬Íƶ¯ÎÒ¹úоƬ¹¤ÒµÉú³¤ÓÉ¡°µã¡±µÄÍ»ÆÆ¡±µ½¡°Á´µÄÄþ¾²¡±¡£
