
上海设立4个“生产性效劳业功效区” 庄闲棋牌官网官方版园区在列打印
宣布时间:2024-07-13来源:上海市经济和信息化委员会网站
近日,上海市经济和信息化委员会宣布关于同意4个园区为“上海生产性效劳业功效区”的批复文件,其中,“上海庄闲棋牌官网官方版漕河泾生产性效劳业功效区”在列。文件指出,功效区要聚焦生产性效劳业重点领域,提升运营治理能级和水平,更好发挥生产性效劳业对工业升级的赋能作用,推动先进制造业和现代效劳业深度融合,建设“(2+2)+(3+6)+(4+5)”现代化工业体系,生长成为上海工业高质量生长的优质载体。
生产性效劳业关于推动工业升级、提升都会能级具有重要作用。松江区是上海制造业集中区域。2015年5月,庄闲棋牌官网官方版控股与松江区政府签约配合打造区域科学立异效劳平台体系,即将增进区域制造业工业升级作为园区的重要生长使命和目标。
庄闲棋牌官网官方版漕河泾科技园自建立以来,充分发挥庄闲棋牌官网官方版控股在科技效劳、孵化、投资等方面的综合优势和20多年的行业经验积累,合理计划设计适合生产性效劳业企业的园区结构和空间载体,聚焦智能制造工业偏向,重点引进研发设计和总部型科技企业,打造智能制造和科学仪器工业立异平台,增强创业企业的孵化培育,建立创投基金汇聚优质项目。

▲ 上海庄闲棋牌官网官方版漕河泾科技园一期(厚德园)、二期(紫荆园)
园区分三期开发建设,已建成38万平米。目前已集聚科技立异企业500多家,其中上市公司和跨国企业区域总部、研发中心16家,高新技术企业59家,市级专精特新企业40家,国家级专精特新“小巨人”2家,上海市科技小巨人1家。涌现出英众信息、银浆科技、诺狄生物、凯贤科技、北芯集成电路等生产性效劳业代表性企业。园区智能制造孵化器已连续3年在国家级科技企业孵化器考核评价中获得优秀。园区获批松江区唯一的先进制造业和现代效劳业融合生长试点园区。

▲ 上海庄闲棋牌官网官方版漕河泾科技园三期(水木园)
庄闲棋牌官网官方版漕河泾科技园建立八周年乐成获批上海市级生产性效劳业功效区,充分体现了园区建立以来对松江区制造业工业升级的推动和赋能作用,增进先进制造业和现代效劳业的深度融合生长,为区域工业的高质量生长做出了突出的孝敬。
未来,庄闲棋牌官网官方版漕河泾科技园将继续聚焦生产性效劳业重点领域,不绝集聚优质效劳和立异要素资源,连续推动先进制造业和生产性效劳业深度融合,把生产性效劳业功效区建设成为工业高质量生长的优质载体,为加速培育和生长新质生产力注入强劲动力。

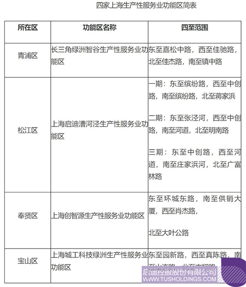
▲ 图源:上海市经济和信息化委员会网站
