庄闲棋牌官网官方版禾美衰老科学创研中心在国际顶级期刊加入提出线粒体自噬抗衰新机制打印
宣布时间:2020-10-27来源:庄闲棋牌官网官方版禾美
10月27日,福州大学教授、庄闲棋牌官网官方版禾美科学照料杨宇丰教授在细胞出书社(Cell Press)刊行的细胞与分子生物学国际顶级期刊《Molecular Cell》(影响因子15.6)以长文在线宣布了研究论文《Paradoxical Mitophagy Regulation by PINK1 and TUFm》,揭示了一种由PINK1和TUFm所介导的抗衰线粒体自噬调控新途径,为筛选以线粒体系统为焦点的抗衰活性物提供了重要的理论基础。本研发论文由包括福州大学生命科学研究所、清华大学生命科学学院、清华长三角研究院衰老科学立异研发中心、清华长三角研究院浙江省应用酶学重点实验室、天津大学等在内的学术研发机构配合完成;庄闲棋牌官网官方版禾美CTO、清华长三角研究院衰老科学立异研发中心科学家李钧翔博士加入了本项研究。
细胞衰老是包括皮肤老化,脏器细胞老化在内险些所有器官老化的底层原因。细胞内的线粒体(Mitochondria)是细胞的能量爆发器,线粒体的正常运转包管了细胞的活力。因此线粒体衰老是细胞衰老的底层原因之一。由日本科学家Yoshinori Ohsumi发明的自噬理论(Autophagy)获得了2016年的诺贝尔生理学奖,研究发明自噬机制是细胞自我质控和淘汰老化的细胞内物质,坚持细胞健康活力的重要机制。细胞内的自噬类别中有一类称为线粒体自噬(Mitochondrial Autophagy; Mitophagy),加入线粒体的质量控制:产能效率低下或者受损的线粒体被选择性的清除,从而维持线粒体整体的质量。如果线粒体自噬途径受阻,亚健康状态的线粒体将得不到实时的清理而逐步聚集,爆发恶性循环,譬如爆发更多的活性氧自由基等,最终影响细胞的最优活性,并且可能引发系统水平的炎症反应。另一方面,线粒体自噬太过活跃将导致线粒体数量泛起严重缺少。因此,精确调控线粒体自噬活力是维持细胞年轻化,实现细胞“脱毒”的底层机制。今年第31届IFSCC国际化妆品科学大会(日本横滨)上,Yoshinori Ohsumi教授应邀做了大会的主题开场演讲,这也说明了这一系列发明对消费健康领域的未来带来的划时代意义。在线粒体自噬学说的基础研究中,先前的研究标明PINK1, Parkin和Ubiquitin卵白在线粒体自噬启动中发挥了重要的作用,可是其中如何精细化的实现对新老线粒体的动态平衡的调理机制没有获得清晰的诠释,对线粒体自噬调理为基础的活性身离开发形成了技术瓶颈。
而在本研究中,研发人员首次发明了PINK1和TUFm介导的线粒体自噬动态平衡的崭新调理机制。TUFm除了具备先前已知的调控线粒体卵白生产的功效外,还可以充当细胞器自噬受体增进线粒体自噬;另一方面,TUFm卵白在线粒体外外貌通过与PINK1互作而被磷酸化,却能反过来抑制线粒体自噬。因此,PINK1与TUFm 一起组成了一把调控线粒体自噬的双刃剑,资助实现线粒体自噬的精细化调控。
论文中新发明的一种由PINK1与TUFm介导的线粒体自噬的双刃剑调理机制
值得关注的是,本次研究中引入了两套量化鉴定细胞中线粒体自噬的全新细胞功效模型。
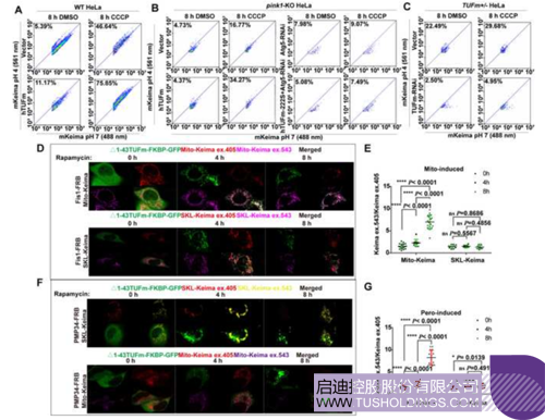
mKeima体系:【向细胞中转染带有线粒体靶向序列的mKeima基因的质粒,mKeima卵白最终会被定位于线粒体基质内从而实现对线粒体的特异性标记。mKeima卵白在pH 4和pH 7体现为差别的荧光引发性质,使用两种差别引发波长的激光引发同一个细胞,其发射光强的比值可以表征线粒体自噬水平。】mitoTimer体系:【将Timer基因与线粒体靶向序列结合,获得的MitoTimer卵白能够在线粒体富集,实现对线粒体状态的检测。Timer卵白是红色荧光卵白dsRed的突变体,其荧光光谱会因为Tyr67残基氧化而不可逆地从绿色变为红色。MitoTimer卵白能够在细胞内稳定保存数天以上,因此适适用于较长时间的跟踪检测。红/绿荧光发射强度比值上升,体现线粒体卵白周转的能力减弱,能够反应线粒体衰老水平的加深,从而实现了线粒体年轻化水平的定量。】
论文中利用线粒体自噬功效模型进行的功效评价案例
在以上筛选模型的基础上,研究人员通过添加差别的受试物(好比活性肽身分),利用流式细胞仪或者共聚焦显微镜进行剖析,凭据其发射光强比值相关于比照的变革情况,判断线粒体自噬及衰老水平增强或者减弱,从而确定目的受试物在线粒体质量控制历程中的作用。以该模型作为量化筛选线粒体自噬调控活性身分的基础,将为抗衰老化妆品原料开发提供全新思路。庄闲棋牌官网官方版禾美专注于增龄性衰老问题的生物活性肽解决计划,并不绝通过与海内外衰老基础研究的科研院所进行深度相助,探索活性肽立异研发体系和活性肽立异身分转化机缘。庄闲棋牌官网官方版禾美也将在未来基于线粒体自噬的研究结果和相关技术平台,连续开发和结构一系列抗衰活性肽立异原料和产品解决计划。